2MHz Dual DC/DC Controller Halves Settling Time of Load Release Transients, Features 0.67% Differential VOUT Accuracy and Is Primed for High Step-Down Ratios
2MHz Dual DC/DC Controller Halves Settling Time of Load Release Transients, Features 0.67% Differential VOUT Accuracy and Is Primed for High Step-Down Ratios
2012-04-01
Electrical conditions once considered extreme are now the norm. Modern electronic systems demand high currents and very low voltages that can appear to a DC/DC converter as an intermittent electrical short. It is not uncommon for sub-0.9V power supply rails to demand 25A or more. In this environment, tight total differential regulation accuracy is critical to achieve the demanding voltage tolerances required to power core processors and large ASICs. In addition, PCB and component size constraints have driven up converter operating frequencies to enable the use of smaller components.
The LTC3838 and LTC3839 controllers are designed to meet the needs of the most demanding low output voltage, high load current applications. Both feature superior differential regulation accuracy and fast transient response. The controlled on-time architecture yields minimum on-times as low as 30ns and is capable of switching frequencies from 200kHz to 2MHz with synchronization to an external clock.

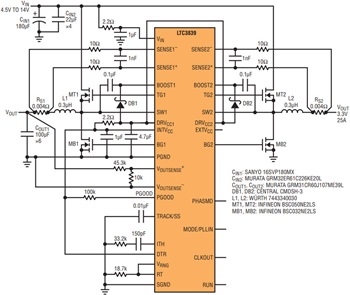
Figure 1. 4.5V to 38V input, 1.2/15A, 1.5V/15A dual output, 350MHz step-down converter. With the output sensed directly through a resistor divider network, the remote sensing scheme in channel 1 mimics the traditional feedback used in channel 2. The LTC3838’s novel remote sensing scheme eliminates the diff amp output pin required in other parts.
In addition to architectural advantages, the proprietary detect transient release (DTR) feature improves the transient performance in high step-down ratio, low output voltage applications. This enables the LTC3838/LTC3839 to maintain accuracy and respond to load transients faster than other topologies.
In high output current supplies applications, it is important that overall regulation accuracy is well understood. To this end, the LTC3838 and LTC3839 internally combine the output differential amplifier and error amplifier and specify DC, line and load regulation output voltage errors as a single lumped parameter. This allows the LTC3838 and LTC3839 to achieve a level of total differential accuracy unavailable in other controllers.



Figure 2. Switching frequency is constant and phase locked during steady state, but fast transient performance is achieved by momentarily adjusting the switching frequency: increasing it on a load step; decreasing it on a load release.
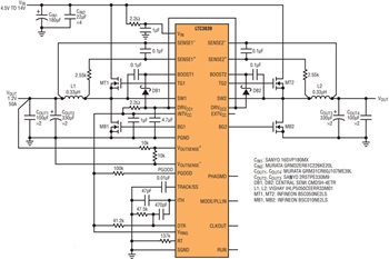
The LTC3838 and LTC3839 make high frequency switching practical in a high input voltage, low output voltage converter. Both devices can produce high step-down ratios at high switching frequencies while maintaining high efficiency at heavy load currents—previously challenging due to greater switching losses and limitations inherent in other architectures. For instance, in the typical 12V input to 3.3V/25A output application shown in Figure 3, the LTC3838/LTC3839 delivers a peak efficiency of 93% at 2MHz.



Figure 3. A 2MHz, 3.3V/25A step-down converter. The LTC3838/LTC3839 can operate at switching frequencies above the AM radio band (fSW > 1.8MHz). The high switching frequency permits the use of inductors of very small footprint, so that the entire circuit can fit within a 0.9in2 area with both sides populated. The peak efficiency is 95%, and full load efficiency well above 90% at 25A, even at a frequency of 2MHz.
Flexible Dual/Single Output, High Accuracy Remote Sense
The LTC3838’s dual channels can be configured for either dual- or single-output applications, whereas the LTC3839 is dedicated for single-output applications. Both convert an input of 4.5V to 38V (40V abs max) down to outputs of 0.6V to 5.5V (6V abs max) in applications with per-channel currents up to 25A.
Their remotely sensed differential feedback has a voltage regulation accuracy of ±0.67%—where the remote power ground can deviate as much as ±500mV.
The LTC3838’s second channel can provide an independent ±1% output, or together with the first channel, serve as one of the PolyPhase® channels for a single-output, higher current application. For higher load currents, or to maximize efficiency, multiple LTC3838s and LTC3839s can be paralleled for up to 12-phases.
Fast Transient Performance, Constant Frequency
The LTC3838 and LTC3839 employ the new controlled on-time, valley current mode architecture, primed for fast transient performance. This architecture retains the benefits of a constant on-time controller: it responds to sudden load increases by a sequence of consecutive on-time pulses with a very short 90ns off-time in between, without having to wait until the next switching cycle like that of a fixed frequency controller. During a load release, the LTC3838/LTC3839 delays the turn-on of the top FET until inductor current drops to desired value, preventing overcharging the output capacitor. Once the transient condition subsides, the switching frequency quickly returns to the programmed nominal or external clock frequency.
Meanwhile, the on-time is adjusted (hence controlled on-time) so that the switching frequency is constant during steady-state operation, synchronized to its internal programmable or an external clock, to mimic a fixed frequency controller with predictable switching noise.
High and Wide Step-Down Ratio, Switching Frequency
The LTC3838/LTC3839’s 30ns minimum on-time (60ns effective on-time with dead-time delays) enables low duty cycles for high VIN to low VOUT applications, even while the part operates at high frequency. The 90ns minimum off-time helps achieve high duty cycle operation and avoid output dropout when VIN is only slightly above the regulated VOUT.
The LTC3838 and LTC3839 are capable of a full decade programmable switching frequency from 200kHz to 2MHz. They can be synchronized to external clocks of ±30% of the programmed frequency.
Novel Transient Detection Reduces Load-Release VOUT Overshoot
As the output voltage becomes lower and the VIN-to-VOUT step-down ratio increases, a major challenge is to limit the overshoot in VOUT during a fast load current drop. An innovative feature of the LTC3838/LTC3839 is to detect “load-release” transients indirectly by monitoring the ITH negative slew rate.


Figure 4. Transient detection is done through the detect-transient (DTR) pin, which is DC-biased slightly above ½ INTVCC, and AC-coupled to ITH pin through the compensation capacitor CITH1. The equivalent compensation resistance RITH = RITH1 || RITH2.
The detection is done through the detect-transient (DTR) pin that is coupled to ITH pin through the compensation capacitor. At steady state, the DTR pin remains slightly higher than the detection threshold (half of the voltage on INTVCC pin) with a voltage divider of the compensation resistors from INTVCC to SGND.


Figure 5. Load-release detect transient (DTR) feature significantly reduces VOUT overshoot and time to recover regulation. (Shades are obtained with infinite persistence on oscilloscope triggered at load release steps.)
In the event of a sudden drop of load current, the output voltage overshoots and ITH slews down quickly. If the DTR pin drops below half of INTVCC, the LTC3838/LTC3839 temporarily turns off the bottom MOSFET, and the inductor current flows through the body diode of the bottom MOSFET. This increases the reverse voltage drop across the inductor, allowing the inductor current to drop to zero faster, lowering the VOUT overshoot by reducing overcharging of the output capacitor.
Once the inductor current reaches zero, the bottom MOSFET turns back on to pull the inductor current to negative, discharging the output capacitor to recover regulation.
Conclusion
The LTC3838 and LTC3839 are high performance, feature-rich, 2-phase, synchronous step-down DC/DC controllers that excel at meeting the performance demands of high current, low voltage loads, in either dual or single output applications.

Figure 6. The LTC3839 in a single 1.2V/50A output, 2-phase, 300kHz, DCR sense, step-down converter, with the detect transient load-release (DTR) feature enabled for VOUT overshoot reduction. The LTC3838 can also be used here. The LTC3838/LTC3839 is ideal for powering low voltage, high current, fast slew rate loads such as with a microprocessor.
Their controlled on-time architecture retains the fast response and low on-time of traditional constant on-time controllers, and allows for constant frequency and external clock synchronization.
Other unique features include novel remote output sensing, which allows for a ±500mV remote ground, and load-release transient detection for overshoot reduction.
In addition, LTC3838 and LTC3839 include popular features, such as:
- external VCC power pin for loss reduction in the controller
- continuously programmable range of current limits for flexibility with either RSENSE or inductor DCR sensing
- selectable light load operating modes: discontinuous operation (similar to Burst Mode® operation) for higher efficiency, or forced continuous operation for constant frequency
- overvoltage protection and current limit foldback
- soft-start/rail tracking, PGOOD, and RUN pins for each output.
The LTC3838 is offered in 38-pin QFN (5mm × 7mm) and TSSOP packages. The LTC3839 is offered in a 32-pin QFN (5mm × 5mm). All packages have exposed pads for enhanced thermal performance.
The LTC3838 and LTC3839 are based on and have all features of the single-channel controller LTC3833. For a full discussion of the features shared with LTC3833, refer to the cover article, “Fast, Accurate Step-Down DC/ DC Controller Converts 24V Directly to 1.8V at 2MHz” in the LT Journal of Analog Innovation, October 2011 (Volume 21 Number 3).