概览
设计资源
评估硬件
产品型号带"Z"表示符合RoHS标准。评估此电路需要下列选中的电路板
- EVAL-CN0179-PMDZ ($41.96) Reference Design Board
- EVAL-SDP-CB1Z ($134.00) Eval Control Board
- SDP-PMD-IB1Z ($74.45) PMOD to SDP Interposer Board
优势和特点
- 低功耗4-20mA电流环路
- 12、14或16位数字控制
- 用于可编程逻辑控制器中
产品类别
领域和技术
所用产品
参考资料
-
AN-347: Shielding and Guarding2015/2/14PDF688 kB
-
AN-202: IC放大器用户指南:去耦、接地及其他一些要点 (Rev. 0)2010/1/27PDF0
-
AN-345: 低频和高频电路接地2004/12/6PDF823 kB
-
CN0179 Software User Guide2018/10/18WIKI
-
数据转换手册2013/5/28
-
Op Amp Applications Handbook2009/4/22
-
MT-015: DAC基本架构II:二进制DAC2013/5/27PDF336 kB
-
CN-01792011/1/12PDF339 kB
电路功能与优势
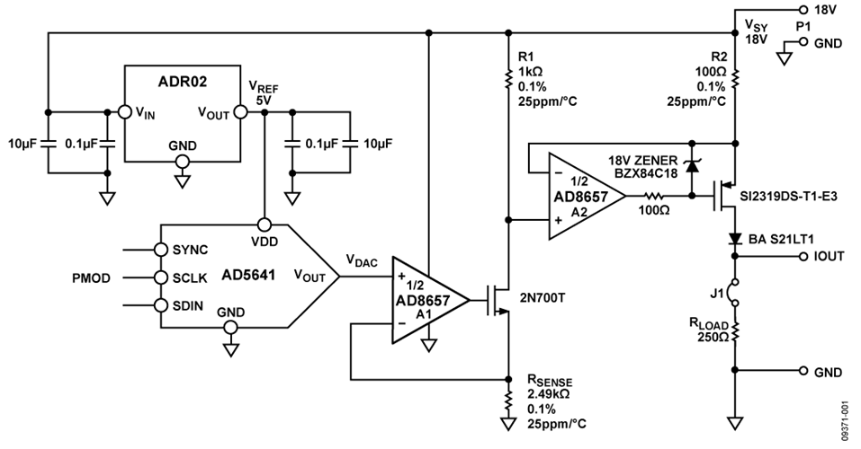
图1所示电路是一个4 mA至20 mA电流环路发送器,用于过程控制系统与其执行器之间的通信。除具有高性价比外,此电路还是业界功耗较低的解决方案。4 mA至20 mA电流环路广泛用于采用数字或模拟输入输出的可编程逻辑控制器(PLC)和分布式控制系统(DCS)。电流环路接口之所以颇受青睐,是因为它能以高性价比方式进行长距离抗扰数据传输。低功耗双通道运算放大器AD8657 、DAC AD5621和基准电压源ADR125 的组合,可以为微控制器和数字隔离器等更高功耗器件提供更多功耗预算。此电路输出电流为0 mA至20 mA。4 mA至20 mA范围一般对应表示DAC或微控制器的输入控制范围,0 mA至4 mA的输出电流范围则常用于诊断故障条件。
12位、5 V AD5621需要75 μA的电源电流(典型值)。AD8657是一款轨到轨输入/输出双通道运算放大器,而且是目前业界功耗较低的放大器之一(在整个电源电压和输入共模范围内,其耗电流为22 μA),工作电压最高可达18 V。ADR125是精密微功耗5 V带隙基准电压源,仅需要95 μA电源电流。这三个器件总共消耗192 μA的电源电流(典型值)。

电路描述
对于工业和过程控制模块,4 mA至20 mA电流环路发送器用作控制单元与执行器之间的通信手段。12位DAC AD5621位于控制单元,根据输入代码产生0 V至5 V之间的输出电压VDAC。代码通过SPI接口设置。输入代码与输出电压之间的理想关系可用下式表示:
VDAC = VREF × (D/214) (1)
其中:VREF为ADR125的输出电压和AD5621的电源电压。D是载入AD5621的二进制代码的十进制等效值。
DAC输出电压设置流过检测电阻RSENSE的电流:
ISENSE = VDAC/RSENSE (2)
流过RSENSE 的电流作为VDAC 的函数在0 mA至2 mA范围内变化。此电流会在R1两端产生一个电压,并设置AD8657放大器(A2)的同相输入端电压。A2 AD8657使环路闭合,并将反相输入端电压拉至与同相输入端相同的电压。因此,流过R1的电流以10倍的系数镜像到R2。这可以通过公式3表示:
IOUT = IR2 = (VDAC/RSENSE) × (R1/R2) (3)
VDAC 的范围为0 V至5 V,因此该电路产生的电流输出范围为0 mA至20 mA。
AD5621是一款12位DAC,属于 nanoDAC 系列,采用基准电压源ADR125的5 V输出电压工作。它有一个片内精密输出缓冲器,该缓冲器能够提供轨到轨输出摆幅,因此其动态输出范围非常高。电源电压为5 V时,AD5621消耗的电源电流为75 μA(典型值)。
此外,本电路解决方案需要一个轨到轨输入放大器。双通道运算放大器AD8657是较佳选择,具有低功耗和轨到轨特性。在额定电源电压和输入共模电压范围内,该运算放大器的工作电源电流为22 μA(典型值)。它还提供出色的单位电流噪声和带宽性能。AD8657是功耗较低的放大器之一,工作电源电压最高可达18 V。
ADR125是一款精密、微功耗、低压差(LDO)基准电压源。输入电压为18 V时,静态电流仅95 μA(典型值)。之所以优选LDO基准电压源,是因为它能使从控制单元到执行器的环路电线承受更多压降。为了保持稳定,ADR125的输出端需要一个0.1 μF小电容。另外再并联一个0.1 μF至10 μF电容可以提高负载瞬态响应性能。虽然输入电容不是必需的,但建议使用。输入端可以串联一个1 μF至10 μF的电容,以改善电源电压突然变化时的瞬态响应性能。再并联一个0.1 μF电容同样有助于降低电源噪声。
还需要旁路电容(图1中未显示)。本例中,每个双通道运放的每个电源引脚上都应有一个10 μF钽电容与一个0.1 μF陶瓷电容并联。有关正确去耦技巧的详细说明,请参考教程MT-101。
该电路解决方案输出0 mA至20 mA的电流。图2显示在250 Ω负载电阻中测得的电路输出电流。图3所示为输出电流误差图。

图3显示输出电流误差图,单位为满量程范围的百分比。最差情况下的总误差约为0.35%,通过测量代码256和代码16,128之间的输出范围得到。

图4显示校准输出电流误差图。移除图3中的增益和偏置误差后,精度高于0.05%,通过测量代码256和代码16,128之间的输出范围得到。

图3和图4中的数据显示零电平和满量程时具有较大误差,这是因为AD5641 DAC输出缓冲器限制输出信号何时位于任意供电轨10 mV以内所致。因此,线性度规格将代码0和代码255以及代码16,129和代码16,384之间的区域排除在外。其对应的DAC电压输出约为0 V至80 mV以及4.92 V至5.00 V;参考电流输出则为0 mA至0.32 mA以及19.68 mA至20.00 mA。
测试数据利用图6所示测试板获得。该系统的完整文档位于 CN-0179设计支持包 中。
电路评估与测试
本电路采用EVAL-CN0179-PMDZ电路板、EVAL-SDP-CB1Z系统 演示平台(SDP) 评估板和SDP-PMD-IB1Z(一款针对EVAL-SDP-CB1Z的Pmod转接板)。SDP和SDP-PMD-IB1Z板 具有120引脚的对接连接器,可以快速完成设置并评估电路性能。为了使用SDP-PMD-IB1Z和 SDP评估EVAL-CN0179-PMDZ板,通过一个间距为100密尔、面积为25平方密尔的标准直角12引脚Pmod接头连接器把 EVAL-CN0179-PMDZ 连接至SDP-PMD-IB1Z。
有关如何使用评估软件来捕捉数据以及正确安装硬件的详细信息,请参阅 CN0179 软件用户指南。
设备要求
- 带USB端口且运行Windows® XP、Windows® Vista(32位)或Windows® 7(32位)的PC
- EVAL-CN0179-PMDZ电路评估板
- EVAL-SDP-CB1Z SDP评估板
- SDP-PMD-IB1Z
- CN0179评估软件
- Agilent E36311A双直流电源(或等效设备)
- Agilent 3458A万用表(或等效设备)
- +6 V壁式电源适配器
- GPIB转USB电缆适配器(仅在捕捉输出模拟数据并将其传送到PC时才需要)
有关如何使用评估软件来捕捉数据以及正确安装硬件的详细信息,请参阅CN0179软件用户指南。
测试设置和测量
使用图5中的测试设置对电路进行测试。评估板的照片如图6所示。
驱动外部电流环路时,跳线不应连接J1端子。跳线连接内部250 Ω负载,并且应当在执行电压测量时使用。


图6. EVAL-CN0179-PMDZ板照片
