AN-2610: ADMT4000 Magnetic Reset
Introduction
A magnetic reset of the GMR turn count sensor in the ADMT4000 is required when there is a corruption in the pattern of magnetic domain walls in the sensor. It is essential that the GMR turn count sensor is reset in the factory after the ADMT4000 has been assembled into the system with the application magnet in place. Additionally, the turn counter must also be reset if the GMR turn count sensor is exposed to a magnetic field greater than BMAX, or either of the bits [D9, D13] in the FAULT register are set.
There are two methods to perform the reset:
- Reset by overturning the system magnet.
- Reset by applying a magnetic field.
Reset by Overturning
The GMR turn count sensor can be reset by overturning by a minimum of 46 turns. This method ensures that a fresh set of domain walls are injected into the GMR spiral. This is not the same as operating above the 46-turn count position, the reset action requires 46 turns of the system magnet in the CW direction irrespective of the current turn count.
Reset Using a Magnetic Field
The GMR turn count sensor can be reset by applying a magnetic field in the 315° orientation greater than 60mT. Following the reset, the sensor spiral is filled with magnetic domain walls resulting in a turn count of 45 plus the angle at which the reset occurred. There are four key methods to apply the reset magnetic field:
- Use an external coil to generate a magnetic field around the ADMT4000.
- Bring an external fixed magnet close to the ADMT4000.
- Move the system magnet1 closer to the ADMT4000.
- Use a planar electromagnetic coil embedded in the application PCB.
The system or application magnet must be in place before the reset is performed to ensure that the GMR turn count sensor is not corrupted when the application magnet is installed.
Only the embedded reset coil method is covered in this document.
Planar Embedded Reset Coil Reset Method
With the embedded reset coil method makes use of a planar electromagnetic coil embedded in the application PCB, BRESET is a combination of the magnetic field produced by a coil embedded in the application PCB (BCOIL) and the application magnet (BAPP). This configuration allows the GMR reset procedure to be carried out in the application.
Alignment of BAPP is required in the 315° orientation; the system magnet have a range centred around the 315° orientation where a reset may occur. The angular range at which a reset can occur is dependent on:
- The strength of BCOIL.
- The strength of BAPP.
- The temperature of the GMR turn count sensor.
It is highly recommended that the user characterises the final system over temperature to determine the allowable orientation range of the system magnet.
Embedded Reset Coil
The embedded reset coil must be orientated, as shown in Figure 1, so that a magnetic field is produced in the 315° orientation when excited by a current pulse. A drawing of the coil is available from the product web page in the dxf format (ADMT4000_MAGNETIC_RESET_COIL_V2_1.dxf).
- The coil must be laid out with a 2oz Cu trace on the PCB layer immediately below the ADMT4000.
- The center of the embedded reset coil must align with the center of GMR turn count sensor in the ADMT4000 package.
- The orientation of the coil must match, as shown in Figure 1.
Embedded Reset Coil Pulse Generator
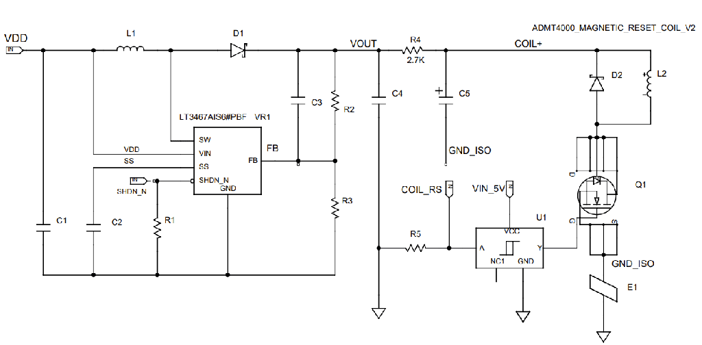
A typical circuit to generate a current pulse to excite the embedded reset coil (L2) is shown in Figure 2. The step-up DC-DC converter, VR1, is used to boost the supply voltage VDD (3.3V) to charge the primary discharge capacitor C5. When C5 is fully charged, it can be discharged through L2 by the MOSFET Q1. To generate the required current pulse with a minimal VOUT voltage, the series resistance of the discharge circuit must be minimized. A user must take care to ensure the following:
- L2 is constructed, as shown in the Embedded Reset Coil section.
- C5 is a low ESR capacitor, in this example, C5 has an ESR of 22mΩ.
- The MOSFET Q1 has a low RON. In this example, U1 is used to:
- Boost COIL_RS (3.3V logic) to 5V.
- Provide a fast edge to enable a rapid turn on of the MOSFET.
To fully characterise the circuit, measure the current through the L2 by monitoring the voltage over an in-line resistor using a differential probe (for example, the Tektronik P6247), as shown in Figure 4. The magenta trace in Figure 2 shows the resulting current pulse (229A peak) from a voltage pulse of 28V. Modify the VOUT by altering the resistive divider formed by R2 and R3. For more details, refer to the LT3467 data sheet. On a standard 4-layer PCB, the transfer function for the magnetic field produced by the coil at the GMR turn count sensor is 0.44mT/A.

Yellow: Voltage at drain terminal of Q1
Green: Voltage at the gate of Q1
Blue: Voltage at the source terminal of Q1
Magenta: Current pulse through the coil L2
Figure 3 shows the embedded reset coil pulse generator circuit.
| Reference Designator | Value | Description | Manufacturer | Part Number |
| C1 | 4.7µF | Ceramic capacitor, 4.7µF, 6.3V, 10%, X8M, 0603, AEC-Q200 | Murata | GCJ188M8EC475KE08D |
| C2 | 0.1µF | Ceramic capacitor, lowESR, 0.1µF, 35V, 10%, X7R, 0402, AEC-Q200 | TDK | CGA2B3X7R1V104K050BB |
| C3 | 9pF | Ceramic capacitor, 9pF, 50V, 0.5pF, C0G, 0402 | Murata | GJM1555C1H9R0DB01D |
| C4 | 1µF | Ceramic capacitor, 1µF, 50V, 10%, X7R, 0603 | Yageo | CC0603KRX7R9BB105 |
| C5 | 220µF | Aluminium polymer capacitor, 220µF, 40V, 20%, 10mm × 12.2mm, 2.2A, 0.022Ω, 2000H, AEC-Q200 | Kemet | A768MS227M1GLAE022 |
| D1 | 40V | Schottky diode, barrier rectifier, 40V, 500mA | Diodes Inc. | B0540W-7-F |
| D2 | 150V | Schottky diode, 150V, 3A | ST Microelectronics | STPS3150UF |
| E1 | 600Ω | Ferrite bead and chip | Murata | BLM31PG601SN1L |
| L1 | 6.8µH | Inductor, power shielded wire wound, 6.8µH, 20%, 100kHz, 1.5A, 0.15Ω, DCR, AEC-Q200 | Coilcraft Inc. | LPS4018-682MRC |
| Q1 | 30V | Transistor, N-channel MOSFET, 30V, 30A, PowerDI3333-8 | Diodes Inc. | DMT32M5LFG-13 |
| R1 | 100kΩ | Resistor, SMD, 100kΩ, 5%, 1/10W, 0402, AECQ200 | Panasonic | ERJ-2GEJ104X |
| R2 | 402kΩ | Resistor, SMD, 402kΩ, 1%, 1/10W, 0402, AECQ200 | Panasonic | ERJ-2RKF4023X |
| R3 | 18kΩ | Resistor, SMD, 18kΩ, 1%, 1/16W, 0402, AEC-Q200 | Yageo | AC0402FR-0718KL |
| R4 | 2.7kΩ | Resistor, SMD, 2.7kΩ, 5%, 2/3W, AEC-Q200 | Panasonic | ERJ-P08J272V |
| R5 | 4.75kΩ | Resistor, SMD, 4.75kΩ, 1%, 1/10W, 0402, AECQ200 | Panasonic | ERJ-2RKF4751X |
| U1 | 32mA | IC, single Schmitt trigger buffer, transistortransistor logic (TTL) | Nexperia | 74LVC1G17GW-Q100 |
| VR1 | 2.1MHz | IC, 1.1A step-up DC/DC converter with integrated soft-start | Analog Devices, Inc. | LT3467AIS6#PBF |
| Reference Designator | Value | Description | Manufacturer | Part Number |
| C6 | 0.1µF | Ceramic capacitor, 0.1µF, 50V, 10%, X8R, 0603, AEC-Q200 | TDK | CGA3E3X8R1H104K080AB |
| C7 | 0.1µF | Ceramic capacitor, 0.1µF, 50V, 10%, X8R, 0603, AEC-Q200 | TDK | CGA3E3X8R1H104K080AB |
| P1 | 3A per Contact | PCB connector, 3-positions, unshrouded, header, pitch-mating 2.54mm | Amphenol | 77311-118-03LF |
| R6 | 1MΩ | Resistor, SMD, 1MΩ, 0.1%, 1/16W, 0603 | TE Connectivity | CPF0603B1M0E1 |
| R7 | 1MΩ | Resistor, SMD, 1MΩ, 0.1%, 1/16W, 0603 | TE Connectivity | CPF0603B1M0E1 |
| R8 | 0.005Ω | Metal alloy surface mount fixed resistor, 1206 (3216M), 0.5%, 0.5W | Ohmite | LVK25R005FER |


