MAX9492

预发布

多输出时钟发生器,带有扩频功能

扩频合成器能够为网络路由或交换机的时钟分配提供多路时钟

产品技术资料帮助

ADI公司所提供的资料均视为准确、可靠。但本公司不为用户在应用过程中侵犯任何专利权或第三方权利承担任何责任。技术指标的修改不再另行通知。本公司既没有含蓄的允许,也不允许借用ADI公司的专利或专利权的名义。本文出现的商标和注册商标所有权分别属于相应的公司。

Viewing:

概述

  • 5路LVCMOS输出,可独立选择频率
  • 参考时钟缓冲输出
  • 8种可选频率:133MHz、125MHz、83MHz、66MHz、62.5MHz、50MHz、33MHz或25MHz
  • 晶体或输入时钟可作为参考时钟
  • 可通过I²C接口设置输出频率
  • 扩频率可选择0、-1.25%或-2.5%
  • 低输出周期抖动(无扩频):< 10psRMS
  • < 220ps输出至输出扭曲
  • 采用20引脚、5mm x 5mm、TQFN封装
  • +3.3V供电
  • 扩展级温度范围:-40°C至+85°C

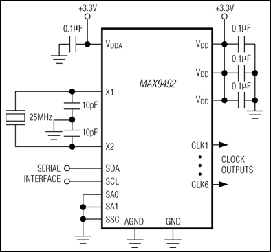
MAX9492频率合成器能够为网络路由器或交换机的时钟分配产生多路时钟。该器件提供6路缓冲时钟输出(CLK1至CLK6)。其中,CLK1是参考时钟的缓冲输出。CLK2至CLK6均可基于25MHz输入晶体独立编程,提供8种不同频率:133MHz、125MHz、83MHz、66MHz、62.5MHz、50MHz、33MHz或25MHz。所有输出都是LVCMOS单端信号。25MHz晶体或外部时钟都可作为输入时钟。MAX9492内部还带有两路锁相环(PLL)和两路环路滤波器。

通过MAX9492的I²C接口编程设置内部寄存器,选择MAX9492的输出时钟频率。该器件还具有扩频功能,降低电磁干扰(EMI)。利用该技术将基波能量扩展到较宽的频率范围,从而降低各频点的能量幅度。输出扩频率可选择-1.25%或-2.5%。

MAX9492采用3.3V电源供电,确保工作在扩展级温度范围(-40°C至+85°C)。该器件采用节省空间的20引脚、TQFN、5mm x 5mm封装。

应用

  • 网络集线器、交换机和路由器
  • 存储局域网/网络存储
  • 电信/网络设备

MAX9492
多输出时钟发生器,带有扩频功能
MAX9492:典型工作电路
添加至 myAnalog

将产品添加到myAnalog 的现有项目或新项目中(接收通知)。

创建新项目
提问

参考资料

了解更多
添加至 myAnalog

Add media to the Resources section of myAnalog, to an existing project or to a new project.

创建新项目

软件资源

找不到您所需的软件或驱动?

申请驱动/软件

硬件生态系统

部分模型 产品周期 描述
时钟IC 1
MAX9489 预发布 多输出网络时钟发生器
Modal heading
添加至 myAnalog

将产品添加到myAnalog 的现有项目或新项目中(接收通知)。

创建新项目

最新评论

需要发起讨论吗? 没有关于 MAX9492的相关讨论?是否需要发起讨论?

在EngineerZone®上发起讨论

近期浏览