MAX6575H

SOT温度传感器,具有多节点的单线数字接口

SOT23单总线数字温度传感器

产品技术资料帮助

ADI公司所提供的资料均视为准确、可靠。但本公司不为用户在应用过程中侵犯任何专利权或第三方权利承担任何责任。技术指标的修改不再另行通知。本公司既没有含蓄的允许,也不允许借用ADI公司的专利或专利权的名义。本文出现的商标和注册商标所有权分别属于相应的公司。

Viewing:

概述

  • Simple Single-Wire Interface to µP or µC
  • Multidrop up to Eight Sensors on One Wire
  • ±0.8°C Accuracy at +25°C (±3°C max)
  • Operates from +2.7V to +5.5V Supply Voltage
  • Low 150µA (typ) Supply Current
  • Standard Operating Temperature Range -40°C to +125°C
  • Small 6-Pin SOT23 Package

应用

  • 电池组
  • 蜂窝电话
  • 精确的µP与µC监控
  • 硬盘驱动器/磁带驱动器
  • 医疗装置
  • 网络与电信设备
  • 便携式电池供电设备

MAX6575H
SOT温度传感器,具有多节点的单线数字接口
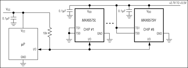
MAX6575H、MAX6575L:典型工作电路
添加至 myAnalog

将产品添加到myAnalog 的现有项目或新项目中(接收通知)。

创建新项目
提问

参考资料

了解更多
添加至 myAnalog

Add media to the Resources section of myAnalog, to an existing project or to a new project.

创建新项目

软件资源

找不到您所需的软件或驱动?

申请驱动/软件

最新评论

需要发起讨论吗? 没有关于 MAX6575H的相关讨论?是否需要发起讨论?

在EngineerZone®上发起讨论

近期浏览