MAX3675

过期

622Mbps、低功耗、3.3V时钟恢复与数据再定时IC,带有限幅放大器

产品技术资料帮助

ADI公司所提供的资料均视为准确、可靠。但本公司不为用户在应用过程中侵犯任何专利权或第三方权利承担任何责任。技术指标的修改不再另行通知。本公司既没有含蓄的允许,也不允许借用ADI公司的专利或专利权的名义。本文出现的商标和注册商标所有权分别属于相应的公司。

Viewing:

概述

  • Single +3.3V or +5.0V Power Supply
  • Complies with ANSI, ITU, and Bellcore SDH/SONET Specifications
  • Low Power: 215mW at +3.3V
  • Selectable Data Inputs, Differential PECL or Analog
  • Received-Signal-Strength Indicator (RSSI)
  • Loss-of-Power and Loss-of-Lock Monitors
  • Differential PECL Clock and Data Outputs
  • No External Reference Clock Required

应用

  • 上/下路复用器
  • ATM交换
  • 数字交叉连接
  • SDH/SONET接入节点
  • SDH/SONET传输系统

MAX3675
622Mbps、低功耗、3.3V时钟恢复与数据再定时IC,带有限幅放大器
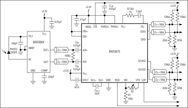
MAX3675:典型工作电路
添加至 myAnalog

将产品添加到myAnalog 的现有项目或新项目中(接收通知)。

创建新项目
提问

参考资料

了解更多
添加至 myAnalog

Add media to the Resources section of myAnalog, to an existing project or to a new project.

创建新项目

软件资源

找不到您所需的软件或驱动?

申请驱动/软件

最新评论

需要发起讨论吗? 没有关于 MAX3675的相关讨论?是否需要发起讨论?

在EngineerZone®上发起讨论

近期浏览