MAX1039M

2.7V至5.5V、低功耗、4/12通道、2线串口、8位ADC

产品技术资料帮助

ADI公司所提供的资料均视为准确、可靠。但本公司不为用户在应用过程中侵犯任何专利权或第三方权利承担任何责任。技术指标的修改不再另行通知。本公司既没有含蓄的允许,也不允许借用ADI公司的专利或专利权的名义。本文出现的商标和注册商标所有权分别属于相应的公司。

Viewing:

概述

  • 与高速I²C兼容的串行接口
    • 400kHz快速模式
    • 1.7MHz高速模式
  • 单电源供电
    • 2.7V至3.6V (MAX1037/MAX1039)
    • 4.5V至5.5V (MAX1036/MAX1038)
  • 内部基准
    • 2.048V (MAX1037/MAX1039)
    • 4.096V (MAX1036/MAX1038)
  • 外部基准:1V至VDD
  • 内部时钟
  • 4通道单端或2通道伪差分输入(MAX1036/MAX1037)
  • 12通道单端或6通道伪差分输入(MAX1038/MAX1039)
  • 带有通道扫描模式的内部FIFO
  • 低功耗
    • 188ksps时为350µA
    • 75ksps时为110µA
    • 10ksps时为8µA
    • 关端模式下为1µA
  • 可编程配置单极性或双极性
  • 小型封装
    • 8引脚SOT23封装(MAX1036/MAX1037)
    • 16引脚QSOP封装(MAX1038/MAX1039)

MAX1036–MAX1039为低功耗、8位、多通道模/数转换器(ADC),具有内部采样/保持(T/H)、电压基准、时钟以及一个与I²C兼容的2线串行接口。这些器件由单电源供电,运行于188ksps最大采样率时,仅需350µA的电流。AutoShutdown™模式下,器件能够在两次转换之间使电源电流减小到1µA以内(低吞吐率时)。MAX1036/MAX1037各有四个模拟输入通道,而MAX1038/MAX1039有十二个模拟输入通道。模拟输入可通过软件设置为单极性或双极性、单端或伪差分模式。

满量程模拟输入范围由内部基准或外部施加的基准电压决定,其中外部基准电压范围从1V至VDD。MAX1037/MAX1039具有2.048V的内部基准,而MAX1036/MAX1038具有4.096V的内部基准。

MAX1036/MAX1037提供8引脚SOT23封装,而MAX1038/MAX1039提供16引脚QSOP封装。MAX1036–MAX1039保证工作于扩展工业级温度范围(-40°C至+85°C)。有关10位ADC器件请参考MAX1136–MAX1139,有关12位ADC器件请参考MAX1236–MAX1239。

应用

  • 电池供电测试设备
  • 手持式便携应用
  • 医疗仪器
  • 接收信号强度指示
  • 太阳能供电远端系统
  • 系统监控

MAX1039M
2.7V至5.5V、低功耗、4/12通道、2线串口、8位ADC
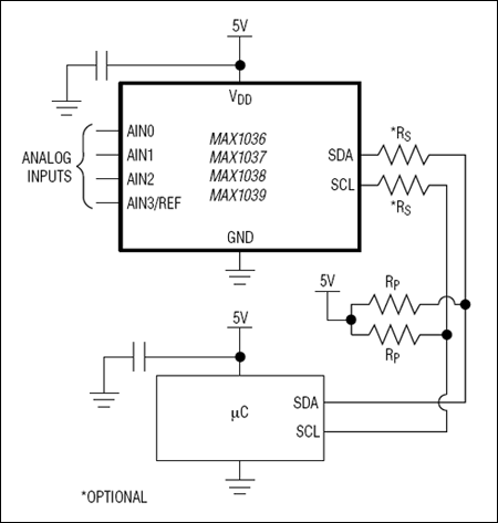
MAX1036、MAX1037、MAX1038、MAX1039:典型工作电路
添加至 myAnalog

将产品添加到myAnalog 的现有项目或新项目中(接收通知)。

创建新项目
提问

参考资料

了解更多
添加至 myAnalog

Add media to the Resources section of myAnalog, to an existing project or to a new project.

创建新项目

软件资源

找不到您所需的软件或驱动?

申请驱动/软件

硬件生态系统

部分模型 产品周期 描述
模数转换器(ADC) 3
MAX127 量产 多量程、+5V、12位DAS,带有2线串行接口
MAX128 量产 多量程、+5V、12位DAS,带有2线串行接口
MAX11602 量产 2.7V至3.6V和4.5V至5.5V、低功耗、4/8/12通道、2线串口、8位ADC
Modal heading
添加至 myAnalog

将产品添加到myAnalog 的现有项目或新项目中(接收通知)。

创建新项目

评估套件

MAX1038EVKIT

MAX1038评估板

特性和优点

  • 经过验证的PCB布局
  • Windows 95/98评估软件
  • 2线串口
  • 经过完全安装与测试

产品详情

MAX1038评估板(EV kit)用于评估MAX1038。MAX1038为8位、12通道(6通道差分输入)模/数转换器(ADC),配有2线串行接口。MAX1038评估板支持三个标准的2线串口速率:标准模式(S模式)、快速模式(F模式)以及高速模式(HS模式)。然而,为评估板提供的软件仅支持标准模式。

所提供Windows® 95/98软件利用IBM®兼容PC机的并口(打印端口)仿真2线串口处理器(S模式)。另外,Windows软件还提供一个友好的图形用户接口(GUI),以便通过控制按钮和下拉菜单示范MAX1038的特性。

订购MAX1038EVKIT可利用配有并口的PC机对MAX1038进行全面评估。

应用

  • 电池供电测试设备
  • 手持式便携应用
  • 医疗仪器
  • 接收信号强度指示
  • 太阳能供电远端系统
  • 系统监控

MAX1038EVKIT
MAX1038评估板

最新评论

需要发起讨论吗? 没有关于 MAX1039M的相关讨论?是否需要发起讨论?

在EngineerZone®上发起讨论

近期浏览