TNJ-035:OPアンプ回路に「はまりすぎる」重ね合わせの理…… それを「ディファレンス・アンプ」で考えてみる
はじめに
今回の技術ノートは回路の基本に戻って、「重ね合わせの理 (Superposition Theorem)」という基本的な定理を、OPアンプ回 路でどのように活用するかという視点で進めていこうと思いま す。
ボロディン:歌劇「イーゴリ公」より「韃靼人の踊り」
私は、TVドラマは見ません。それこそ「琴線に触れない」から なのか、それとも「事実ではないから興味がない」からなのか。 ともあれそのため、飲み会に行っても、女性陣との共通の話題 がありません(笑)。
しかし、それでもたったひとつだけ、これまでの人生の中で、 超はまったドラマがあります。それは「のだめカンタービレ」。 結局DVDフルセットを購入してしまいました。つづいてドラマ 終了後の翌年始にTVで放映された特番、「ヨーロッパ編」も、 そのDVDを購入してしまいました!
私は 25 年ほど前からクラシックを聞くようになり、たまにコン サート・ホールに行く(図1)、ファンといえるほどでもない ファンという感じです。だから「のだめカンタービレ」にはま ったのかもしれませんし、シリアスとギャグが絶妙にミックス されたストーリー展開に魅了されたのかもしれませんし、実は 不思議なラブストーリーに惹かれたのかもしれません(笑)。
このドラマの中で忘れられない美しい旋律の曲がありました。 それは「韃靼(だったん)人の踊り」。この曲以外にも「のだ めカンタービレ」はそれぞれの選曲がすばらしく、クラシッ ク・ファンも感動するものが多数ありました。

図 1. たまに行くクラシック・コンサート・ホール (サントリーホールの天井の音響反射板)
この「韃靼人の踊り」は、その源をネットでサーチしていくと 本当に迷路に迷い込むような話題になってきます。韃靼人とは タタール人のことを指すようですが、そのタタール人とは中国、 ロシアなどでそれぞれ「異なる意味」をもつようです[1]。
「韃靼」自体は、中国ではモンゴルの一部を指すようですが、ロ シアでの「タタール」はより広域であり、さらにそれはトルコ 系を指す場合と、モンゴルを指す場合があるようです。結局 「韃靼/タタール」をいろいろ調べていくなかでは、どうも判然 としません。
「韃靼人の踊り」という曲に関しては、原題は「ポロヴェツ(ポ ロヴェッツ)人の踊り」というそうで[2]、曲名を日本語に翻訳 するときに「韃靼」という言葉を使ったようです。
さらに「ポロヴェツ人」でサーチすると、Wikipediaの「キプチ ャク」というページに到達します[3]。ここでの説明には、「ウ クライナからカザフスタンの広域草原地帯に存在した遊牧民族 のことを、ルーシという部族が『ポロヴェツ人』と呼ぶ」とあ ります。「ウクライナからカザフスタン…」これって相当な距 離がありますよね。
それからこれもどうでもよい話しですが、「韃靼そば」という 苦みの強いそばがあるそうですね。これもモンゴルの遊牧民族 (タタール人)が好んだことから、名づけられたとされるようで す[4, 5]。
で何がいいたいの?「あ、すいません…重ね合わせ」です
あ、すいません…。重ね合わせの理を説明するのに、オーケス トラをたとえの例に出そうと思い、「そういえば…」という感 じで「韃靼人の踊り」についてのヨタ話しをしてしまいました (汗)。また「はまる」というのを、この技術ノートのタイトル とひっかけてみました(笑)。
それでは本題に参りましょう…。
電子回路で重要な定理「重ね合わせの理」をイメ ージする
電気回路理論(というと大げさですが)で「重ね合わせの理」 というものがあります。電気工学科・電気科や電子工学科・電 子科で電気回路理論を学んだひと、またWebなどで電気回路理 論を学んだひとは、「重ね合わせの理」はほぼ間違いなく聞い たことがあるものでしょう。しかし実回路での必要性がイメー ジできずに、「そのまま置き去り」というひとも多いのではな いかと思います。

図2. オーケストラはそれぞれソロで演奏しているものが重なり合って全体の曲として聞こえている
その「重ね合わせの理」は、電子回路、とくにOPアンプ回路あたりを設計したり解析したりするときに、「テブナンの定理(これも基本的かつ重要な定理)」とあわせて便利に使える、非常に重要な定理なのです。
オーケストラで重ね合わせの理をイメージする
「重ね合わせの理」は非常にアタリマエのことをいっています。たとえば図2のようなオーケストラの演奏を考えてみましょう。ひとつひとつの楽器は、それぞれソロで演奏していますが、それらが重なり合って全体のオーケストラの音として聞こえている…、ということは直感的に理解できると思います。
「重ね合わせの理」的にいい直してみると、ひとつの楽器がソロで演奏され他の全ての楽器が休止している状態、それが全ての楽器でそれぞれソロとして演奏され、(論理的にはおかしな表現ですが)全てのソロ演奏を足し合わせる、つまり「重ね合わせ」すれば、全体のオーケストラの音として聞こえるわけです。
これを電気的におこなうものが、電子回路のうごきであり、重ね合わせの理となります。
重ね合わせの理とは
電気回路理論で重ね合わせの理は、Wikipediaの記事[6]を引用すると、図3のように説明されます。
『電源を複数持つ線型回路において、任意点の電流および任意点間の電圧は、それぞれの電源が単独に存在していた場合の和に等しい。なお、電圧源・電流源をそれぞれ取り除く場合は、前者は短絡、後者は開放したものとして考える。』
もう少し簡単にいい直すと、
① 電圧源/電流源を1個ずつ取り付け
② 取り付けた以外の電圧源はその点をショート
③ 取り付けた以外の電流源はその点を開放
④ これで各点の電流、電圧をそれぞれ測定する
⑤ すべての電圧源/電流源を取り付けたときは、それぞれの測定値の和に等しい
というものです。結局、Wikipediaの記事と同じことをいっているのですが…(汗)。なお一般的な電子回路という視点では、電流源を考慮することは稀ですので、上記の②だけを考慮すればよいといえるでしょう。

図3. 重ね合わせの理の基本的な考え方
中心電圧をオフセットさせるにはどうすればよいか
図4のようなレベル変換+電圧オフセットをおこないたいとします。入力信号の交流成分の振幅は1Vp-pで中心電圧は1V。この振幅を4倍(4Vp-p)にして、中心電圧を+2.5Vにしたいとします。
思えば、15年近く前になるかと思いますが、私はこのレベル変換をおこなうべく、図5の回路の抵抗値と電圧値を算出しようと「あがいて」いました。どうもうまく式を立てることができなかったのです。もう少しいうと、以下に示すような洞察ができずに、適切なモデル化ができなかったのです。当時は(当然ながら)重ね合わせの理は知ってはいましたが、そのときにそれが使えることに気がつかなかったのです。
それからだいぶ経った後に、「そうだ、重ね合わせの理だ」と気がつきました。

図 4. こんなレベル変換+電圧オフセットをおこないたい

図 5. 図 4 の動作を実現するOPアンプ回路
重ね合わせの理を使ってまずは入力信号の増幅率 を考える
さて図 5 の回路で、少なくとも交流成分の振幅を4倍(4Vp-p) にしたいのであれば、𝑅1と𝑅2の比を1 対4 にすればよいだろう ことは最初に気がつくでしょう。つまり

この考え方は、実は重ねあわせの理を応用しており、もともと の入力信号を、その交流成分(1Vp-p)と直流(+1V)に分けて いるのです。1Vp-p の交流成分だけが回路に加わっていること でまず考えているわけです。
重ね合わせの理で重要なポイントは、「その他の電圧源は電圧 ゼロV」だと考えることです。図5 の回路ではとくに、非反転 入力端子の電圧をゼロVにすることが重要です。
しかしここでの問題は、中心電圧つまり直流成分を+1V から +2.5V にシフトするには「非反転入力端子に何V を加えればよ いか?」ということです。ここに重ね合わせの理が「はまりすぎ る」ように活用できます。詳しくは次の節で説明します。
ところで回路理論では電圧源を「抵抗ゼロの素子」として考え ます。これも回路理論でよく出てくる基本的な決まりごとです が、重ねあわせの理でもこの考え方が用いられています。重ね あわせの理では「電圧源を取り除いた箇所はショート」としま すが、「その端子間がショートされた状態」というのは、ゼロ V の電圧源が接続されたのと同じなわけです。まさしく基本は 同じなわけです。
なお重ね合わせの理として取り除くものが電流源なら、そのポ イントは開放です(図3 のとおり)。

図 6. 図 5 の回路で重ね合わせの理を基本に 1Vp-p の交流成分だけで考える
実際に回路を製作して1Vp-pの交流成分だけを加えてみる
「1Vp-pの交流成分だけ」を考えれば、図5 の回路を図6 のよう に考えることができます。この図5/図6 に相当する回路を、手 持ちのOPアンプAD8666 を使って実際に製作してみました。こ のAD8666 とは
AD8666:オペアンプ, デュアル, 16V 4MHz, レールto レール出力
| 【概要】 |
| AD866xファミリーは、最大16Vの電源電圧と拡張動作範囲 を特長とする単電源動作の低ノイズ、レールtoレール出力ア ンプです。低入力バイアス電流、広信号帯域幅、低入力電圧/電流ノイズといった特長も備えています。オフセット電圧を 低くしたい場合は、AD8661 / AD8662 / AD8664 ファミリーを 選択してください。低オフセット、超低入力バイアス電流、 広い電源電圧範囲を併せもつこのアンプは、通常は高価な JFET アンプが利用されている、コストに敏感な各種低価格ア プリケーションに最適です。 |
(後略)
最近の技術ノートは理論ネタが多かったので、今回は実際に回 路を製作して実動作で確認しようと思ったわけです(笑)。抵抗 は3.9kΩと1kΩでほぼマイナス4 倍の増幅率になっています。
図 6 の実際の回路に、1Vp-p の交流成分だけを加えてみると、図 7 のように、たしかにほぼ4Vp-p に増幅された信号が得られてい ます。図7 の上側の波形が入力の1Vp-p の信号、下側の波形が 出力の4Vp-p の信号です。これはアタリマエな回路動作ですね。
実際の回路にプラス1Vの直流電圧だけを加えてみる
つづいてこの回路に、プラス1V の直流電圧「だけ」を加えてみ ます。このとき図5 の回路は図8 のように考えることができま す。
製作した AD8666 のOP アンプ回路に、図8 に相当する+1V の直 流成分だけを加えてみると、図9 のようにたしかに-4V の電圧 が得られています。図9 の上側の波形が入力の+1V、下側の波形 が出力の-4Vです。反転増幅なので当然ながら「マイナス」4V が得られています。
目的としてはこの-4V が、目的の中心電圧である+2.5V になる ように、図5 の回路の非反転入力端子に電圧を加えればよいわ けです。そうするとここで「非反転入力端子に何V を加えれば よいのか?」と最初の話しに戻るわけです。

図7. 図5の回路に1Vp-pの交流成分「のみ」が加わったときの波形(上:入力、下:出力)

図8. 図5の回路で重ね合わせの理を基本に1Vの直流成分だけで考える

図9. 図5の回路に+1Vの直流成分「のみ」が加わったときの波形(上:入力、下:出力)
非反転入力端子に何Vを加えればよいのか
この「非反転入力端子に何Vを加えればよいのか?」というのが、重ね合わせの理の真骨頂といえるでしょう。もともとの中心電圧であるプラス1Vを入力に加えて得られる出力電圧レベル-4Vが、「非反転入力端子にも電圧を加える」ことによって+2.5Vになるようにすればよいわけですから、この変化量は+6.5Vとなります。
つまり非反転入力端子になんらかのプラス極性の電圧を加えて、これが非反転増幅(その増幅率がどれほどかは続いて考えるとして)された結果が+6.5Vとなればよいわけですね。
非反転入力端子に加わる直流電圧だけを考えてみる
ここでも重ね合わせの理を用います。図5において非反転入力に加える電圧以外の他の電圧源は電圧ゼロVだと考えます。ここで非反転入力になんらかの電圧を加え、出力が+6.5Vになる条件を考えます。
この状態の回路は図10のようになります。この回路はホントに基本的な非反転増幅回路ですね。
抵抗値は𝑅1= 1kΩ、𝑅2 = 3.9kΩで、出力を+6.5Vとするための入力電圧を𝑉𝐼𝑁とすれば、

となり(3.9/1を4として計算しています)、

と計算できます。ここで𝐴𝑁𝑂𝑁𝐼𝑁𝑉はこの回路の非反転増幅率で

つまり+6.5Vの出力を得るためには、回路を非反転増幅回路と考え、非反転入力に1.3Vを加えればよいことが分かります。
これと、反転入力に加わる+1Vが出力に現れる-4Vとが「重ね合わさり」、-4V + 6.5V = 2.5Vが得られることになるわけですね。
実際の回路で重ね合わせを確認してみる
図6の回路を修正して、図10にしてみました。反転入力端子に接続されている𝑅1の入力はグラウンドに落として、ゼロVとしてあります。非反転入力に1.3Vを加えたときの波形を図11に示します。たしかに出力が+6.5Vになっています。
つづいてこのままで、𝑅1の入力に、本題のお題である「中心電圧1Vの交流1Vp-p」を加えてみます。いよいよ、これこそ「重ね合わせ」ですね。波形を図12に示します。得られた出力は4Vp-pで目的の振幅であり、中心電圧もめでたく+2.5Vになっていることが分かります。
ところで図5の回路では、交流成分の極性が逆転してしまいます。これが嫌な場合は、この回路の前に増幅率マイナス1倍の反転増幅回路を挿入し、非反転入力の電圧を計算しなおします。

図10. 非反転増幅回路で出力が+6.5Vになるときの入力電圧は?

図11. 図10の状態に相当する条件での実回路の波形(上:入力、下:出力)

図12. 全ての入力信号を加えたとき(出力が+2.5Vを中心とするように非反転入力端子に+1.3Vを加えたとき)の波形(上:入力、下:出力)

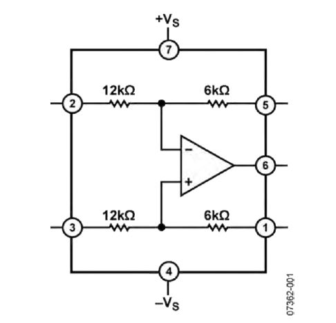
図13. ディファレンス・アンプの一例 AD8479のコンセプト図

図14. ディファレンス・アンプの接続
ディファンレンス・アンプ(差電圧アンプ)というアンプがある
アナログ・デバイセズでの製品カテゴリーのなかに「ディファンレンス・アンプ(Difference Amp; 差電圧アンプ)」というものがあります。ディファレンス・アンプのカテゴリページに記載してある説明文を引用してみますと、
◇
ディファレンス・アンプは差動信号を測定するために開発された特殊なアンプで、減算器とも呼ばれます。ディファレンス・アンプの大きな特長は、同相ノイズ除去(Common-Mode Rejection: CMR)と呼ばれる方法で不要な同相信号を除去できることです。他のほとんどのタイプのアンプと異なり、ディファレンス・アンプは一般的に電源レールを超える電圧を測定でき、大きなDCまたはAC同相電圧が存在するアプリケーションに使われます。アナログ・デバイセズは、低歪み、低消費電力、あるいは高電圧などの性能を実現できるように最適化された、さまざまなディファレンス・アンプを提供しています。
◇
というものです。文章だけだと理解しづらいと思いますので、そのひとつAD8479という製品のコンセプト図を図13にご紹介しておきます。この接続は電子回路分野の一部では「差動アンプ」と紹介されていますが、アナログ・デバイセズでは(基本的に)出力も差動出力になっているものを「差動アンプ」と呼び、反転入力側と非反転入力側が対称にバランスしている構成が主です。図13のような構成は、それらとは別モノとして「ディファレンス・アンプ」と呼んでいます。ディファレンス・アンプはシングルエンド出力になっていることもポイントです。
ディファレンス・アンプを重ね合わせの理の視点で考える
図13(AD8479)にも紹介したディファレンス・アンプは、図14のような基本回路で、「ディファレンス(Difference; 差分)」のとおり、入力端子間の差分量、差電圧を検出できるものです。増幅率は抵抗の比で決まりますが、これは以降で重ね合わせの理の応用として詳しく説明していきます。
またREF入力端子というものもあり、ここに加える電圧で出力電圧にオフセットをかけることができます。
具体的に重ね合わせの理を使ってみる
ディファレンス・アンプの入力間の差電圧が出力に現れるしくみも、重ね合わせの理を使えば、簡単かつ適切に解析できます。
まずはグラウンド基準で各入力端子の電圧を考え、非反転入力端子𝑉+𝐼𝑁 [V]、反転入力端子𝑉−𝐼𝑁 [V]としてみます。REF入力端子の電圧も𝑉𝑅𝐸𝐹 [V]としてみます。これらの電圧値に相当する記号も図14に表記しています。
前半の話しと同じストーリー展開ですが、重ねあわせの理をもちいて、まずは図14の回路の反転入力端子に電圧𝑉−𝐼𝑁だけが加わっていることを考えます。繰り返しになりますが、重ね合わせの理で考えるときの重要なポイントは、他の電圧源は電圧ゼロVだと考えることです(ショート状態と同じです。なお電流源なら開放です)。つまり非反転入力端子の電圧𝑉+𝐼𝑁とREF入力端子の電圧𝑉𝑅𝐸𝐹はゼロVにします。
それでは実際に計算してみましょう。𝑉−𝐼𝑁のみが加わっている状態で出力に現れる電圧𝑉−𝑂は

です。出力の極性が反転しています。また数字は抵抗に𝑅3= 1kΩ と𝑅4= 3.9kΩが使用された一例です。さきほどは「ざっくりと」-4倍としてしまいましたが、ここでは精度が重要なので真面目に3.9として計算しています(笑)。
つづいて𝑉+𝐼𝑁のみが加わっている状態では(他の電圧源は取り除き、ショートして)、まずOPアンプの非反転入力端子では𝑉+𝐼𝑁が抵抗𝑅1と𝑅2で分圧され

これが非反転増幅回路の帰還抵抗𝑅3と𝑅4で

倍に増幅されます。これにより出力に現れる電圧𝑉+𝑂は

です。ディファレンス・アンプとしては

として構成しますので、

ここに𝑅3=𝑅1= 1kΩ と𝑅4=𝑅2= 3.9kΩの抵抗が使用されれば、出力には反転入力に𝑉−𝐼𝑁が加わったときと同じ増幅率= 3.9、かつ極性が反対の(入出力間が反転しない)電圧𝑉+𝑂が得られます。
このふたつ𝑉+𝑂と𝑉−𝑂とが重ねあわさると、

となり、入力端子間の差電圧(Difference)が得られることがわかります。答えは「差電圧の3.9倍(さきの抵抗値の場合)」です。なるほど、ここでも「重ね合わせの理」ですね。
REF端子も重ね合わせの理を使ってみる
つづいてREF端子の影響を見てみましょう。重ね合わせの理の考え方から、OPアンプのREF端子にのみ𝑉𝑅𝐸𝐹が加わっているとします。他の電圧源は取り除き、ショートします。REF端子の電圧𝑉𝑅𝐸𝐹は抵抗𝑅1と𝑅2で分圧されますが、𝑉+𝐼𝑁の場合と異なり、𝑅1の両端の電圧として電圧値が決まります。そのため、
これが非反転増幅回路の帰還抵抗𝑅3と𝑅4で
倍に増幅されます。これにより出力に現れる電圧𝑉𝑅𝐸𝐹𝑂は

です。さきと同じでディファレンス・アンプとしては

として構成しますので、

となり、出力にはREF端子の電圧𝑉𝑅𝐸𝐹がそのまま得られることが分かります。結局これが「重ね合わせの理」で、他の電圧源ごとから得られる出力電圧と足し算されて、実際の出力が得られるわけです。

図15. ちょっと面白い構成ができるディファレンス・アンプAD8274のコンセプト図

図16. AD8274を用いた実験回路(G = 1/2)
ピンを切り替えてゲインを切り替えられるディファレンス・アンプAD8274で実験してみる
面白い製品として図15のAD8274というものがあります。これは入力側に12kΩを配置すれば1/2倍のゲイン、逆に6kΩを配置すれば2倍のゲインを実現できるという、ちょっとした可変ゲインを実現できるものです。データシートを見てみると、ディファレンス・アンプの使用方法以外にも、反転アンプや非反転アンプの例も載っています。内部抵抗はレーザトリムされた高精度薄膜抵抗なので、それこそ意外かつ多岐な「高精度増幅」としての活用方法が考えられそうです。
このディファレンス・アンプAD8274の回路のうごきを、ここでも実際に回路を製作して実動作で確認してみます 。実験回路は図16のとおりです。G = 1/2倍のゲインとしてみました。それぞれの信号レベル、電圧レベルも回路図中に記載しました。

図17. AD8274を用いた実験回路で得られた波形
この回路で𝑉𝐶𝑀は(よくディファレンス・アンプが応用される例としての)「不要信号」に相当します。そこで誘導による不要信号の原因になることの多い商用電源100Vを、トランスで23Vp-pに電圧降圧して、𝑉𝐶𝑀として利用してみました。「この回路で商用電源の誘導がキャンセルできます」というイメージです。この話題はTNJ-024に「コモンモード・ノイズ」というかたちで説明されているので、ご参考にされてください。
さて実験により得られた波形を図17に示します。上が入力2番ピンの𝑉𝑆𝐼𝐺+𝑉𝐶𝑀、下が6番ピン(出力)の信号です。𝑉𝑆𝐼𝐺の1.5Vp-pの振幅が1/2で出力に現れ、23Vの𝑉𝐶𝑀はキャンセルされて出力に出ていません。この結果から回路がここまでの説明のとおり動いていることが分かりますね。
実は各端子の駆動には注意が必要
信号源側から見ると入力抵抗が異なっているので駆動には注意が必要
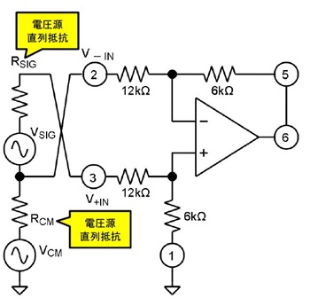
図14や図16の回路で注意すべき点は、𝑉+𝐼𝑁入力と𝑉−𝐼𝑁入力をそれぞれ電圧源(信号源)側から見ると、入力抵抗(入力インピーダンス)が異なっていることです。信号源インピーダンスが大きい場合とか、信号源が差動出力かつアンバランスになっている場合に問題が生じる可能性があります。
図14で考えると𝑉+𝐼𝑁入力を見た入力抵抗𝑅+𝐼𝑁は

となり、図16のAD8276の回路では18kΩです。
いっぽう𝑉−𝐼𝑁入力を見た入力抵抗𝑅−𝐼𝑁は
![]()
で、図16の回路では12kΩです。それぞれ大きさが違いますね。𝑅−𝐼𝑁=𝑅3として計算できるのは、OPアンプの非反転入力端子の電圧がゼロだとすると、フィードバックでできる仮想ショートにより反転入力端子の電圧もゼロとなり、𝑉−𝐼𝑁はすべて𝑅3に加わると考えることができるからです。

図18. 電圧源直列抵抗があると入力抵抗のアンバランスにより得られる結果に誤差が生じる
ここで図18のような電圧源𝑉𝑆𝐼𝐺,𝑉𝐶𝑀にそれぞれ直列抵抗𝑅𝑆𝐼𝐺,𝑅𝐶𝑀があった場合は、
① 𝑅+𝐼𝑁と𝑅−𝐼𝑁の大きさが異なること
② 𝑅𝑆𝐼𝐺,𝑅𝐶𝑀が非反転回路系統、反転回路系統それぞれの増幅率に異なる影響度を与えてしまうこと
から「𝑉𝑆𝐼𝐺を正確な増幅率で増幅できない」、「本来増幅率ゼロであってほしい𝑉𝐶𝑀が出力に現れてしまう」などの問題が生じてしまいます。
この辺の話題は長くなりそうなので、次の技術ノートTNJ-036の話題として取り上げてみたいと考えています。今回はともあれ、「このような問題があるんだ」とご理解いただければと思います。
REF端子の駆動には特に注意が必要
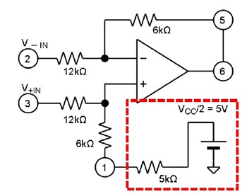
上記と同じことがREF端子にもいえます。図19のようなかたちで、抵抗分圧によりREF端子の電圧を安易に決めてしまうケースがあるのではないでしょうか。
図19のように書かれていれば、「影響しそうだ」と直感的にも考えるでしょうが、図13のように図が描かれ、また図に内部回路が表記されていない場合などにけっこう「やってしまいがち」なことでしょう。
またディファレンス・アンプ回路が内蔵されている「計装アンプ」にもこのREF端子があり、全く同じように誤差原因を生じます。計装アンプをお使いになるケースのほうが多いと思いますので、十分にご注意いただきたいと思います。
さて、ここでもAD8274を例にして考えてみます。図19の接続は図16と同じで、入力側を12kΩにして1/2のゲインのディファレンス・アンプにしてあります。
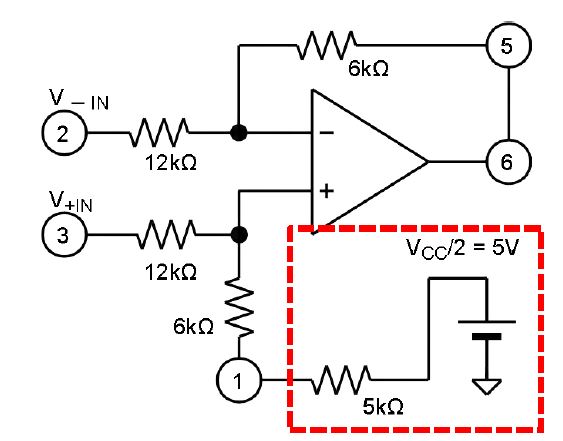
この場合は図20のような等価回路になります。AD8274のREF端子から見るとREF端子電圧を作る抵抗分割回路は、「テブナンの定理」という回路理論計算により、5Vの電圧源と5kΩの直列等価抵抗𝑅𝑆𝐸𝑅となります。この等価抵抗𝑅𝑆𝐸𝑅の計算は、二つの分圧抵抗10kΩの並列接続に相当します。
この「テブナンの定理」も重ね合わせの理とならぶ、OPアンプ回路で活用できる重要定理です。機会があればこの技術ノートでも紹介したいと思いますし、是非どんなものかご確認いただければと思います。
こうなると!なんと!図14においてREF端子である𝑅2に、直列に𝑅𝑆𝐸𝑅が接続されてしまうのです!この等価抵抗𝑅𝑆𝐸𝑅がディファレンス・アンプにおいて誤差になります。
この𝑅𝑆𝐸𝑅が、先の𝑉+𝑂の計算式に追加されることにより
となり誤差が生じ、その結果、出力電圧にも誤差が生じることになってしまいます。また「不要信号」に相当する𝑉𝐶𝑀も正しくキャンセルできなくなってしまいます。これは大きな問題ですね。
この誤差をなくすためには、𝑅𝑆𝐸𝑅をゼロ(もしくは他の抵抗値から無視できるほど小さく)にすればよいわけです。ベストな方法はREF入力端子をOPアンプなどのバッファで駆動すること、もしくは十分に低い抵抗値(誤差を無視できるまで小さく)で分圧回路を構成することです。

図19. AD8274のREF端子の駆動電圧を安易に抵抗分割で設計してしまうことがある

図20. REF端子の駆動電圧を抵抗分割で作るとテブナンの定理で増幅回路の抵抗成分となり誤差が生じる
まとめ
今回の技術ノートでは「重ね合わせの理」がOPアンプ回路で活用できるというお話しをいたしました。学校で(電気・電子系の学科の人は)実用的な意味もわからず(という人もいらっしゃるかな…。という意味です…)習った「重ね合わせの理」が、現実の回路でとても便利に使えることがお分かりいただけたかと思います。
その「重ね合わせの理」の使いみちの一例として、ディファンレンス・アンプ(Difference Amp; 差電圧アンプ)を考察してみました。それぞれの電圧源ごとに分割して考えていくことで、見通しのよい回路解析が可能なことがお分かりいただけたのではないでしょうか。
またディファンレンス・アンプを使用する場合の実務上の注意点として、信号源そしてREF端子の駆動源に存在する、信号源インピーダンス(出力インピーダンス/電圧源直列抵抗)について、十分に考慮すべきということもお分かりいただけたかと思います。よくお使いになる計装アンプも、REF端子の構成はここで示したものと同じですので、計装アンプで設計する場合も同様に注意が必要です。
次回は、ここまで解析できるようになったこのディファンレンス・アンプの電圧源(信号源)直列抵抗による生じる誤差や、周波数特性など、より深いところに踏み込んでみたいと思います。
参考・引用文献
[1] http://www.y-history.net/appendix/wh0904-116_10.html
[2] http://www.nhkso.or.jp/library/kaleidoscope/3778/
[3] https://ja.wikipedia.org/wiki/キプチャク
[4] https://ja.wikipedia.org/wiki/ダッタンソバ
[5] http://www.maff.go.jp/j/heya/annai/tusin/pdf/tusin_0908.pdf
[6] https://ja.wikipedia.org/wiki/重ね合わせの原理_(電気回路)
著者について
デジタル回路(FPGAやASIC)からアナログ、高周波回路まで多...