専用の帰還経路を使用しない簡素な絶縁型フライバック・コンバータ
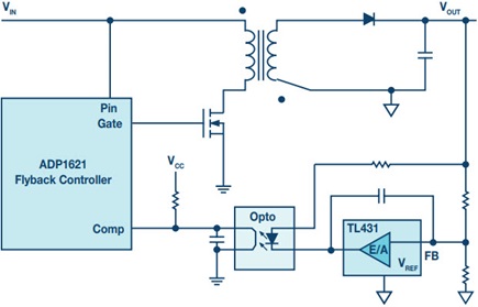
図1に示したのは、従来の絶縁型フライバック・コンバータのアーキテクチャです。この種のコンバータは、最大60W程度の電力を必要とするアプリケーションでよく使われます。出力電圧は、1次側のスイッチと巻数比を調整したトランスによって、入力電圧を基に生成されます。出力電圧をできるだけ一定に保つために、帰還経路を介して1次側のPWM(パルス幅変調)ジェネレータに出力電圧の情報が伝送されます。出力電圧が高すぎる場合や低すぎる場合には、PWMジェネレータのデューティ・サイクルが変化します。

図1. 一体型の電極を備えたpHセンサー回路(簡略化してあります)
図1のようにして帰還経路を構成すると、コストがかさみますし、基板面積も大きくなります。また、回路の最大絶縁電圧はフォトカプラの絶縁電圧に依存して決まります。加えて、フォトカプラの特性には経年変化が現れます。更に、フォトカプラは通常、85°C以上の温度に対応するようには設計されていません。
フォトカプラではなく、トランスの3次巻線を利用することでも出力電圧の状態に関する情報を得ることは可能です。そのようにして得た情報に基づくことでも、出力電圧に対するレギュレーションは問題なく行えます。但し、巻線を追加することでトランスはより高コストになります。しかも、それによって出力電圧の精度が特に向上するわけではありません。
より良い代替策は、フォトカプラと、その2次側で使用される制御モジュールを置き換える別のデバイスを採用することです。そうしたデバイスとしては、アナログ・デバイセズの絶縁型エラー・アンプ「ADuM3190」が挙げられます。この製品は、iCoupler®というアイソレーション技術を採用しています。フォトカプラを使用するのではなく、誘導性のカップリングにより、ガルバニック絶縁を越えて帰還信号を伝送することができます。
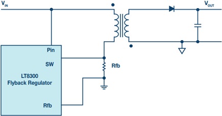
ADuM3190も有効な解ですが、実は、更に洗練されたソリューションも存在します。それは、ディスクリート構成の帰還経路を完全に排除するというものです(図2)。この回路では、そのためのコンバータICとしてPower by Linear™製品である「LT8300」を使用しています。この製品は、PWMジェネレータで生成するデューティ・サイクルについて、2次側から1次側に反映される電圧を用いて調整しなければならないか、どのように調整しなければならないかということを認識します。このソリューションがもたらすメリットは、フォトカプラや帰還回路が不要になることです。その結果、コストと実装面積が削減されます。また、帰還経路の最大絶縁電圧による影響も考慮する必要はありません。使用するトランスが所望の絶縁電圧に対応するように設計されていれば、回路全体をその最大絶縁電圧まで動作させることが可能です。

図2. トランスの1次巻線をベースとしてレギュレーションを行うフライバック・コンバータ。ディスクリート構成の帰還経路は不要です。
このソリューションはバウンダリ・モードのレギュレーションに基づいています。図2の回路では、2次側の電流は各サイクルで0Aに低下します。このとき、トランスの1次巻線から反射された出力電圧を測定し、その値を1次側のレギュレーションに利用します。
ディスクリート構成の帰還経路を持たないこのソリューションを所定のアプリケーションに適用できるかどうかは、出力電圧に求められる精度に大きく依存します。±1%以下の精度が得られることもありますが、アプリケーションによっては、大きな誤差が生じる可能性もあります。
図2の回路の出力電圧は、次の式によって求められます。

ご覧のように、出力電圧は抵抗Rfbによって調整できます。Npsは使用するトランスの巻線比で、Vfは2次側のフライバック・ダイオードで生じる電圧降下です。一般に、この電圧降下は温度に大きく依存します。ただ、出力電圧が12Vや24Vといった高い値に設定された場合、Vfの影響は相対的に小さくなります。一方、出力電圧を3.3V以下といった低い値に設定した場合、温度の影響はかなり大きくなります。アナログ・デバイセズの製品のうち、フォトカプラを使用しない一部の製品は、温度に対する補償機能を内蔵しています。その種の機能は、温度の違いによって、整流ダイオードの電圧降下に生じる差を補償する処理を担います。
通常、適切にレギュレーションが働くようにするには、最小限の出力負荷が存在する必要があります。LT8300では、最大負荷の約0.5%の負荷が必要になります。
まとめ
本稿では、ディスクリート構成の帰還経路を使用することなく、トランスの1次巻線をベースとして制御を行うフライバック・コンバータを紹介しました。この方法であれば、誤差が発生しやすいフォトカプラを使用することなく、シンプルな設計を実現することができます。