Protect Mobile Devices from Hot Plug Transients (to 85V) and from Users Who Use the Wrong Power Adapter
Protect Mobile Devices from Hot Plug Transients (to 85V) and from Users Who Use the Wrong Power Adapter
著者
Kevin Wong
2011年04月01日
Battery powered mobile gadgets like smart phones, tablets and digital cameras have become integral parts of the modern lifestyle. More and more functionality is squeezed into increasingly small form factors in the endless quest for more mobility. The proliferation of mobile devices has spawned a corresponding number of power adapters to charge batteries and power the devices: from AC wall outlets, car battery adapters, USB ports and even mobile solar panels. Although many adapters use similar plugs, their electrical specifications can be very different. Product designers are thus forced to employ protection circuitry to protect the low voltage rated electronics from transient and steady state overvoltages.
Failures or faults in the power adapters can cause an overvoltage event. So can hot-plugging an adapter into the power input of the mobile device (see Linear Technology Application Note 88). With the prevalence of universal connectors, a user can also unknowingly plug in the wrong adapter, damaging the device with a high or even negative power supply voltage. The LTC4360, LTC4361 and LTC4362 can protect against the above mentioned fault situations with minimal components. See Table 1 for a comparison of these devices.
| Part | Features | Package |
| LTC4360 | 85V Rated Input, 5.8V Overvoltage Threshold | SC70 |
| LTC4361 | 85V Rated Input, 5.8V Overvoltage Threshold, 50mV Electronic Circuit Breaker Threshold | SOT23, DFN (2mm × 2mm) |
| LTC4362 | 28V Rated Input, Internal 40mΩ N-Channel MOSFET and 31mΩ RSENSE, 5.8V Overvoltage Threshold, 1.5A Overcurrent Threshold | DFN (2mm × 3mm) |
The LTC4360 and LTC4361 protect low voltage electronics from overvoltage conditions by controlling a low cost external N-channel MOSFET configured as a pass transistor. The LTC4362 achieves an even smaller PCB footprint by incorporating an internal 28V, 71mΩ RDS(ON) MOSFET and a 31mΩ sense resistor.
The LTC4360 and LTC4361 can withstand up to 85V at IN, SENSE and GATEP. For all three parts, there is no requirement for a high voltage bypass capacitor at IN, eliminating a potential point of failure. The low voltage capacitor required at OUT is also the bypass capacitor to the downstream circuits. It helps to slow down the dV/dt at OUT during a fast overvoltage, allowing time for the protection part to shut off the MOSFET before VOUT overshoots to a dangerous voltage. These features make the parts versatile building blocks for some very robust yet simple overvoltage protection circuits.
Operation
When power is first applied or the part is activated by pulling ON low, a 130ms delay cycle starts. Any undervoltage or overvoltage event at IN (VIN < 2.1V or VIN > 5.7V) restarts the delay cycle. This allows the MOSFET to isolate the output from any input transients that occur at startup. When the delay cycle completes, the MOSFET is turned on by a controlled 3V/ms gate ramp. The voltage ramp of the output capacitor follows the slope of the gate ramp and sets the supply inrush current at:

As GATE ramps higher, it trips an internal gate high threshold (7.2V for VIN = 5V) to start a 65ms delay cycle. After the delay, PWRGD asserts low to signal that the MOSFET has fully enhanced. An internal circuit clamps GATE at 6V above OUT to protect the MOSFET gate.
When VIN rises above the 2% accurate overvoltage threshold of 5.8V, a 30mA fast pull-down on the GATE pin is activated within 1µs and the PWRGD pull-down is released. After an overvoltage condition, the MOSFET is held off until VIN once again remains below 5.7V for 130ms.
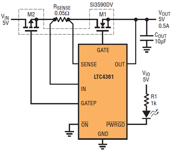
In addition to overvoltage protection, the LTC4361 and LTC4362 have overcurrent protection to protect the pass MOSFET from excessive current. The LTC4361 implements a 10% accurate 50mV electronic circuit breaker threshold with a 10µs glitch filter. A 50mΩ RSENSE connected between IN and SENSE implements a 1A overcurrent threshold as shown in Figure 1. The LTC4362 implements internal current sensing and has a 20% accurate 1.5A overcurrent threshold with a 10µs glitch filter. As in an overvoltage, an overcurrent activates a 30mA fast pull-down on GATE and releases the PWRGD pull-down. After an overcurrent fault, the LTC4361-1 and LTC4362-1 latch off while the LTC4361-2 and LTC4362-2 automatically restart after a 130ms delay.

Figure 1. A 5V system protected from ±24V power supplies and overcurrent.
An optional P-channel MOSFET driven by the GATEP pin as shown in Figure 1 provides low loss negative input voltage protection down to the BVDSS of the MOSFET. An internal IN to GATEP Zener protects the MOSFET gate by clamping its VGS to 5.8V when VIN goes high.
Another feature is the CMOS-compatible, active low enable input ON. With ON actively pulled to ground or left open to pull low with its internal 5µA pull-down, the device operates normally. If ON is driven high while the MOSFET is turned on, GATE is pulled low with a weak pull-down current (40µA) to turn off the MOSFET gradually, minimizing input voltage transients. The part then goes into a low current sleep mode and draws only 1.5µA at IN.
Input Transients
Figure 2 shows the circuit of a LTC4361 protecting the power input of a mobile device. LIN and RIN model the accumulated parasitic inductance and resistance in the wall adapter, adapter cable and the connector. A 20V wall adapter’s output is hot-plugged into the device to simulate an accidental plug-in with the wrong adapter. To do a before and after comparison, the LTC4361, RSENSE and MOSFET are removed and the same hot-plug is repeated with IN shorted to OUT. Figure 3 compares the two hot-plug waveforms. Due to the low capacitance at the IN pin, there is little overshoot and inrush current for the case with the LTC4361 circuit. A higher voltage rated MOSFET can be used to protect the system against even higher transient or DC voltages up to the BVDSS of the MOSFET. For example, a MOSFET with a 60V BVDSS used with the LTC4361 is able to withstand transient and DC voltages up to 60V at IN.

Figure 2. Typical circuit of voltage adapter charging a mobile device.

Figure 3. Hot-plug waveform with and without the protection of the LTC4361.
The circuit in Figure 4 illustrates a worst case overvoltage situation that can occur at a mobile device power input. In a device with dual power inputs, a 20V wall adapter is mistakenly hot-plugged into the 5V adapter input with the 5V USB input already live. The LTC4360 detects the overvoltage at IN quickly and cuts off the MOSFET. But the large current built up in LIN causes an inductive spike at IN. The body diode of the avalanche breakdown rated MOSFET breaks down to discharge this energy into COUT, clamping IN at about 40V, well below the 85V that IN can withstand. If the avalanche capability of the MOSFET is exceeded or the voltage rise at VOUT due to the discharge of the energy in LIN into COUT is not acceptable, an additional external clamp like the SMAJ24A can be placed between IN and GND.

Figure 4. Overvoltage protection waveforms when 20V adapter is plugged into 5V system.
Conclusion
The LTC4360 and LTC4361 overvoltage protection controllers use small footprint and low cost external N-channel MOSFETs while the LTC4362 incorporates this MOSFET into a 2mm × 3mm DFN package. Although these overvoltage protection circuits occupy very little PCB space, they are rich in features like an 85V rating at the input side and fast response in the event of overvoltage or overcurrent. In addition, there is a PWRGD status flag for the downstream circuits and a low power mode enabled by a CMOS compatible input to save battery power when necessary. The LTC4360, LTC4361 and LTC4362 form a simple yet effective and rugged barrier between the sensitive electronics inside a mobile device and real life accidents like faulty, substandard power adapters or a user’s absent-mindedness in plugging in the wrong adapter.