Inside iCoupler® Technology: isoPower® Explainer
Signal and power isolation in the same package had been a dream for many system designers until we released our first generation isoPower® products, the ADuM524x family. isoPower solves the common problem of providing an isolated power supply, and it also reduces size and cost dramatically versus traditional solutions. The ADuM524x is useful for many low power applications requiring digital isolation, such as data acquisition modules and industry automation systems. However, there are some limitations to the ADuM524x that prevent it from being widely adopted. First, the isolated power output is only 50 mW. Second, the quiescent current is high and the efficiency drops quickly if the load is small.
To eliminate these limitations, we developed a family of second generation isoPower products, ADuM540x, ADuM520x, and ADuM5000 that not only increases isolated power output by 10× to 500 mW, but also reduces quiescent current by more than 5× to less than 20 mA. In addition, the power conversion efficiency drops very slowly from 33% at full load (100 mA) to 31% at 20% of the load (20 mA).
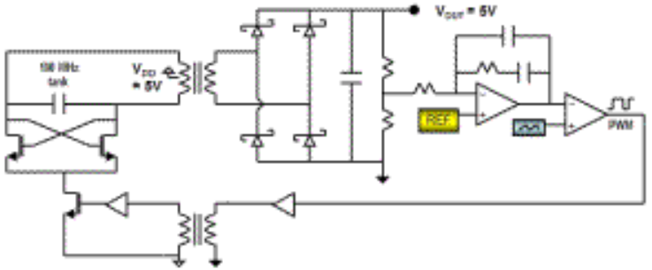
The fully integrated converter architecture, shown in Figure 1, uses two 0.6 µm high voltage CMOS switches in a cross-coupled configuration together with the on-chip transformer; this forms a sustained oscillation. The transformer, with its center tap connected to VDD, is switched resonantly at 170 MHz to achieve efficient energy transfer. The integrated Schottky diodes are used as rectification devices. These diodes turn on and recover fast enough for 170 MHz rectification. A 500 KHz feedback PWM signal turns on and off the resonant transformer switching action instead of controlling the two CMOS switches directly. This approach separates the energy regulation from energy conversion allowing optimized power transfer and maintaining regulation.

Figure 1. Power Transfer Block Diagram.
The feedback PWM signal is generated by a controller integrated on the secondary chip. A modified Proportional plus Integral (PI) controller is used to achieve high output accuracy and some immunity to high frequency noise. All the compensation elements were implemented on chip. The PWM is created by comparing the output from the error amplifier to the output from a constant frequency ramp waveform generator. The differential inputs for the error amplifier are the 4:1 divided output voltage and a 1.25 V reference voltage generated through on chip band-gap reference generator. The PWM signal is transferred from the secondary to the primary using a separate iCoupler signal transformer.
With these improvements, iCoupler products with isoPower integrated isolated power now have expanded application for solving the challenge of powering isolated systems, with the added benefit of reducing total system, size, and cost.
Visit our website, www.analog.com/icoupler to learn more about our latest, award winning iCoupler technology, download data sheets, and order free samples; or email us directly at iCoupler_Isolation@analog.com.