High Voltage Micropower Regulators Thrive in Harsh Environments
Introduction
Some of the harshest environments for electronic circuits are found in industrial and automotive applications, where high, unpredictable input voltage transients, failing batteries and disconnected supplies are an expected part of doing business. A 12V car battery and a 48V industrial supply rail offer many of the same power supply design challenges. Input voltages can spike to 75V on an industrial rail or 60V during an automotive load dump. Cold cranking or overloaded lines can drop the supply voltage to only a few volts. Through all of this, the power supply must be kept alive and remain in regulation for critical circuitry, and it cannot dissipate much quiescent power—dead car batteries or lost industrial sensor data do not make for happy customers.
Tough New Regulators Provide Flexibility in Rough Environments
Three new linear regulators provide flexible options when running in these environments. The LT3012 and LT3013 provide up to 250mA at a dropout voltage of 360mV, and the LT3014 provides up to 20mA at a dropout voltage of 350mV.
The LT3012 and LT3013 offer an input voltage range of 4V to 80V and minimize power loss by running with quiescent currents of 55µA (LT3012) and 65µA (LT3013). Quiescent current is reduced to just 1µA in shutdown.
Both are stable with only a small 3.3µF capacitor on the output. Small ceramic capacitors can be used without any need for additional series resistance as is common with other regulators. The LT3013 adds a power good flag, PWRGD, to indicate that the output is above 90% of nominal, with a delay that is programmable using a single capacitor. Both the LT3012 and LT3013 are offered with adjustable outputs and a 1.24V reference voltage. The regulators are packaged in the 16-lead TSSOP and 12 pin low profile (0.75mm, 4mm × 3mm) DFN packages with exposed pads for enhanced thermal handling capability. These surface mount packages are capable of handling 1W to 3W of continuous dissipation and much higher peak transients. See the data sheet for a detailed discussion.
The LT3014 offers a 3V to 80V input voltage range, and the 7µA operating quiescent current (1µA in shutdown) makes it an attractive choice for power-critical systems. The LT3014HV is a higher voltage option of the regulator that is rated to withstand 100V transients for up to 2ms. The regulator is stable with only 0.47µF of capacitance on the output—small ceramic capacitors can be used without any need for added series resistance. It is available as an adjustable part with a 1.22V reference voltage and is packaged in the 5-lead ThinSOT and 8-lead (3mm × 3mm) DFN packages.
All of the regulators have internal protection circuitry for reverse-battery, current limit, thermal limit, and reverse voltages from output to input. Table 1 provides a summary feature comparison of these and other high voltage linear regulators.
| Part # | Output Current | Maximum Input Voltage | Dropout Voltage | Quiescent Current | Output Capacitor | Added Features |
| LT3014 | 20mA | 80V | 350mV | 7µA | 0.47µF | 5-lead ThinSOT Package or 8-lead (3mm × 3mm) DFN |
| LT3014HV | 20mA | 100V (2ms Survival) | 350mV | 7µA | 0.47µF | 5-lead ThinSOT Package or 8-lead (3mm × 3mm) DFN |
| LT3010 | 50mA | 80V | 300mV | 30µA | 1µF | 8-lead Thermally Enhanced MSOP Package |
| LT3012 | 250mA | 80V | 360mV | 55µA | 3.3µF | 16-lead TSSOP or 12-lead (4mm × 3mm) DFN Thermally Enhanced Packages |
| LT3013 | 250mA | 80V | 360mV | 65µA | 3.3µF | All Features of the LT3012 Plus a PWRGD Flag with Programmable Delay |
High Voltage Low Current Keep-Alive Regulator Application
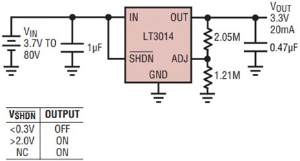
Figure 1 shows a typical application using the low current LT3014 to provide a 3.3V keep-alive supply, such as a real-time clock, a security system, or any other system that runs constantly from a battery. The 7µA quiescent current keeps the power supply from being a significant drain on the battery.

Figure 1. LT3014 3.3V/20mA keep-alive supply with shutdown.
The resistor divider is sized to match the tiny operating currents of the LT3014. Care must be exercised when operating at such low currents, since a small error can cause large percentage shifts. Insufficient cleaning of solder flux after assembly can provide resistances in the MΩ range, leading to erroneous outputs.
The SHDN pin of the LT3014 can be driven to GND by external circuitry to turn the output of the regulator off and reduce operating current. Leaving the SHDN pin open or pulling it above 2V will turn the regulator on.
The output of the LT3014 needs only the 0.47µF capacitor for stability. The regulator is designed to be stable with the widest possible range of output capacitors—the ESR of the output capacitor can be zero, as is common with small ceramic capacitors, or can be as high as 3Ω, a value found more often with small tantalum or aluminum electrolytic capacitors. The minimum output capacitor coupled with the micropower nature of the LT3014 tends to give larger voltage deviations with fast transients, so larger values are recommended if there are large current steps.
Higher Output Current Supply with PWRGD Flag
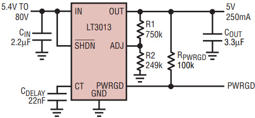
When higher output currents are needed, Analog Devices offers several options. The LT3010 regulator can provide 50mA of output current at a maximum dropout of 300mV and a maximum input voltage of 80V. If a higher output current is needed, the LT3012 and LT3013 are now available. Figure 2 shows a 5V supply that can provide up to 250mA of current using the LT3013. This supply operates at only 65µA quiescent current and requires only 3.3µF of capacitance on the output. An added feature that this part has is a PWRGD flag that indicates when the ADJ pin is within 10% of its nominal voltage of 1.24V.

Figure 2. LT3013 5V/250mA supply provides PWRGD flag.
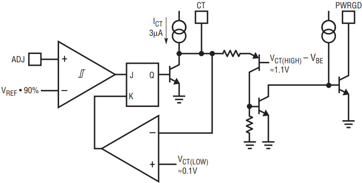
The PWRGD flag of the LT3013 can be used to provide a microprocessor reset signal or other logic flag. Figure 3 shows the block diagram for the PWRGD flag. The PWRGD pin is an open-collector output, capable of sinking 50µA when the output is low; there is no internal pull-up on the PWRGD pin, an external resistor must be used. When the output rises to within 10% of its final value, a JK flip-flop allows a 3µA current source to begin charging the capacitor on the CT pin. As the CT pin reaches its trip level (approximately 1.6V at 25°C), the 3µA current is shunted away to clamp the capacitor voltage and set the PWRGD flag state to high impedance.

Figure 3. PWRGD circuit block diagram.
During normal operation, an internal glitch filter ignores short transients (<15µs) on the output voltage. Longer transients below the 10% low threshold will reset the internal JK flip-flop. This flip-flop ensures that the capacitor on the CT pin is fully discharged to the VCT(LOW) threshold before re-starting the time delay. This is done to provide a consistent time delay after the output returns to within 10% of its regulated voltage before the PWRGD pin switches to the high impedance state.
If the PWRGD function of the LT3013 is not needed for your application, the LT3012 can be used to provide the same regulator performance. The removal of the PWRGD circuitry allows the LT3012 to operate at a lowered quiescent current of 55µA.
Conclusion
Three new regulators satisfy the needs of tough automotive and industrial electrical environments. A range of possible output currents and quiescent currents allow designers to pick a solution that can limit power dissipation during normal operation while still providing the capability to handle high voltage transients. The most important feature of these devices is that they can withstand the rigors of the worst electrical environments, thus ensuring a steady power supply for critical circuits.