超低インダクタDCRによる検出機能と高速トランジェント応答性能を備えた位相当たり30Aを供給する高効率のPolyPhase 電源
LTC3875は、現代の高速、大容量データ処理システム、通信システム、産業用機器、およびDC電力配分システムの電力密度要求を満たす機能豊富なデュアル出力、同期整流式降圧コントローラです。
LTC3875の特長は次のとおりです。
- 4.5V~38Vの入力電圧範囲および0.6V~3.5Vの出力電圧範囲
- 電流検出信号の信号対ノイズ比を高める独自のアーキテクチャにより、超低DCRのパワー・インダクタを使用して効率を最大限に高めつつ、スイッチング・ジッタを低減可能
- 高速トランジェント応答により、小さな出力容量で高密度の設計が容易
- リモート出力電圧検出および±0.5%のリファレンス(0.6V)許容範囲による高精度のレギュレーション
- 6mm×6mm QFNパッケージ内の内蔵ドライバにより、厳しいスペース要件を満足
- 大電流アプリケーションに対応する容易な並列マルチフェーズ動作
デュアル出力コンバータ(1.0V/30Aおよび1.5V/30A)
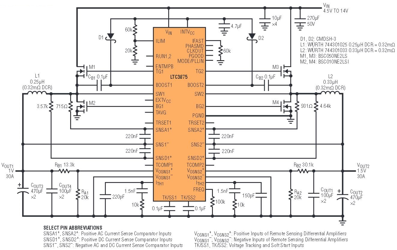
標準的な4.5V~14V入力、デュアル出力の解決策を図1に示します。LTC3875の2チャネルは互いに対して180°位相のずれた動作を行うので、入力RMS電流リップルとコンデンサのサイズが小さくなります。最大30Aの出力電流を供給するため、各位相に上側MOSFETと下側MOSFETが1個ずつ存在します。

図1.LTC3875を特長とするデュアル出力コンバータ(1.0V/30Aおよび1.5V/30A)
LTC3866と同様に、LTC3875 は独自の電流検出アーキテクチャを採用して信号対ノイズ比を向上しているので、超低インダクタDCR(1mΩ 以下)の小検出信号による電流モード制御が可能です。この結果、効率が大幅に改善され、ジッタが減少します。電流モード制御により、サイクルごとの高速電流制限、電流分担、および簡単な帰還補償を実現します。
LTC3875は、PCBレイアウトを入念に行うことにより、最小0.2mΩのDCR値を検出できます。LTC3875は、2つの正側検出ピンSNSD+およびSNSA+を使用して信号を取り込みます。SNSD+のフィルタ時定数は出力インダクタのL/DCRと一致する必要があるのに対して、SNSA+のフィルタの帯域幅はSNSD+のフィルタの帯域幅の5倍である必要があります。さらに、追加の温度補償回路を使用して、広い温度範囲での高精度な電流制限を保証できます。
効率は超低DCRのインダクタを使用して最適化できます。図2に示すように、この解決策の強制連続モード(CCM)での全効率は、1.0V/30A出力では87.3%であり、1.5V/30A 出力では89.8%です。図3に示すように、空気流がない場合の過熱点(下側MOSFET)の温度上昇は57°Cであり、周囲温度は約23°Cです。

図2.2つのチャネルの効率の比較

図3.熱試験の結果
LTC3875は高速トランジェント応答を特長としており、独自開発のソリューションによってアンダーシュートを最小限に抑えます。ピーク電流モード制御がスイッチング・コンバータで広く採用されているのは、そのサイクルごとのピーク電流制限と容易な補償が理由です。ただし、ピーク電流モード制御には本質的にスイッチング・サイクル遅延が伴うので、負荷が階段状に増加すると出力電圧に大きなアンダーシュートが生じます。LTC3875では、動的なスイッチング周波数調整方式の採用によってアンダーシュートを克服しています。内蔵のトランジェント検出器は大きな電圧アンダーシュートを検出できるので、LTC3875は約20サイクルの間プリセット・スイッチング周波数の2倍の周波数でパワー段を動作させることができます。
高速トランジェント機能のイネーブル後、負荷が15A増加したときに、スイッチング・サイクル遅延が2.18µs から1.2µsに減少し、電圧アンダーシュートが95mVから67.5mVに(29%)減少している様子を図4に示します。言い換えると、LTC3875は高速トランジェント機能をイネーブルしてもしなくても同じトランジェント性能を達成できますが、イネーブルした場合には出力容量の20%低減、電力密度の増加、および総コストの削減を実現できます。他の非線形制御法と比較すると、LTC3875が採用している応答方式は線形で、全体の設計が簡単になっています。

(a)高速トランジェント機能をディスエーブル

(b)高速トランジェント機能をイネーブル
図4.トランジェント状態の比較
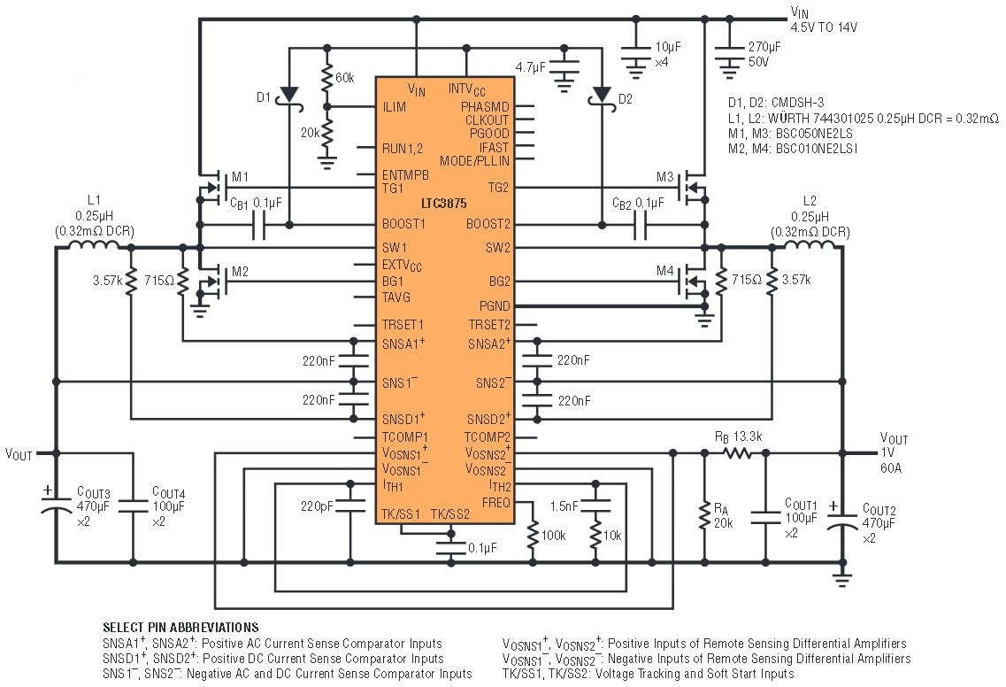
単一出力2相大電流コンバータ(入力12V、出力1V/6A)
LTC3875は、大電流の解決策向けに2相単一出力コンバータとして容易に構成できます。12V入力から1V、60A出力を生成する降圧コンバータを図5に示します。必要に応じて、複数のICを並列接続して位相を交互に入れ替え、さらなる大電流に対応できます。

図5.コンバータはLTC3875の2つのチャネルを使用して60A定格の1V単一出力を供給
2つのチャネル間でのDC電流分担を図6に示します。DCRが0.32mΩのインダクタを使用した場合、最大負荷時の差は1.6A前後です。図7に示すように、ピーク電流モード制御アーキテクチャのおかげで、動的な電流分担特性も非常に良好です。

図6.図5に示す60A回路例のDC電流分担

図7.図5に示す60A回路例の動的電流分担
まとめ
LTC3875は、信頼性の高い電流モード制御による高い効率、超低DCR検出、および強力な内蔵ドライバを6mm×6mm 40ピンQFNパッケージで実現しています。このデバイスは、高い信頼性を確保するため温度補償されたDCR検出をサポートしています。高速トランジェント応答により、最小出力容量でのトランジェント応答性能を改善することができます。トラッキング、マルチチップ動作、および外部同期機能は、デバイスの一連の特長を充実させています。LTC3875は、通信システム、データ通信システム、産業用システム、コンピュータ・システムなどの大電流アプリケーションに最適です。