外部の信号発生器、クロック、またはマイクロコントローラを使用しない高精度PWM LED調光
LEDは、アナログ調光とパルス幅変調(PWM)調光の2つの方法で調光できます。アナログ調光では、LED列のDC電流を単純に調整することによってLED照明出力を変化させますが、PWM調光では、LED列の定電流のデューティ・サイクルを変化させ、LED列の平均電流を実質的に変更することによって同じ効果を得ています。アナログ調光は簡単であることが魅力であるにもかかわらず、多くのアプリケーションでは不適当です。わずか10:1の輝度レベルで約25%以上も調光精度が低下し、LEDの色に偏りが生じるからです。対照的に、PWM調光は3000:1以上の調光比(100Hz 時)を実現できますが、精度を大幅に損なうことも、LEDの色が変化することもありません。
LT3761は、独自のPWM信号を発生することにより、アナログ調光の簡素性とPWM調光の精度を兼ね備えています。デバイスの調光入力として単純なDC信号を設定することにより、高い調光比が可能です。PWM信号発生用のマイクロコントローラ、発振器、または信号発生器を追加する必要はありません。LT3761の内部PWM信号で得られる調光比は25:1ですが、外部のPWM信号を使用することにより、最大3000:1の調光比を実現できます。
大電力のLEDドライバ
LT3761 は、LT3755-2ファミリやLT3756-2ファミリと同様に大電力のLEDドライバです。このデバイスは入力範囲が4.5V~60Vで出力範囲が0V~80Vの単一スイッチ・コントローラで、昇圧モード、SEPICモード、昇降圧モード、または降圧モードのLEDドライバとして構成できます。このデバイスは、100kHz~1MHz のスイッチング周波数範囲、開放LED保護、短絡保護を実現するための追加の内部ロジックを備えており、電流制限機能付きの定電圧レギュレータとして動作することも、定電流鉛バッテリ・チャージャまたはスーパーキャパシタ・チャージャとして動作することもできます。
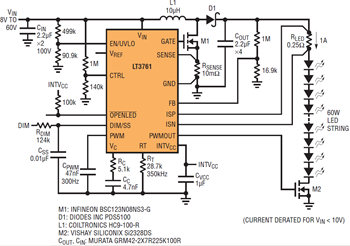
PWM調光機能を備え、効率が94%と高い60V、1A(60W)、350kHz の自動車用ヘッドランプ・アプリケーションを図1に示します。LT3761は、LT3755/LT3756ファミリと同じ高性能のPWM調光方式を採用していますが、内部で発生するPWM調光信号という追加の機能を備えているにも関わらず、ピンの追加はありません。

図1.内部PWM調光比が25:1で効率が94%の自動車用ヘッドランプ向け昇圧型LEDドライバ
内部PWM調光信号発生器
他の大電力LEDドライバとは異なり、LT3761は独自のPWM調光信号を発生して、最大25:1の調光比を実現できます。これにより、PWM信号を発生する部品を外付けする必要なく、正確なPWM調光信号を発生することができます。選択した周波数で高性能PWM調光を実現するためにLT3761が必要なのは、外部DC電圧のみであり、アナログ調光制御とよく似ています。それにもかかわらず、このデバイスはPWM入力信号を受け取り、この信号を使用して標準の方式でLED列を駆動することができます。

図2.内部で発生させたPWM信号と図1のアプリケーションのLED電流
内部PWM調光信号発生器は、プログラム可能な周波数およびデューティ・サイクルを特長としています。PWMOUTピンでの矩形波信号の周波数は、PWMピンとGNDの間に接続したコンデンサCPWMにより、fPWM = 14kHz • nF/CPWMという式に従って設定されます。PWMOUTピンの信号のデューティ・サイクルは、図3に示すようにDIM/SSピンに流れ込むμAレベルの電流で設定されます。内部で生成される、PWMピンでのプルアップ電流およびプルダウン電流は、“H”および“L” のしきい値の間でコンデンサを充放電して、デューティ・サイクル信号を発生するために使用されます。PWMピンでのこれらの電流信号は十分に小さいので、非常に高い調光性能を得るために、マイクロコントローラからのデジタル信号によって容易にオーバードライブすることができます。DIM/SSピンを使用して調光比を調整する場合、内部信号発生器を使用した最小デューティ・サイクルは、約4%です。デューティ・サイクルが100%の動作では、PWMピンをINTVCCに接続することができます。

図3.DIM/SSピンでのデューティ・サイクルの設定には、μAレベルの信号が使用されます。このピンを外部のPWM信号と組み合わせて使用すると、非常に高い調光比を実現できます。

図4.高速PWM信号が入力された場合も、LT3761はやはり高速PWMOUT信号を供給します。
まとめ
大電力で高性能のLEDドライバであるLT3761は、高精度かつ使いやすい独自のPWM調光信号発生器を内蔵しています。