Silent Switcherを採用した16V入力/8A出力のμModuleレギュレータ、高いノイズ性能が求められる用途に最適
要約
多くの電源回路では、高いノイズ性能を実現することが極めて重要な要件になります。アナログ・デバイセズはこのニーズに応えるために、Silent Switcher®(サイレント・スイッチャ)という先進的な技術を開発しました。その革新的な設計とパッケージング技術をμModule®レギュレータに適用すれば、効率の向上と電磁干渉(EMI)の低減を実現できます。また、電源回路の設計を簡素化することが可能です。更に、プリント回路基板のレイアウトにほとんど依存することなく高い性能が得られます。アナログ・デバイセズの「LTM4702」はそうした製品の一例です。この降圧レギュレータは、3V~16Vの入力電圧、最大8Aの出力電流に対応します。大電流の供給を必要とするアプリケーションやノイズに敏感なアプリケーションに最適な小型のソリューションです。
はじめに
高精度のデータ・コンバータ(D/Aコンバータ、A/Dコンバータ)や医療用機器、RFシステムなどでは、電源回路のノイズを小さく抑えることがより一般的な条件になります。従来のスイッチング方式のDC/DCコンバータは広く使われていますが、スイッチングに伴うノイズが大きいという欠点を抱えています。そのため、ノイズに敏感なアプリケーションには適していません。そのような課題を解決するために開発されたのがSilent Switcher技術です。この技術により、ノイズに敏感なアプリケーションに対応可能な優れた性能を提供するμModuleレギュレータの実現が可能になりました。
LTM4702は、3V~16Vの入力電圧、0.3V~5.7Vの出力電圧、最大8Aの出力電流に対応可能な降圧レギュレータです。このμModule製品は、ホット・ループ用のバイパス・コンデンサを内蔵するSilent Switcherのアーキテクチャを採用しています。それにより、効率の向上とEMIの低減を実現しています。またこの製品は、電流モードのコントローラ、パワー・スイッチ、パワー・インダクタ、入出力コンデンサ(値はそれほど大きくありません)を内蔵しています。
パッケージは6.25mm×6.25mm×5.07mmの小型BGAで、動作ジャンクション温度範囲は-40℃~125℃です。
標準的なアプリケーション回路
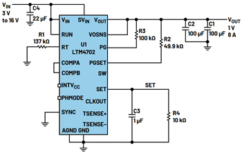
図1に、LTM4702の標準的なアプリケーション回路例を示しました。この回路は、約800kHzのスイッチング周波数で動作します。この周波数は、RTピンとAGNDの間に接続する抵抗によって容易に調整できます。また、SETピンからは、同ピンとGNDの間に接続した外付け抵抗を介して100μAの電流が高い精度で供給されるようになっています。このレギュレータの出力電圧は、ISET×RSETで決まるSETピンの電圧に厳密に追従します。加えて、SETピンにバイパス・コンデンサを付加することで、寄生素子のカップリングによって生じる電圧スパイクに対するSETピンの感度を下げられます。更に、そのバイパス・コンデンサは出力のソフト・スタートを可能にすると共に、突入電流を制限する役割も果たします。この回路における効率と負荷電流の関係を図2に示しました。
この回路では、SYNCピンをGNDに接続しています。それによりLTM4702はパルススキッピング・モードで動作し、軽負荷時の効率が向上します。また、LTM4702は強制連続モード(FCM:Forced Continuous Mode)で動作させることも可能です。そうすれば、広い負荷範囲にわたって高速な過渡応答が得られます。加えて、全周波数範囲を対象とした動作が可能になります。SYNCピンを使えば、3種類の方法によってFCMをイネーブルにすることができます。具体的には、SYNCピンをINTVCCに接続するか、同ピンを3Vより高い電圧に接続するか、同ピンをフロート状態にします。
更に、SYNCピンをクロック源で駆動すれば、LTM4702の動作をその外部クロックに同期させることができます。同期が可能な周波数範囲は300kHz~3MHzです。外部クロックに同期している場合、LTM4702はFCMで動作します。
LTM4702では、プログラムが可能なパワー・グッド機能を使用できます。そのためには、VOUTピンとPGSETピンを1つの抵抗によって接続します。それにより、パワー・グッド出力(PGピン)は、LTM4702の出力電圧が±7.5%のレギュレーション用ウィンドウから外れたらローになります。また、LTM4702は、イネーブル/シャットダウン制御、内部ループ補償と外部ループ補償のうちどちらかの選択、内部温度モニターといった使いやすい機能を備えています。
超低ノイズを実現するSilent Switcher
Silent Switcherを採用した各製品には、革新的な設計とパッケージング技術が適用されています。それにより、効率の向上とEMIの低減が実現されています。それだけでなく、設計が大幅に簡素化されます。更に、プリント回路基板のレイアウトにほとんど依存することなく高い性能が得られます。
LTM4702には、超低ノイズのアーキテクチャが適用されていることから、低い周波数領域(<100kHz)の出力ノイズが極めて小さく抑えられます。また、1つの抵抗によって出力電圧を設定すれば、出力範囲の全体にわたってユニティ・ゲイン動作を実現できます。実質的に、出力ノイズは出力電圧とは関係なく一定のレベルになります。
図3に示したのは、LTM4702の放射EMI性能です。
多相並列動作による大電流の供給
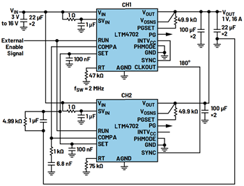
電源のアプリケーションでは、より多くの電流を供給するために2個以上のレギュレータを並列動作させるケースがあります。図4に示したのはその回路例です。この回路では、最大16Aの負荷電流を供給するために2個のLTM4702を並列接続しています。そして、両者の周波数と位相を揃えるために、一方のLTM4702のCLKOUTピンをもう一方のLTM4702のSYNCピンに接続しています。この状態でPHMODEピンをグラウンドに接続すると、2個のLTM4702は位相が180°異なる状態(2相)で動作します。補償用のピンを互いに接続することで、電流モードの制御アーキテクチャによって優れた状態で電流の分担を実現できます。なお、両LTM4702のSETピンはいずれも1つの抵抗に接続されています。
まとめ
LTM4702は、Silent Switcherを採用したμModuleレギュレータです。8Aの出力電流を生成可能な製品であり、あらゆる機能を備えていることも特徴とします。また、1つの外付け抵抗を使用するだけで、出力電圧を0.3V~5.7Vにプログラムすることが可能です。それにより、精度が高いレギュレートされた降圧出力が得られます。加えて、LTM4702は優れたEMI性能とノイズ性能を達成しています。そのため、LTM4702は大電流の供給を必要とするアプリケーションやノイズに敏感なアプリケーションに最適です。具体的な用途の例としては、テレコム・システム、データコム・システム、RF電源、高速/高精度のデータ・コンバータ・アプリケーションなどが挙げられます。μModuleレギュレータでは、必要な外付け部品の数を少なく抑えられます。そのため、基板面積と設計期間を大幅に削減できます。しかも、効率の向上とノイズの低減を実現することが可能です。
*英語版技術記事はこちらよりご覧いただけます。



