概要
設計リソース
評価用ボード
型番に"Z"が付いているものは、RoHS対応製品です。 本回路の評価には以下の評価用ボードが必要です。
- CFTL-CN0134-EVALZ ($286.71) Circuit Evaluation board designed to evaluate CN0134.
デバイス・ドライバ
コンポーネントのデジタル・インターフェースとを介して通信するために使用されるCコードやFPGAコードなどのソフトウェアです。
ADF4350 GitHub Linux Driver Source Code
ADF4350 GitHub no-OS Driver Source Code
ADF4350 IIO Wideband Synthesizer GitHub Linux Driver Source Code
製品カテゴリ
マーケット & テクノロジー
使用されている製品
参考資料
-
CN-0134: Broadband Low Error Vector Magnitude (EVM) Direct Conversion Transmitter2010/11/15PDF397 kB
回路機能とその特長
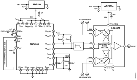
この回路は、ブロードバンドのダイレクト・コンバージョン・トランスミッタにおけるアナログ部(アナログ・ベースバンド入力、アナログRF出力)に導入可能な完結した回路です。広帯域(ブロードバンド)の電圧制御発振器(VCO)が内蔵されたPLLを使用して、500MHz~4.4GHzのRF周波数がサポートされています。PLLからのLOに付けられる高調波フィルタが、優れた直交精度を確かなものとしています。
低ノイズのLDOは、そのパワーマネージメント・スキームが位相ノイズとEVMに悪影響を与えないことを、確かにしています。このような部品の組み合わせによって、500MHz~4.4GHzの周波数範囲にわたる、最先端のダイレクト・コンバージョン・トランスミッタ性能を実現します。

回路説明
図1に示した回路は、フラクショナルNのPLLを完全集積化したADF4350と広帯域送信変調器ADL5375を使っています。ADF4350は、ADL5375トランスミット直交変調器の局部発振器(LO)信号を提供しており、ADL5375変調器はアナログI/Q信号をRF信号にアップ・コンバートしています。これらを共に用いて、2つのデバイスは、広帯域ベースバンドIQ信号をRFトランスミット信号に変換するソリューションを提供します。ADF4350は、適切なLO位相ノイズ性能を得るため、超低ノイズの3.3VレギュレータADP150を電源としています。ADL5375は5VのADP3334、LDOを電源としています。ADP150(LDO)の出力ノイズはわずか9μVrmsで、VCO位相ノイズの最適化を手助けし、VCOプッシングからの影響を低減します(等価的には電源電圧変動除去)。

ADF4350の出力では、ADL5375の直交信号生成ブロックでの誤差が最小化となるように、高調波レベルを減衰させるために、フィルタを必要とします。計測とシミュレーションから、奇数次の高調波成分が、直交誤差となる偶数次の高調波より多く含まれることになります、もし-30dB以下に減衰された場合、その結果でのサイドバンド抑圧比性能は-40dBあるいはそれ以下に相当します。ADF4350の2次高調波(2H)と3次高調波(3H)レベルはデータシートから得られ、下の表1に示しています。-30dB以下の3次高調波を得るためには、約20dBの減衰が必要となります。
| Harmonic Content | Measurement | Output |
| Second |
−19 dBc |
Fundamental VCO output |
| Third |
−13 dBc |
Fundamental VCO output |
| Second |
−20 dBc |
Divided VCO output |
| Third |
−10 dBc |
Divided VCO output |
ここでの回路は、4種の異なるバンドをカバーするために4つの異なるフィルタ・オプションを提供しています。このフィルタは、100Ωの差動入力インピーダンス(ADF4350出力にほぼ合わせるために)と50Ωの差動出力インピーダンス(ADL5375のLOIN差動インピーダンス)で設計されました。パス・バンドのリップル増加を犠牲にして最適なフィルタのロールオフを得るために、チェビチェフ応答のフィルタが使われています。
このフィルタの回路が図3に示されています。このトポロジは、部品数を最小化する完全差動のフィルタで、各出力ではシングルエンド・フィルタで、2つを組み合わせた形での、使用を可能としています。これは以下の理由で決められました。高い周波数(2GHz以上)では、2つのシングルエンド・フィルタを使うことで最良の性能が得られます。これは直列のインダクタンス値が完全差動フィルタに比較すると2倍の値となり、部品の寄生容量による影響が削減されるからです。低い周波数(2GHz以下)では、完全差動フィルタが充分な結果をもたらします。

ADF4350の出力はZBIASのプルアップを備えてマッチングがはかられており、電源ノードでは適度なデカップリング・コンデンサが使われています。広帯域のマッチングを得るために、抵抗性負荷(ZBIAS = 50 Ω) またはZBIASとしてリアクティブ負荷を並列に備えた抵抗を使用することを推奨します。後者では、わずかに高い出力パワーが得られますが、これは使われるインダクタに依存します。ボード・スペースを最小化するためにC1cの位置に、差動部品(言い換えれば100Ω)として並列抵抗を、置くことも可能であることに、気をつけてください。このことは、表2で表示されているように、タイプCのフィルタで行われています。
フィルタは、対象バンドの最も高い周波数の約1.2倍~1.5倍のカットオフで設計する必要があります。これによって設計でのマージンを得ることができます。通常では、カットオフは寄生成分によって設計より低くなるからです。PCBの寄生成分による影響は、精度を改善するためにEMシミュレーション・ツールでシミュレートすることができます。
| Filter Type |
Frequency Range (MHz) |
ZBIAS | L1 (nH) |
L2 (nH) |
C1a (pF) |
C1c (pF) |
C2a (pF) |
C2c (pF) |
C3a (pF) |
C3c (pF) |
| A | 500–1300 |
27 nH|| 50 Ω |
3.9 |
3.9 |
DNI |
4.7 |
DNI |
5.6 |
DNI |
3.3 |
| B |
850–2450 |
19 nH || (100 Ω in Position C1c) |
2.7 |
2.7 |
3.3 |
100 Ω |
4.7 |
DNI |
3.3 |
DNI |
| C |
1250–2800 |
50 Ω |
0 Ω |
3.6 |
DNI |
DNI |
2.2 |
DNI |
1.5 |
DNI |
| D |
2800–4400 |
3.9 nH |
0 Ω |
0 Ω |
DNI |
DNI |
DNI |
DNI |
DNI |
DNI |
表2から見ての通り、1250MHz以下の周波数では、5次のフィルタを必要とします。1.25GHz~2.8GHzでは、3次のフィルタで充分となります。2.8GHzを超える周波数では、一切のフィルタは必要ありません。それは高調波レベルが充分に低く、フィルターなしでもサイドバンド抑圧比の仕様に合致するからです。

フィルタB(850MHz~2450MHz)を使った回路の、サイドバンド抑圧比のスイープ対周波数の関係が図4に示されています。このスイープでのテスト条件は下記の通りです:ベースバンドI/Q振幅=1Vp-p、500mVのDCバイアスを持った(ADL5375-05)直交での差動サイン波、ベースバンドI/Q周波数(fBB)=1MHz
誤差ベクトル・マグニチュード(EVM)が、デジタル・トランスミッタあるいはレシーバの性能の性能品質として計測され、振幅および位相誤差による実際のコンステレーション・ポイントと理想位置との偏差が計測されています。この様子を図5に示します。
EVM計測値は、フィルタ付とフィルタ無しの結果の比較が、表3に得られています。このケースでは、ベースバンドI/Q信号は、ローデ&シュワルツの差動I&Qアナログ出力を備えたAMIQ・I/Q変調生成器3GPPテスト・モデル4を使って生成されています。また、フィルタBが使われています。EVMに関するテスト・セットアップのブロック・ダイアグラムが図6に示されています。
| Frequency (MHz) |
Composite EVM No LO Filtering |
Composite EVM with LO Filtering, Filter C | Modulator Output Power (dBm) |
| 2140 |
3.50% |
1.80% |
−7 |
| 1800 |
3.40% |
1.50% |
−7 |
| 900 |
3.30% |
0.90% |
−7 |


隣接チャンネルのリーケージ比(ACLR)は、メイン・チャンネルのパワーに関する隣接チャンネルのパワーとして計測されており、dBcで仕様化しています。
変調器のLO位相ノイズと直線性が、ACLRへの主な寄与原因となります。ACLRのテスト・セットアップは、エリアス成分を軽減するため信号発生器のI/Q出力に同軸フィルタが置かれている以外は、EVMの場合と同じです。
さらに、サイドバンド抑圧比とEVMを改善するために、ADL5375のLO入力を差動でドライブすることで性能的なメリットが出ます。これによって、シングルエンドのLOドライブに比較して、変調器のOIP2性能は2dB~5dB改善されます。ほとんどの外部VCOはシングルエンド出力のみを持っているため、このケースではADF4350での差動出力を用いた方が外部VCOよりも利点があります。図7は、850MHz~2450NHzのフィルタを用いた(フィルタB)サイドバンド抑圧比の結果を示しています。

この回路ノートに関する完全な設計サポートパッケージはhttps://www.analog.com/CN0134-DesignSupportで入手できます。
回路の評価とテスト
CFTL-0134-EVALZ評価用ボードは、回路ノートCN-0134に記述されている回路を搭載しており、回路性能の即座なセットアップと評価が可能となっています。CFTL-0134-EVALZボードの制御用ソフトウエアは、標準のADF4350プログラミング・ソフトウエアを使っており、これは評価用ボードに添付されているCD上にあります。
必要な装置
USBポートを備えた標準PC(Windows®XP、Windows Vista(32ビット)またはWindows7(32ビット))、CFTL-0134-EVALZ回路評価用ボード、ADF4350プログラミング・ソフトウエア、電源、I-Q信号源(例、Rhode & Schwarz社のAMIQ)、スペクトラム・アナライザ(例、Rhode & SchwarzFSQ8):更なる詳細については評価用ガイド(CN0134評価ガイド-RevA、pdf)を参照してください。このガイドには、設計サポートパッケージ(https://www.analog.com/CN0134-DesignSupport)とADF4350およびADL5375のデータシートが含まれています。
評価を始めるにあたって
ソフトウエアのインストールおよびセットアップについてはCN0134-EVALGuide-RevAを参照してください。このドキュメントには、ブロック・ダイアグラム、アプリケーション回路図、部品表およびレイアウト図、組み立て情報なども記載されています。また、更なる詳細のためにADF4350およびADL5375のデータシートも参照してください。
機能ブロック図
回路ノートCN-0134内の図1、図6とCN0134-EvalGuide-RevA、pdf、および設計サポートパッケージに含まれている「ワイドバンドTXモジュレータ・ソリューション・ユーザ・ドキュメント」を参照してください。
セットアップとテスト回路
ノートCN-0134とCN0134-EvalGuide-RevA、pdf、「ワイドバンドTXモジュレータ・ソリューション・ユーザ・ドキュメント」を参照してください。


