概要
設計リソース
設計/統合ファイル
- Schematic
- Bill of Materials
- Gerber Files
- PADS Files
- Assembly Drawing
評価用ボード
型番に"Z"が付いているものは、RoHS対応製品です。 本回路の評価には以下の評価用ボードが必要です。
- EVAL-CFTL-6V-PWRZ ($20.01) Wall Power Supply for Eval Board
- EVAL-CN0188-SDPZ ($53.50) Low Cost, Level Shifted Low Side Current Monitor for Negative High Voltage Rails
- EVAL-SDP-CB1Z ($116.52) Eval Control Board SDP
デバイス・ドライバ
コンポーネントのデジタル・インターフェースとを介して通信するために使用されるCコードやFPGAコードなどのソフトウェアです。
AD7780 IIO Low Power Sigma-Delta ADC GitHub Linux Driver Source Code
機能と利点
- Low side current sensing in a -48V system
- Isolated measurements protect your processor
- System powered completely from the negative rail
製品カテゴリ
マーケット & テクノロジー
使用されている製品
参考資料
-
NEW
AN-0971:isoPower デバイスでの EMI 放射制御についての推奨事項2020/07/03
-
AN-825: iCoupler®アイソレーション製品での電源の考慮事項 (Rev. 0)2006/11/01PDF340 kB
-
CN0188 Software User Guide2018/10/18WIKI
-
MT-101: Decoupling Techniques2015/02/14PDF954 kB
-
MT-023: ADC Architectures IV: Sigma-Delta ADC Advanced Concepts and Applications2015/02/14PDF936 kB
-
MT-022: ADC Architectures III: Sigma-Delta ADC Basics2015/02/14PDF289 kB
-
MT-031: データ・コンバータのグラウンディングと、「AGND」および「DGND」に関する疑問の解消2009/03/20PDF144 kB
-
CN-0188: 負の高電圧レールで使用するレベル・シフト付き低コストロー・サイド電流モニタ2011/05/27PDF618 kB
回路機能とその特長
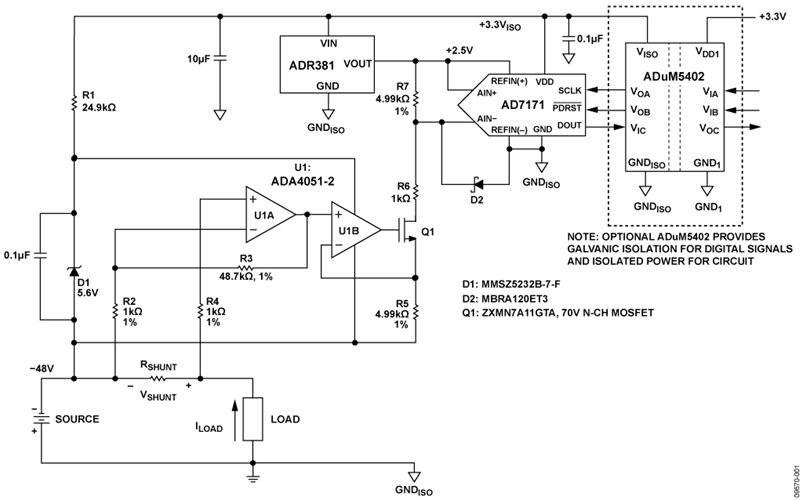
図1 に示す回路は、−48 V の各チャンネルの電流を1%精度でモ ニタできます。負荷電流は(回路に外付けの)シャント抵抗を 流れます。シャント抵抗の値はシャント電圧が負荷最大電流時 に約50 mV になるように選びます。
AD7171からの測定結果は単純な2 線、SPI 互換のシリアル・イン ターフェースを利用したデジタル・コードとして出力されます。 全体の回路は+3.3 V 単電源で動作します。オプションの直流絶縁 はクワッド・チャンネル・アイソレータADuM5402によって実現 できます。デジタル・アイソレータADuM5402は出力データを絶 縁するだけでなく絶縁した回路用+3.3 V 電源も供給できます。も し直流絶縁が必要ない場合、通常の回路動作にはADuM5402 は必 要ありません。
これらの部品を組み合わせる事によりわずかな部品数、低価格、 低消費電力で、高電圧負レールの高精度電流検出回路が実現でき ます。測定精度は主に抵抗の許容誤差とバンド・ギャップ・リフ ァレンスの精度によって決まりますが、一般的に1%以下です。

回路説明
この回路は50mV のフルスケールのシャント電圧が負荷最大電流 IMAX で得られるように設計されています。従って、シャント抵抗 の値は RSHUNTM = (50 mV)/(IMAX)になります。
Tオペンアンプ段のグラウンドを電源の同期モード電圧(−48 V)に接 続します。オペアンプ段の電源電圧は”フローティングされた 5.6V ツェナー・ダイオード(約2 mA の電流でバイアスされてい ます)によって供給されます。これにより別電源を使用する必要 がなくなります。回路は変更無しに−60 V ~ −10 V の電源電圧で 動作します。
シャント電圧はU1A(G = 1 + R3/R2)により49.7 の倍率で増幅さ れます。ゼロ・ドリフト・オペアンプADA4051-2は低オフセッ ト電圧(15 μVmax)なので測定値に対する誤差は微小です。50mV のフルスケール・シャント電圧はU1A により2.485 V(電源の同 相モード電圧を基準に)のフルスケール出力電圧が生じます。
U1B のフィードバック・ループ内に接続されている高いVDS ブレ ークダウン電圧(70 V)のN-チャンネネルMOSFET が抵抗R5 両 端にU1A の出力電圧を供給します。そしてその結果の電流がR6 とR7 を流れます。つまりU1A から出力するフルスケール電圧 2.485 V により0.498 mA のフルスケール電流が生じ、その電流に より抵抗R7 両端にフルスケール電圧2.485 V が発生します。R7 両端で生じた電圧はADC のAIN−に印加されます。抵抗R6 とシ ョットキーダイオードD2 はMOSFET が短絡した時AD7171 の入 力を保護します。
ADR381、AD7171、フローティング・ツェナー・ダイオードはク ワッド・アイソレータADuM5402 の電源電圧は絶縁された電源出 力(+3.3 VISO)から供給されている事に注目してください。
TAD7171 のリファレンス電圧は高精度バンド・ギャップ・リファ レンスADR381 から供給します。ADR381 の初期精度は0.24%で、 温度係数は5 ppm/°C です。
AD7171VDD とREFIN(+)の両方を3.3 V 電源で動作させる事も出 来ますが、分離したリファレンスを使用する事でより良い精度が 得られます。十分なヘッドルームを得るために2.5 V リファレン スが選ばれています。

AD7171ADC に印加された入力電圧はADC の出力でオフセット・ バイナリ・コードに変換されます。ADuM5402 によりDOUT デー タ出力、SCLK 入力PDRST入力は絶縁されます。
得られたデータはSDP ハードウエア基板とLabVIEW ソフトウエ アを使用する事によりPC で処理されます。
図2 のグラフはテスト対象の回路が全入力電圧範囲(0 mV ~ 50 mV)で誤差0.3%を達成している事を示しています。比較はADC の出力で観測したコード(LabVIEW によって記録されます)と完 全なシステムをベースに計算した理想コードとで行われています。
この理想コードを計算するために、システム性能についていくつ かの仮定を設定しなければなりません。初めに、オペアンプ・ゲ イン段は入力信号を正確に49.7 倍としているとします。抵抗の偏 差が1%の場合、この値はワースト・ケースで2%変動します。2 番目に電流シンク抵抗(R5)とADC 入力抵抗(R7)は同等と仮定しま す。回路で、これら重要な抵抗は1%の許容誤差になっています。 これらは同じ値なので、マッチングはおそらく1%以下です。よ り厳しい許容誤差の抵抗を使用する事もできますが、その場合、 精度は向上しますが、回路コストも上がります。
回路の機能や性能にとって必ずしも必要なものではありませんが、 ユーザやハードウエアの安全性を確保するために、いくつかの項 目がPCB 上に施されています。例えば、もしQ1 が破壊又は短絡 した場合、ADC、SDP 基板、ユーザ、ユーザのPC は大きな負電 圧電位により危険に晒されます。回路には安全を確保するための 素子としてAD7171 を保護する受動素子のR6、 D2、またユーザ のPC とSDP 基板上の回路を保護するクワッド・チャンネル・デ ジタル・アイソレータADuM5402 が実装されています。
高精度が要求される回路では、基板上の電源とグラウンド・リタ ーンのレイアウトを注意深く行う事が重要です。PCB はアナログ 部とデジタル部をできる限り分離してください。このPCB は大き な面積のグラウンド・プレーン層、電源プレーン層と共に4 層に 積み重ねて構成されています。レイアウトとグラウンディングに 関するさらに詳しい内容はMT-031 Tutorialを、そしてデカップリ ング技術に関する情報についてはMT-101 Tutorial for information on decoupling techniques.
をご覧ください。
AD7171 とADuM5402 に対する電源は、適切にノイズを抑制しリ ップルを削減するために、10 μF と 0.1 μF でデカップリングする 必要があります。低ESR 値の0.1 μF コンデンサを使用し、これら コンデンサは可能な限り素子の近くに配置してください。すべての高周波数デカップリングにはセラミック・コンデンサを推奨します。ADuM5402の1次・2次の間の絶縁間隙の検討には注意が必要です。EVAL-CN0188-SDPZ基板では表面層のすべてのレイアウト又は部品を後方に置き、それらをADuM5402のピンと揃える事によりこの距離を最大にしています。
電源ラインはできるだけ太いパターンにして低インピーダンス経路にし、電源ライン上のグリッチによる影響を軽減させる必要があります。クロックやその他の高速スイッチング・デジタル信号は、デジタル・グラウンドでボード上の他の部分からシールドする必要があります。
この回路ノートのための完全な設計支援パッケージはhttps://www.analog.com/CN0188-DesignSupportに載っています。
バリエーション回路
Analog Dialogue vol.42-1「ハイ・サイド電流の検出:差動対電流検出アンプ」には電流検出と差動アンプの使用について述べられています。
“ハイ・サイド電流の検出:差動対電流検出アンプ” describes the use of current sense and difference amplifiers. The article is available at www.analog.com/HighSide_CurrentSensingに掲載されています。
以下のURLは電流検出の問題解決に役立つアナログ・デバイセズ製品へリンクします:
電流検出アンプ: www.analog.com/jp/CurrentSenseAmps
ディファレンス・アン: www.analog.com/jp/DifferenceAmps
計装アンプ: www.analog.com/jp/InstrumentationAmps
図3は直流絶縁が必要とされる場合に使用できるもう1つの回路を示します。全体の回路のグラウンドを−48 V電圧源に接続します。ADuM5402から供給される絶縁された +3.3 Vは回路電源として使用されます。 この回路はオペアンプ/MOSFETレベル・シフタ(図1参照)を必要としません、なぜならレベル・シフト機能はアイソレータADuM5402によって実現され、新たなグラウンド・リファレンス(GND1)がデジタル信号用に確立されるからです。
シングル・ゼロ・ドリフトのADA4051-1はシャント電圧を49.7倍します。抵抗R1によりオペアンプ出力に100 mVの正のオフセット電圧が加わるのでゼロの負荷電流状態まで回路は動作します。このオフセットが加わった場合、50 mVシャント抵抗でADC入力電圧のフルスケールを2.5 Vに保つために、R3を46.4 kΩまで小さくする必要があります。オフセット無しの場合、約40 mV以下の出力電圧ではADA4051-1の出力の線形性が保たれません。

回路の評価とテスト
この回路は回路基板(EVAL-CN0188-SDPZ)とシステム・デモ用プラットホーム(SDP) 評価基板のEVAL-SDP-CB1Zを使用します。2つの基板には、迅速な回路性能の設定と評価を可能にする120ピン接続用コネクタがあります。この回路ノートに記述されているように、EVAL-CN0188-SDPZ基板には評価対象の回路が含んでいます。そしてSDP評価基板をCN0188評価ソフトウエアと共に使用して、回路基板(EVAL-CN0188-SDPZ)からのデータを取り込みます。
必要な装置
- USBポート内蔵でWindows® XP又はWindows Vista®(32-bit)又は Windows® 7 (32-bit)対応のPC
- 回路評価基板(EVAL-CN0188-SDPZ)
- 評価基板(EVAL-SDP-CB1Z SDP)
- CN0188評価ソフトウエア
- 電源電圧:+6 V 又は+6 V ”ACアダプタ”
- 最大負荷電流で50 mVの最大電圧となるシャント抵抗
- 電子負荷
始めてみよう
CN0188評価ソフトウエア・ディスクをPCのCDドライブに入れて評価ソフトウエアをロードしてください。”マイ・コンピュタ”を使用して、評価ソフトウエア・ディスクのドライブを見つけ、Readmeファイルを開いてください。Readmeファイルに含まれているインストラクションに従って、評価ソフトウエアをインストールし、使用してください。
機能ブロック図
回路ブロック図についてはこの回路ノートの図1を、そして回路図については“EVAL-CN0188-SDPZ-SCH”のpdfファイルをご覧ください。このファイルは、に含まれています。
セットアップ
回路基板(EVAL-CN0188-SDPZ)の120ピン・コネクタを評価基板(EVAL-SDP-CB1Z)の“CON A” と表示されたコネクタに接続してください。120ピン・コネクタの末端にある穴を利用して2つの基板をしっかり固定するためにナイロン製ハードウエアを使用する必要があります。
図1に示したように入力端子からグラウンドに対し負荷を接続し、入力端子間にシャント抵抗(RSHUNT)を接続してください。 電源をオフにして、+6 V電源を基板の“+6 V” と “GND”と表示されているピンに接続してください。もし+6 V用ACアダプタがあれば、基板上のジャック・コネクタに接続して+6 V電源電圧の代わりに使用する事ができます。SDP基板と共に供給されるUSBケーブルをPCのUSBポートに接続してください。
注:この時にはまだUSBケーブルをSDP基板上のミニUSBコネクタには接続しないでください。
テスト
回路基板(EVAL-CN0188-SDPZ)に接続した+6 V電源(又はACアダプタ)に電源を供給してください。評価ソフトウエアを立ち上げ、PCからのUSBケーブルをSDP基板上のUSBミニ・コネクタに接続してください。
1度USBの通信が確立されれば、SDP基板を使用して回路基板(EVAL-CN0188-SDPZ)からのシリアル・データの送信、受信、取り込みを行う事ができます。電子負荷をステップ状に変化させる事により、様々な値の負荷電流のデータを記録する事ができます。
Iデータ取り込みのための評価ソフトウエアの使用方法についての情報と詳細はCN0188評価ソフトウエアReadmeファイルに載っています。
SDP基板に関する情報はSDP User Guideに載っています。

