製品概要
製品概要
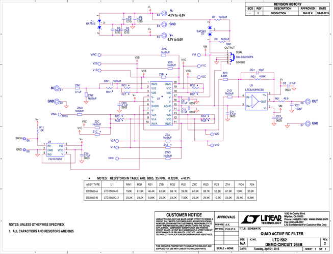
Demonstration circuit DC266B-A is for the evaluation of 8th order filter circuits using an LTC1562 (no dash) and DC266B-B for an LTC1562-2. LTC1562 and LTC1562-2 are quad 2nd order active-RC filter building blocks. Each 2nd order section has an integrator trimmed with internal capacitors and resistors to 100kHz and 200 kHz for the LTC1562 and LTC1562-2 respectively. The trimmed frequency error is ±0.6% for the LTC1562A and ±1.5% for the LTC1562-2. The LTC1562 or LTC1562-2 2nd order sections can be configured with external resistors to implement lowpass, bandpass or highpass filters.
関連資料
-
DC266B - Schematic2016/09/23PDF36K
-
DC266B - Demo Manual2016/11/18PDF754K
-
DC266B - Design Files2016/09/23ZIP569K





