MAXQ1004

製造中止

DeepCoverセキュアマイクロコントローラ、1-WireおよびSPI内蔵

高度物理セキュリティと低電力でアプリケーションをセキュアに

利用上の注意

本データシートの英語以外の言語への翻訳はユーザの便宜のために提供されるものであり、リビジョンが古い場合があります。最新の内容については、必ず最新の英語版をご参照ください。

なお、日本語版のデータシートは基本的に「Rev.0」(リビジョン0)で作成されています。そのため、英語版が後に改訂され、複数製品のデータシートがひとつに統一された場合、同じ「Rev.0」の日本語版のデータシートが異なる製品のデータシートとして表示されることがあります。たとえば、「ADM3307E」の場合、日本語データシートをクリックすると「ADM3311E」が表示されます。これは、英語版のデータシートが複数の製品で共有できるように1本化され、「ADM3307E/ADM3310E/ADM3311E/ADM3312E/ADM3315E」(Rev.J)と改訂されたからで、決して誤ってリンクが張られているわけではありません。和文化されたデータシートを少しでも有効に活用していただくためにこのような方法をとっておりますので、ご了解ください。

アナログ・デバイセズ社は、提供する情報が正確で信頼できるものであることを期していますが、その情報の利用に関して、あるいはその利用によって生じる第三者の特許やその他の権利の侵害に関して一切の責任を負いません。また、アナログ・デバイセズ社の特許または特許の権利の使用を明示的または暗示的に許諾するものでもありません。仕様は予告なしに変更する場合があります。本紙記載の商標および登録商標は、各社の所有に属します。

Viewing:

製品情報

  • 高性能、低電力、16ビットMAXQ20 RISCコア
  • 内部発振器からの6MHz動作、MHz当りほぼ1MIPS
  • 広い動作電圧範囲:1.7V~3.6V
  • 3つの独立データポインタは自動インクリメント/デクリメントでデータ移動を高速化
  • 最大8つの汎用I/O端子
  • 16レベルハードウェアスタック
  • Cコンパイラ用に最適化(高速/高密度コード)
  • メモリ
    • 16KBフラッシュメモリ、インアプリケーションプログラマブル
    • 640BデータRAM
    • 4KB ROM
    • インシステムプログラミング用のJTAG/TAPブートローダモード
  • ペリフェラル機能
    • 10ビットデルタ-シグマADC、内部リファレンス
    • 1-Wireスレーブインタフェース
    • パワーオンリセット(POR)/パワーフェイルリセット内蔵
    • 過電圧検出
    • 設定可能なウォッチドッグタイマ
    • 内蔵温度センサー、±6℃
  • セキュアプログラミングインタフェース
    • セキュアROMローダを介したフラッシュプログラミング
    • 大容量消去時の秘密鍵自壊
    • 永久ローダロックアウトオプション
    • コードおよび秘密スクランブリング
  • 64ビット固有シリアルナンバー
  • 低消費電力
    • ストップモード:300nA (typ)
    • 3.75mA (typ)/6MHz、0.8mA (typ)/1MHz
    • 低電力分周モード:2、4、8、256
    • 1-Wire/割込みアクティビティディテクタ

DeepCover®エンベデッドセキュリティソリューションは、機密データを高度物理セキュリティの複数レイヤ下に隠し、最もセキュアなキーストレージを実現します。

低電力DeepCoverセキュアマイクロコントローラ(MAXQ1004)は、16ビットMAXQ®パイプラインCPUと共に10ビットADC、1-Wire®スレーブインタフェース、SPI、AES暗号、乱数発生器(RNG)、および温度センサーを集積化しています。処理帯域幅は、ポータブル機器におけるマスターまたはスレーブのチャレンジ&レスポンス認証の処理に十分です。

このデバイスは、16KBのフラッシュメモリと640BのRAMを内蔵しています。要求に応じて、お客様用秘密鍵の出荷時設定が可能です。このマイクロコントローラは、広い1.7V~3.6Vの広い動作範囲で動作します。

低電力性能を極限まで高めるために、超低電力ストップモード(300nA typ)を備えています。このモードでは、1-Wireトランザクションの開始の検出をサポートするために、最低限の回路のみに給電されます。1-Wireのアクティビティが検出されると、マイクロコントローラはオンになり、コマンドはアトミック方式で実行されます。これによって、コマンド間のステートレス動作が可能となり、最高の信頼性と最低の消費電力を提供します。

設計者はこの製品の全機能を十分に利用するために以下の資料を備える必要があります。データシートには、端子説明、機能の概要、および電気的仕様が記載されています。正誤表には公表された仕様とは異なる内容が記載されています。ユーザガイドは製品の特長および動作についての詳しい情報を提供して います。

アプリケーション

  • バッテリチャージャ
  • バッテリパック
  • ポータブル電子機器

MAXQ1004
DeepCoverセキュアマイクロコントローラ、1-WireおよびSPI内蔵
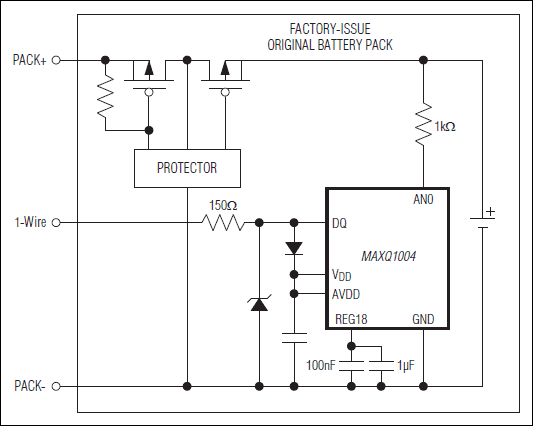
MAXQ1004:標準アプリケーション回路
myAnalogに追加

myAnalogの製品セクション(通知受け取り)、既存/新規プロジェクトに製品を追加する。

新規プロジェクトを作成
質問する
サポート

アナログ・デバイセズのサポート・ページはアナログ・デバイセズへのあらゆるご質問にお答えするワンストップ・ポータルです。


ドキュメント

信頼性データ 1

秘密保持契約(NDA)をリクエスト

技術文書一式は、秘密保持契約(NDA)の締結後にご利用いただけます。

秘密保持契約(NDA)をリクエスト
さらに詳しく
myAnalogに追加

myAnalogのリソース・セクション、既存/新規プロジェクトにメディアを追加する。

新規プロジェクトを作成

ソフトウェア・リソース

必要なソフトウェア/ドライバが見つかりませんか?

ドライバ/ソフトウェアをリクエスト

最新のディスカッション

MAXQ1004に関するディスカッションはまだありません。意見を投稿しますか?

EngineerZone®でディスカッションを始める

最近表示した製品