MAX5413

製造中

デュアル、256タップ、低ドリフト、デジタルポテンショメータ、14ピンTSSOP

利用上の注意

本データシートの英語以外の言語への翻訳はユーザの便宜のために提供されるものであり、リビジョンが古い場合があります。最新の内容については、必ず最新の英語版をご参照ください。

なお、日本語版のデータシートは基本的に「Rev.0」(リビジョン0)で作成されています。そのため、英語版が後に改訂され、複数製品のデータシートがひとつに統一された場合、同じ「Rev.0」の日本語版のデータシートが異なる製品のデータシートとして表示されることがあります。たとえば、「ADM3307E」の場合、日本語データシートをクリックすると「ADM3311E」が表示されます。これは、英語版のデータシートが複数の製品で共有できるように1本化され、「ADM3307E/ADM3310E/ADM3311E/ADM3312E/ADM3315E」(Rev.J)と改訂されたからで、決して誤ってリンクが張られているわけではありません。和文化されたデータシートを少しでも有効に活用していただくためにこのような方法をとっておりますので、ご了解ください。

アナログ・デバイセズ社は、提供する情報が正確で信頼できるものであることを期していますが、その情報の利用に関して、あるいはその利用によって生じる第三者の特許やその他の権利の侵害に関して一切の責任を負いません。また、アナログ・デバイセズ社の特許または特許の権利の使用を明示的または暗示的に許諾するものでもありません。仕様は予告なしに変更する場合があります。本紙記載の商標および登録商標は、各社の所有に属します。

Viewing:

製品情報

  • パッケージ:小型14ピンTSSOP
  • タップ位置:256ヵ所
  • 超低消費電流:0.1µA
  • 単一電源動作:+2.7V~+5.5V
  • 1つのパッケージに2つの独立したポテンショメータを内蔵
  • 低終点間温度係数:35ppm/℃
  • 低比率式温度係数:5ppm/℃
  • パワーオンリセット:ワイパはミッドスケールへ(位置128)
  • 抵抗タップ間のスイッチングはグリッチレス
  • 3線式SPI™インタフェース対応
  • 抵抗値:10kΩ/50kΩ/100kΩ

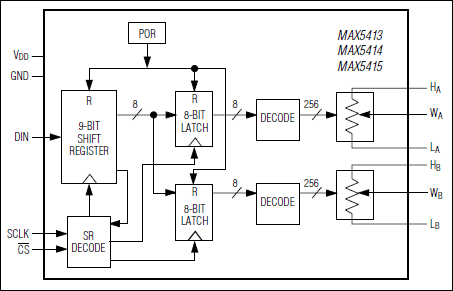
MAX5413/MAX5414/MAX5415は、デュアルリニアテーパディジタルポテンショメータのファミリです。各デバイスは、3端子ポテンショメータを2つ備えており、+2.7V~+5.5Vの単一電源によって超低消費電流0.1µAで動作します。これらのデバイスは、抵抗タップ間のスイッチングがグリッチレスになっているほか、パワーアップ時にワイパをミッドスケール位置に設定する便利なパワーオンリセット(POR)機能も備えています。ポテンショメータは、3線式シリアルインタフェースを通じてディジタル制御されるワイパコンタクト(256タップポイント)および固定抵抗を備えています。機能的にはディスクリートのポテンショメータまたは可変抵抗と同じです。

これらの製品は、ディジタル制御の抵抗を必要とするアプリケーションに最適です。抵抗値としては、10kΩ (MAX5413)、50kΩ (MAX5414)および100kΩ (MAX5415)の3つが用意されています。公称終点間抵抗温度係数は35ppm/℃、比率式温度係数が5ppm/℃と小さいため、低温度係数の可変抵抗を必要とする可変利得回路等のアプリケーションに最適です。

MAX5413/MAX5414/MAX5415は、14ピンTSSOPパッケージで提供されており、各デバイスが拡張工業用温度範囲(-40℃~+85℃)に対して保証されています。

アプリケーション

  • 可変電圧リファレンス
  • インピーダンス整合
  • LCDスクリーン調整
  • 低ドリフトプログラム可能な利得アンプ
  • メカニカルポテンショメータ置換品
  • プログラマブルフィルタ、遅延、時定数
  • 音量調整

MAX5413
デュアル、256タップ、低ドリフト、デジタルポテンショメータ、14ピンTSSOP
MAX5413、MAX5414、MAX5415:ファンクションダイアグラム
myAnalogに追加

myAnalogの製品セクション(通知受け取り)、既存/新規プロジェクトに製品を追加する。

新規プロジェクトを作成
質問する
サポート

アナログ・デバイセズのサポート・ページはアナログ・デバイセズへのあらゆるご質問にお答えするワンストップ・ポータルです。


ドキュメント

さらに詳しく
myAnalogに追加

myAnalogのリソース・セクション、既存/新規プロジェクトにメディアを追加する。

新規プロジェクトを作成

最新のディスカッション

MAX5413に関するディスカッションはまだありません。意見を投稿しますか?

EngineerZone®でディスカッションを始める

最近表示した製品