MAX1804

製造中止

電源用、外付け4入力フィードバック積分器

電源用外付け4入力フィードバック積分器、電源システムの電圧レギュレーションを改善

利用上の注意

本データシートの英語以外の言語への翻訳はユーザの便宜のために提供されるものであり、リビジョンが古い場合があります。最新の内容については、必ず最新の英語版をご参照ください。

なお、日本語版のデータシートは基本的に「Rev.0」(リビジョン0)で作成されています。そのため、英語版が後に改訂され、複数製品のデータシートがひとつに統一された場合、同じ「Rev.0」の日本語版のデータシートが異なる製品のデータシートとして表示されることがあります。たとえば、「ADM3307E」の場合、日本語データシートをクリックすると「ADM3311E」が表示されます。これは、英語版のデータシートが複数の製品で共有できるように1本化され、「ADM3307E/ADM3310E/ADM3311E/ADM3312E/ADM3315E」(Rev.J)と改訂されたからで、決して誤ってリンクが張られているわけではありません。和文化されたデータシートを少しでも有効に活用していただくためにこのような方法をとっておりますので、ご了解ください。

アナログ・デバイセズ社は、提供する情報が正確で信頼できるものであることを期していますが、その情報の利用に関して、あるいはその利用によって生じる第三者の特許やその他の権利の侵害に関して一切の責任を負いません。また、アナログ・デバイセズ社の特許または特許の権利の使用を明示的または暗示的に許諾するものでもありません。仕様は予告なしに変更する場合があります。本紙記載の商標および登録商標は、各社の所有に属します。

Viewing:

製品情報

  • 高精度:誤差±1% (max)
  • 低電力:25µA消費電流
  • 自動入力ディセーブル
  • シャットダウン時の消費電流:1µA (max)
  • シャットダウン時またはV+ = 0の時、入力と出力はハイインピーダンス
  • 電源範囲:+2.7V~+5.5V
  • レギュレーション調整範囲:2.8V~5.5V
  • 4つ以上の入力を並列接続可
  • 10ピンµMAXパッケージ

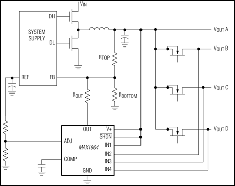
MAX1804は、電源システムにおける電圧レギュレーションを改善するために設計されたフィードバック積分器です。このデバイスはラインレギュレーションおよび負荷レギュレーションに関わる問題を解決し、電源システムの配電ラインにおける電圧降下を補償します。

レギュレーション設定点は、ADJピンに印可される外部リファレンス電圧によって決定されます。このリファレンスとMAX1804のフィードバックの差は積分され、補正電流が電圧レギュレータのフィードバックに印可されます。

MAX1804の4つの入力は、ローカルおよびリモートにかかわらず、複数の場所における電圧を監視し、長い配線、コネクタ、スイッチにより発生した配電損を補正します。これにより、最悪のケースの電圧降下に備えて、レギュレータの出力電圧を常に高く設定するといった無駄を省くことができます。MAX1804は、負荷電流が幅広い範囲で変化し、負荷の一部が頻繁にシャットダウンまたは切断されるシステム(例えばノートブックコンピュータ等)で特に有用です。

負荷スイッチが開いていて、1つの入力で検出された出力電圧が降下した場合、MAX1804は自動的にその入力をディセーブルし、レギュレータの出力電圧を残りのアクティブな入力のうち最も低いものに合わせて調整します。入力が全てディセーブルされた場合、OUTピンはハイインピーダンス状態になり、出力電圧の補正は行われません。

/SHDNがローの時、MAX1804の消費電流は1µA以下となり、入力および出力はハイインピーダンスになります。MAX1804は、8ピンSOICの約半分のサイズの10ピンµMAX®パッケージで提供されています。

アプリケーション

  • ノートブックコンピュータ

MAX1804
電源用、外付け4入力フィードバック積分器
MAX1804:標準動作回路
myAnalogに追加

myAnalogの製品セクション(通知受け取り)、既存/新規プロジェクトに製品を追加する。

新規プロジェクトを作成
質問する
サポート

アナログ・デバイセズのサポート・ページはアナログ・デバイセズへのあらゆるご質問にお答えするワンストップ・ポータルです。


ドキュメント

さらに詳しく
myAnalogに追加

myAnalogのリソース・セクション、既存/新規プロジェクトにメディアを追加する。

新規プロジェクトを作成

ソフトウェア・リソース

必要なソフトウェア/ドライバが見つかりませんか?

ドライバ/ソフトウェアをリクエスト

最新のディスカッション

MAX1804に関するディスカッションはまだありません。意見を投稿しますか?

EngineerZone®でディスカッションを始める

最近表示した製品