LTC1740

製造中

14ビット、6Msps、サンプリングADC

利用上の注意

本データシートの英語以外の言語への翻訳はユーザの便宜のために提供されるものであり、リビジョンが古い場合があります。最新の内容については、必ず最新の英語版をご参照ください。

なお、日本語版のデータシートは基本的に「Rev.0」(リビジョン0)で作成されています。そのため、英語版が後に改訂され、複数製品のデータシートがひとつに統一された場合、同じ「Rev.0」の日本語版のデータシートが異なる製品のデータシートとして表示されることがあります。たとえば、「ADM3307E」の場合、日本語データシートをクリックすると「ADM3311E」が表示されます。これは、英語版のデータシートが複数の製品で共有できるように1本化され、「ADM3307E/ADM3310E/ADM3311E/ADM3312E/ADM3315E」(Rev.J)と改訂されたからで、決して誤ってリンクが張られているわけではありません。和文化されたデータシートを少しでも有効に活用していただくためにこのような方法をとっておりますので、ご了解ください。

アナログ・デバイセズ社は、提供する情報が正確で信頼できるものであることを期していますが、その情報の利用に関して、あるいはその利用によって生じる第三者の特許やその他の権利の侵害に関して一切の責任を負いません。また、アナログ・デバイセズ社の特許または特許の権利の使用を明示的または暗示的に許諾するものでもありません。仕様は予告なしに変更する場合があります。本紙記載の商標および登録商標は、各社の所有に属します。

Viewing:

製品情報

  • サンプリング・レート:6Msps 
  • 入力周波数2.5MHz時、S/(N + D)が79dB、SFDRが91dB 
  • 単一5V電源または±5V電源 
  • 積分非直線性誤差 < 1LSB
  • 微分非直線性 < 0.5LSB 
  • 80MHzのフルパワー帯域幅サンプリング
  • バイポーラ入力範囲:±2.5Vおよび±1.25V 
  • 2.5Vの信号グランドを使用可能
  • 範囲外インジケータ
  • CMRR 75dBの真の差動入力
  • 消費電力:245mW 
  • 36ピンSSOPパッケージ(幅0.209インチ)

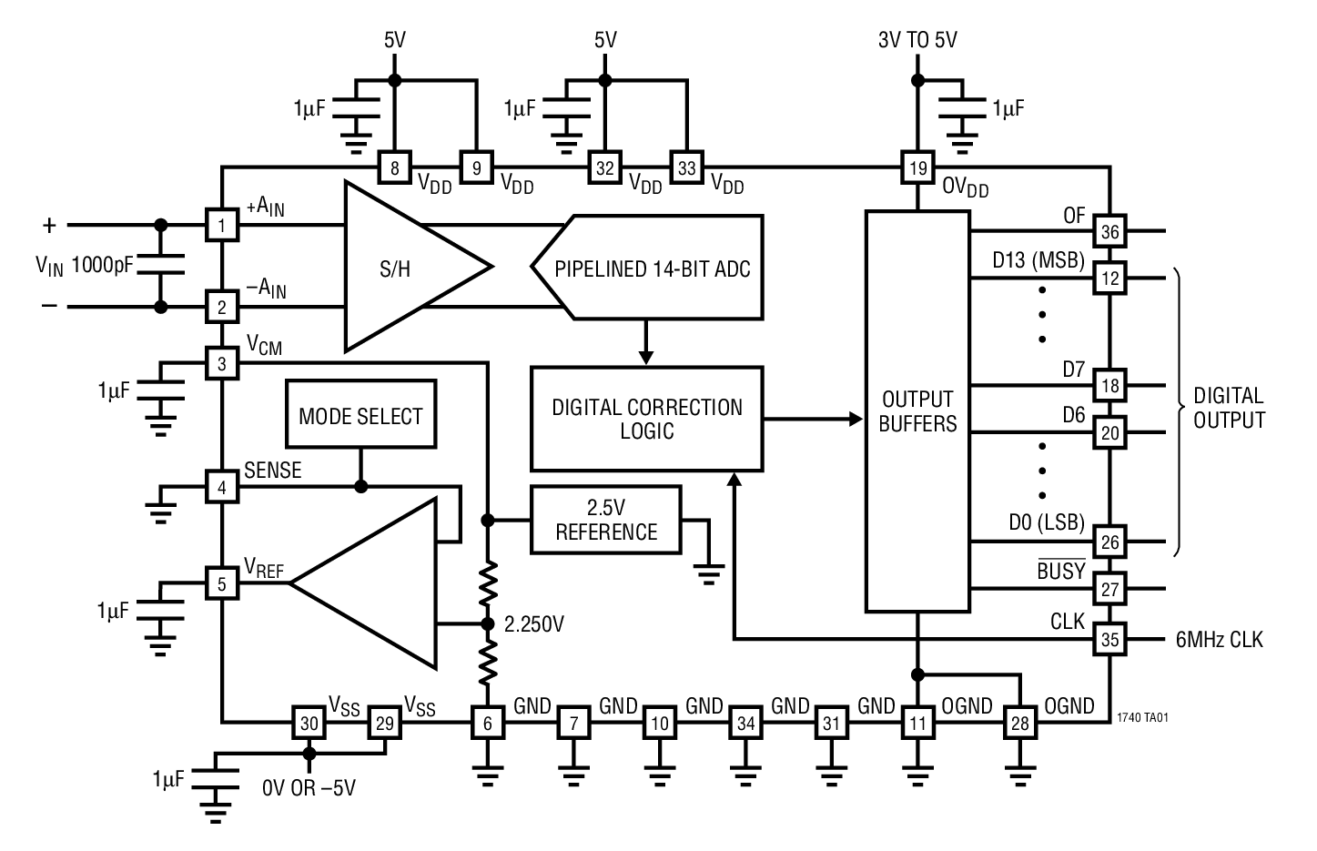
LTC1740は、6Msps、14ビット・サンプリングA/Dコンバータで、 単一5Vまたは±5V電源で動作し、消費電力はわずか245mWです。使いやすいこのデバイスは、広いダイナミック・レンジをもつサンプル&ホールドと、プログラム可能な高精度リファレンスを搭載しています。

柔軟性の高い入力回路により、内部リファレンス使用時は±2.5Vおよび±1.25Vの差動フルスケール入力範囲が、また外部リファレンス使用時は最大±2.5Vのフルスケール入力範囲が可能です。入力同相電圧は任意ですが、単一電源アプリケーション用に2.5Vリファレンスが用意されています。

DC仕様は、INLが1LSB(標準)、DNLが0.5LSB(標準)で、全温度範囲でミッシング・コードがありません。また、2.5MHzの入力周波数でS/(N+D)が79dB、SFDR が91dBという卓越したAC特性を備えています。

独自の差動入力サンプル&ホールドにより、80MHzの帯域幅までシングルエンドまたは差動入力信号を得ることができます。75dBの同相除去比により、ソースから差動で信号を測定することによってグランド・ループと同相ノイズを除去できます。 また、個別の出力ロジック電源により、3V部品に直結可能です。


アプリケーション

  • テレコム
  • マルチプレクス・データ収集システム
  • 高速データ収集
  • スペクトル分析
  • イメージング・システム 

LTC1740
14ビット、6Msps、サンプリングADC
4096-Point FFT Product Package 1
myAnalogに追加

myAnalogの製品セクション(通知受け取り)、既存/新規プロジェクトに製品を追加する。

新規プロジェクトを作成
質問する
サポート

アナログ・デバイセズのサポート・ページはアナログ・デバイセズへのあらゆるご質問にお答えするワンストップ・ポータルです。


ドキュメント

データシート 1

信頼性データ 1

ユーザ・ガイド 1

データシート

これは最新改訂バージョンのデータシートです。

さらに詳しく
myAnalogに追加

myAnalogのリソース・セクション、既存/新規プロジェクトにメディアを追加する。

新規プロジェクトを作成

ソフトウェア・リソース

評価用ソフトウェア 2

PScope

PScopeは、旧リニアテクノロジーの高性能ADCとシグナル・チェーン・レシーバ・ファミリーを使用するために設計されたUSBベースの製品デモおよびデータ収集システムです。このソフトウェアでは、SNR、SFDR、THDやその他の主要なパラメータを迅速かつ容易に評価することが出来ます。

LinearLabTools

リニアテクノロジーのデータ・コンバータ評価用ボードに直接アクセスできるMATLABとPythonのプログラムを集めたツールです。


評価用キット

DC528A
LTC1740CG Demoboard | 14-Bit 6Msps ADC, Requires DC718
DC528A - Schematic

最新のディスカッション

最近表示した製品