DS1678

製造中

リアルタイムイベントレコーダ

利用上の注意

本データシートの英語以外の言語への翻訳はユーザの便宜のために提供されるものであり、リビジョンが古い場合があります。最新の内容については、必ず最新の英語版をご参照ください。

なお、日本語版のデータシートは基本的に「Rev.0」(リビジョン0)で作成されています。そのため、英語版が後に改訂され、複数製品のデータシートがひとつに統一された場合、同じ「Rev.0」の日本語版のデータシートが異なる製品のデータシートとして表示されることがあります。たとえば、「ADM3307E」の場合、日本語データシートをクリックすると「ADM3311E」が表示されます。これは、英語版のデータシートが複数の製品で共有できるように1本化され、「ADM3307E/ADM3310E/ADM3311E/ADM3312E/ADM3315E」(Rev.J)と改訂されたからで、決して誤ってリンクが張られているわけではありません。和文化されたデータシートを少しでも有効に活用していただくためにこのような方法をとっておりますので、ご了解ください。

アナログ・デバイセズ社は、提供する情報が正確で信頼できるものであることを期していますが、その情報の利用に関して、あるいはその利用によって生じる第三者の特許やその他の権利の侵害に関して一切の責任を負いません。また、アナログ・デバイセズ社の特許または特許の権利の使用を明示的または暗示的に許諾するものでもありません。仕様は予告なしに変更する場合があります。本紙記載の商標および登録商標は、各社の所有に属します。

Viewing:

製品情報

  • うるう年補正、秒、分、時間、日、月、曜日、年をカウントするBCD (バイナリコードデシマル)形式のリアルタイムクロック/カレンダ、2000年問題対応
  • 読取り専用バッテリバックアップメモリに最大1025の連続イベントを記録
  • ユーザプログラマブルなイベントトリガは、アクティブローINTピンの立下りエッジ、立上りエッジ、または立上りと立下りの両エッジでトリガ可能
  • イベントカウンタレジスタによる、現在のイベントロギング実行中に記録されたイベント数に関するデータの提供
  • プログラマブルRTCアラーム
  • 32バイト、バッテリバックアップ、汎用NV RAM
  • I²Cシリアルインタフェース
  • 3つの分解能オプションを利用して、各イベント間の最大時間と精度との最適なバランスを設定可能
  • 工業用温度範囲(-40℃~+85℃)

DS1678は、アクティブローINTピンがアクティブになるたびに不規則な非同期イベントの時刻と日付を記録するリアルタイムクロック(RTC)イベントレコーダです。このデバイスは、最初のイベントの発生時に、秒、分、時間、日、曜日、月、年、および世紀を記録し、16ビット経過時間カウンタ(ETC)を開始します。後続のイベントがETCの記録をイベントログメモリへトリガします。これによって最大1025のイベントを記録できます。デバイスがVCCまたはVBATで動作している間、イベントを記録することができます。

DS1678
リアルタイムイベントレコーダ
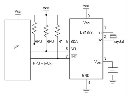
DS1678:標準動作回路
myAnalogに追加

myAnalogの製品セクション(通知受け取り)、既存/新規プロジェクトに製品を追加する。

新規プロジェクトを作成
質問する
サポート

アナログ・デバイセズのサポート・ページはアナログ・デバイセズへのあらゆるご質問にお答えするワンストップ・ポータルです。


ドキュメント

さらに詳しく
myAnalogに追加

myAnalogのリソース・セクション、既存/新規プロジェクトにメディアを追加する。

新規プロジェクトを作成

ソフトウェア・リソース

必要なソフトウェア/ドライバが見つかりませんか?

ドライバ/ソフトウェアをリクエスト

最新のディスカッション

最近表示した製品