DS28CN01

新規設計には非推奨

SHA-1エンジン付き、1KビットI²C/SMBus EEPROM

クローン防止、IP保護、およびライセンス管理を提供する、低コスト、高セキュリティSHA-1ベースの認証ソリューション

利用上の注意

本データシートの英語以外の言語への翻訳はユーザの便宜のために提供されるものであり、リビジョンが古い場合があります。最新の内容については、必ず最新の英語版をご参照ください。

なお、日本語版のデータシートは基本的に「Rev.0」(リビジョン0)で作成されています。そのため、英語版が後に改訂され、複数製品のデータシートがひとつに統一された場合、同じ「Rev.0」の日本語版のデータシートが異なる製品のデータシートとして表示されることがあります。たとえば、「ADM3307E」の場合、日本語データシートをクリックすると「ADM3311E」が表示されます。これは、英語版のデータシートが複数の製品で共有できるように1本化され、「ADM3307E/ADM3310E/ADM3311E/ADM3312E/ADM3315E」(Rev.J)と改訂されたからで、決して誤ってリンクが張られているわけではありません。和文化されたデータシートを少しでも有効に活用していただくためにこのような方法をとっておりますので、ご了解ください。

アナログ・デバイセズ社は、提供する情報が正確で信頼できるものであることを期していますが、その情報の利用に関して、あるいはその利用によって生じる第三者の特許やその他の権利の侵害に関して一切の責任を負いません。また、アナログ・デバイセズ社の特許または特許の権利の使用を明示的または暗示的に許諾するものでもありません。仕様は予告なしに変更する場合があります。本紙記載の商標および登録商標は、各社の所有に属します。

Viewing:

製品情報

  • 1024ビットEEPROMメモリを、1ページ256ビットの4ページに区分
  • 専用のハードウェア加速SHAエンジンによって、SHA-1 MACを生成
  • EEPROMメモリのページを個別にコピー防止可能。またはEPROMモード(1から0にのみプログラム)に設定可能
  • 書込みアクセスには、秘密鍵の知識、および認証として160ビットMACの計算および伝送能力が必要
  • 出荷時に設定される試験済みの固有64ビット登録番号は各デバイスに固有であるため絶対的な追跡可能性を保証
  • 耐久性:+25℃で20万サイクル
  • I²CバスおよびSMBusの互換用にユーザプログラマブルなシリアルインタフェース
  • 100kHzと400kHz I²C通信速度をサポート
  • インタフェース端子の耐圧:5.5V
  • 動作範囲:1.62V~5.5V、-40℃~+85℃
  • 8ピンµSOPパッケージ

DS28CN01は、1024ビットEEPROMを、FIPS (Federal Information Publications) 180-1/180-2およびISO/IEC 10118-3セキュアハッシュアルゴリズム(SHA-1)で実装したチャレンジ&レスポンス認証セキュリティと組み合わせています。メモリは、1ページ32バイトの4ページで構成されています。各メモリページにはデータコピー防止機能とEPROMエミュレーション機能が、サポートされています。各DS28CN01は、出荷時に設定される保証された固有の64ビット登録番号を備えています。DS28CN01との通信は、業界標準のI²CおよびSMBus™互換のインタフェースを通じて行います。バスタイムアウト障害状態が検出されるとSMBusタイムアウト機能によりデバイスのインタフェースがリセットされます。

アプリケーション

  • アクセサリおよび周辺装置の識別
  • 機器登録およびライセンス管理
  • 医療用センサ認証および較正
  • ネットワークノード識別
  • プリント回路基板におけるユニークなシリアル化
  • プリンタカートリッジ設定および監視
  • システムの知的所有権保護

DS28CN01
SHA-1エンジン付き、1KビットI²C/SMBus EEPROM
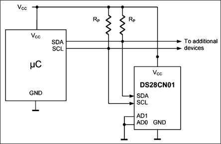
DS28CN01:標準動作回路
myAnalogに追加

myAnalogの製品セクション(通知受け取り)、既存/新規プロジェクトに製品を追加する。

新規プロジェクトを作成
質問する
サポート

アナログ・デバイセズのサポート・ページはアナログ・デバイセズへのあらゆるご質問にお答えするワンストップ・ポータルです。


ドキュメント

さらに詳しく
myAnalogに追加

myAnalogのリソース・セクション、既存/新規プロジェクトにメディアを追加する。

新規プロジェクトを作成

ハードウェア・エコシステム

製品モデル 製品ライフサイクル 詳細
セキュア認証用IC 1
DS28E01-100 製造中 SHA-1エンジン付き、1Kb保護1-Wire EEPROM
マイクロコントローラ 1
DS2460 製造中 EEPROM内蔵SHA-1コプロセッサ
Modal heading
myAnalogに追加

myAnalogの製品セクション(通知受け取り)、既存/新規プロジェクトに製品を追加する。

新規プロジェクトを作成

評価用キット

DSAUTHSK

DS28E01-100、DS28CN01、およびDS2460の評価キット

機能と利点

  • マキシムのSHA-1製品を使用するアプリケーション用の完全な開発システム
  • スタータキットボードにマキシムのDS2460、DS2482-100、DS28CN01、およびDS28E01デバイスを搭載し迅速な開発を実現
  • 拡張ポートによって、その他/将来のマキシムSHA-1認証用ICをサポート
  • PIC18F4550 µCとXilinx XC3S400A FPGAによる組込みホスト開発オプションをサポート
  • RS-232およびUSB 2.0によるPC接続
  • シングルリボンケーブルでJTAGコネクタをXilinxプラットフォームに結合
  • FPGA用の120ピン拡張ポート
  • PIC18F4550用のインサーキットデバッガポート
  • PIC18F4550周辺装置用の40ピン拡張ポート
  • I²Cおよび1-Wireバス用の拡張ポート
  • µCまたはFPGAをI²Cマスターとしてジャンパ設定可能
  • µC、FPGA、DS2482-100、または外付け1-Wireバスマスターをジャンパ設定可能
  • 6つの汎用プッシュボタンおよびインジケータLED
  • パワーおよびFPGAの負荷完了を示すLEDインジケータ
  • NDAによる無料の評価ソフトウェアが入手可能

製品詳細

このセキュア認証スタータキットは、マキシムのSHA-1ベースのセキュア認証製品を使用する組込みアプリケーションの開発、ラボ試験、および検証用の高度なプログラムが可能なハードウェア/ソフトウェアシステムです。このシステムは、ホスト側のSHA-1計算と、マキシムの1-Wire®やI²CベースのSHA-1スレーブICとの関連するホスト通信の両方を検証および開発するための多数のオプションをサポートしています。ホストSHA-1計算の開発については、マキシムのDS2460による固定関数処理、MicrochipのPIC18F4550によるマイクロコントローラ(FC)ベース、およびXilinx Spartan®-3A XC3S400A FPGAとともに使用されるマキシムが開発したSHA-1 Verilog実装(DSSHA1)など、多数のオプションがサポートされています。同様に、マキシムのSHA-1スレーブとのホストインタフェースの開発能力についても、I²C-1-WireラインドライバのMaxim DS2482-100、PIC18F4550による1-Wire波形のソフトウェア生成、およびXilinx FPGAによるVerilog実装(DS1WM)など、多数のオプションがサポートされています。このEVキットは、スタンドアロンで使用することも、RS-232またはUSBインタフェースを介してPCで制御することもできます。マイクロコントローラソフトウェアをインストールし、インサーキットデバッガポートを介して試験することができます。JTAGポートを使用し、標準Xilinx開発ツールからFPGAプログラミングを変更することができます。拡張ポート(マイクロコントローラの場合は40ピン、FPGAの場合は120ピン)によって、このボードを複雑な設計用の開発プラットフォームにすることもできます。
無料のソフトウェア/ファームウェアが入手可能です。請求先:https://support.maximintegrated.com/1-Wire (English only)

アプリケーション

  • アクセサリおよび周辺装置の識別
  • 機器登録およびライセンス管理
  • 医療用センサ認証および較正
  • ネットワークノード識別
  • プリント回路基板におけるユニークなシリアル化
  • プリンタカートリッジ設定および監視
  • システムの知的所有権保護

DSAUTHSK
DS28E01-100、DS28CN01、およびDS2460の評価キット

最新のディスカッション

DS28CN01に関するディスカッションはまだありません。意見を投稿しますか?

EngineerZone®でディスカッションを始める

最近表示した製品