Reduce Charge Time for High Capacity Li-Ion Batteries with 2A Continuous Charging
Reduce Charge Time for High Capacity Li-Ion Batteries with 2A Continuous Charging
by
Tom Hack
Jun 1 2006
Introduction
The latest high capacity Li-Ion batteries meet the needs of power hungry portable devices, but they also increase the demands placed on battery chargers—demands that can be too much for a standard linear charger. For instance, a linear charger, operating at 1A charging current, charges a 1Ahr battery to 70% capacity within one hour, and fully charges it within three hours. Newer 2Ahr batteries need twice that current in order to be fully charged in the same amount of time. The problem is that a linear charger operating at 2A produces too much heat for continuous charging—it’s just too inefficient. The LTC4001 solves this problem by incorporating a high efficiency PWM charger to perform continuous 2A battery charging. It works with both standard and current-limited wall adapters—where the latter lowers battery charger dissipation and operating temperature.
Big Features; Small Footprint
A full-featured battery charger based on the LTC4001 requires an area not much larger than a dime (Figure 1). Fully programmable timer and charge rate terminations are included. Automatic battery “topping off” is also included. Filtering prevents accidental recharge from occurring in noisy environments (such as found in GPRS cellular phones). The LTC4001 works readily with NTC thermistors for battery temperature sensing. Remote battery sensing is included. Soft-start is fully programmable. The LTC4001 also drives charge status LEDs and provides logic signals for microprocessor-based designs.

Figure 1. A typical LTC4001-based Li-Ion battery charger occupies minimal board real estate.
The LTC4001 is tiny, fitting into a 4mm × 4mm package, but other factors also contribute to the charger’s small footprint. High operating frequency (1.5MHz) reduces the size of the inductors and capacitors. Input short circuit blocking is built in so no external diode is required. Current sensing is internal, so there is no need for an expensive milliohm-sized current sense resistor.
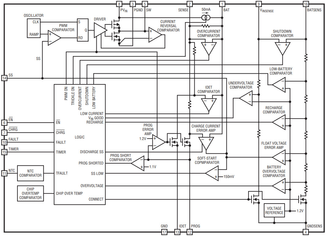
Inside the LTC4001
The LTC4001 is the basis for a complete 2A Li-Ion battery charger (Figure 2). A 50mA linear charger provides cell conditioning while a synchronous buck charger provides constant-current/constant-voltage high rate charging (up to 2A). Protection and lockouts guard against a variety of events including: shorts at the battery and wall adapter inputs; improper programming of the charge current; open battery and/or overvoltage battery; defective battery; insufficient wall adapter voltage; chip over-temperature; battery over- or under- temperature.

Figure 2. Simplified block diagram of the LTC4001 Li-Ion battery charger.
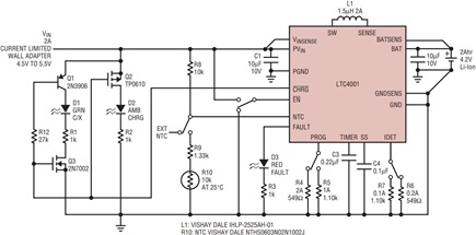
A Bare Bones Charger
Figure 3 shows a bare bones 2A battery charger. With only five additional components, this charger offers a high efficiency, high power solution. This implementation leaves out status indicator lights, battery temperature monitoring, and a timer (which may be provided by a microprocessor). In place of a timer, charge terminates when charge current drops below one-tenth the high rate charge current (an IDET threshold equal to 200mA in this case). Internal charge termination may be completely defeated by connecting the timer pin to the IDET pin instead of ground (allowing a microprocessor complete control of charge termination).

Figure 3. A bare bones battery charger.
Adding Status Lights
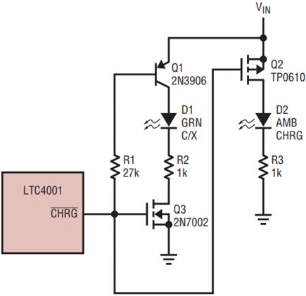
The CHRG pin indicates a variety of charger states (Table 1). Adding a resistor and LED in series with this pin to VIN (Figure 4) indicates charger off (LED off), high rate charging or cell conditioning (LED on continuously at high brightness), and battery temperature out of range/NTC fault (LED blinking).

Figure 4. A simple status indicator.
| Charger State | CHRG Behavior |
| Not charging | Open |
| High rate Charging and IBAT>IDET Or cell conditioning | NMOS turned on pulling pin low |
| High Rate Charging and IBAT<IDET | 30µA pull down current |
| NTC temperature fault while charging at IBAT>IDET | Blink |
The LED also indicates when the battery is nearly full charged. As the battery approaches the float voltage and charge current drops below the IDET threshold the LED is dimly lit. This is difficult to see, so a better approach uses two LEDs to indicate all charger states (Figure 5).

Figure 5. Full featured status indication.
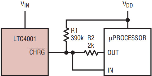
Interfacing with Microprocessors
The interface in Figure 6 can distinguish between all states available on the CHRG pin. To detect cell conditioning or high rate charging, force the digital output pin, OUT, high and measure the voltage on the CHRG pin. The N-channel mosfet pulls CHRG low even with a 2k pull-up resistor. Near end of charge, the NMOS turns off, and CHRG sinks only 30µA. The IN pin is pulled high by the 2k resistor connected to OUT. If OUT is placed into a high impedance state, the 30µA sink current from the CHRG pin pulls IN low. When charging stops, CHRG opens and OUT stays high, even with a 390k pull up resistor.

Figure 6. A microprocessor interface.
If a battery temperature fault occurs during high rate charging, the CHRG pin blinks using a serrated pulse pattern. Nominal timing of this pattern is given in Figure 7. The extra edges provide rapid indication to a microprocessor and may be used to drive a microprocessor interrupt line for low processor overhead, but still provide for a visible fault indication when using LEDs.

Figure 7. CHRG temperature fault waveform.
Battery Temperature Sensing
By adding one resistor and one thermistor, battery temperature sensing may be included. The LTC4001 is designed for Vishay Dale’s “R-T Curve 2” thermistors, but any thermistor with an RCOLD-to-RHOT ratio of about 7 will also work. If battery sensing is not needed, the NTC pin is grounded.
Operation with Conventional and Current Limited Wall Adapters
Wall adapters with or without current limiting may be used with the LTC4001, but the lowest power dissipation battery charging occurs with a current limited wall adapter. To use this feature, program the LTC4001 above the wall adapter current limit. For example, if the wall adapter current limit is 2A, set the LTC4001 charge current slightly higher than 2A (allowing for tolerances).
To understand operation with a current limited wall adapter, assume battery voltage VBAT is initially below VTRIKL, the trickle charge threshold (Figure 8). Battery charging begins at approximately 50mA, well below the wall adapter current limit so the voltage into the LTC4001 (VIN) is the wall adapter’s rated output voltage (VADAPTER). Battery voltage rises eventually reaching VTRIKL. The linear charger shuts off and the PWM (high rate) charger turns on using soft start. Battery charging current rises during the soft-start cycle causing a corresponding increase in wall adapter load current. When the wall adapter reaches current limit, the wall adapter output voltage collapses, and the LTC4001 PWM charger duty cycle ramps up to 100% (the top-side PMOS switch in the LTC4001 buck regulator stays on continuously.) As the battery voltage approaches VFLOAT, the float voltage error amplifier commands the PWM charger to deliver less than ILIMIT. The wall adapter exits current limit and VIN jumps back up to VADAPTER. Battery charging current continues to drop as VBAT rises, dropping to zero at VFLOAT.

Figure 8. Idealized charging behavior.
Because the voltage drop in the LTC4001 is very low when charge current is highest, power dissipation is also very low.
Low Dissipation
Trickle charging uses a linear charger but low charge current produces low power dissipation, typically 256mW (VIN = 5V, VBAT = 0). High rate charging uses a high efficiency buck switcher and total charger dissipation is approximately 1.2W at 2A (Figure 9). High rate charging with a current limited wall adapter produces even lower charger dissipation (537mW at VBAT = 4.2V with a 2A current limited wall adapter) because there is very little voltage drop for the battery charging path inside the LTC4001.

Figure 9. High rate charger power dissipation.
So how does LTC4001 dissipation stack up against a 2A linear charger? Most of a linear charger’s dissipation occurs in the series pass element so the dissipation is approximately equal to the voltage drop in the pass element times the charge current. Worst case dissipation occurs at the lowest battery voltage where high rate charging occurs (to make a valid comparison to the LTC4001 this would be 2.85V). For a 5.0V input, this translates into a dissipation of 4.3W! Higher input voltage makes the situation even worse.
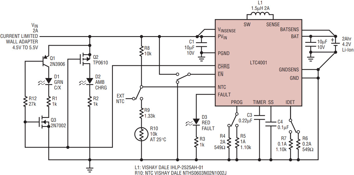
A Charger with All the Bells and Whistles
A full featured battery charger is shown in Figure 10. It includes a three hour timer, battery temperature monitoring, programmable charge and IDET currents, remote sensing, and status lights. A fault light has been included that indicates when a shorted battery is detected or when the battery is out of normal temperature range.

Figure 10. A full featured battery charger.
Conclusion
The LTC4001 sets a new standard for small, low parts count, full-featured, high efficiency Li-Ion battery chargers. Low power dissipation makes continuous 2A battery charging practical, cutting dissipation to approximately one fifth the dissipation of a straight linear charger.