Overview
Features and Benefits
- Form Factor Compatible with Arduino
- Programmable for multiple other gases
- Resolution down to 1ppm
- Low power, single supply operation
Product Details
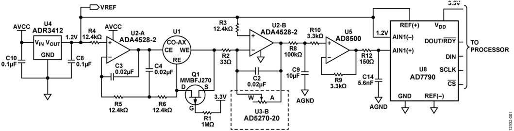
CN0357 single-supply, low noise, portable gas detector circuit using an electrochemical sensor. The Alphasense CO-AX carbon monoxide sensor is used in this example. Electrochemical sensors offer several advantages for instruments that detect or measure the concentration of many toxic gases. Most sensors are gas specific and have usable resolutions under one part per million (ppm) of gas concentration.Markets and Technologies
Applicable Parts
Package Contents
- EVAL-CN0357-ARDZ Board
- CO Electrochemical Sensor
Documentation & Resources
-
EVAL-CN0357-ARDZ Design & Integration Files3/6/2023ZIP1 M
-
CN0357 Shield Evaluation Board User Guide1/15/2015WIKI
-
Solutions For Rapid Prototyping: Answering the Needs of Practicing Engineers8/23/2023PDF784 K



