Overview
Product Details
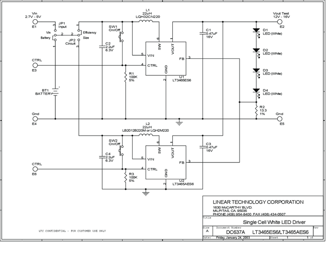
DC637A: Demo Board for the LT3465 1.2MHz White LED Step-Up Converters with Built-In Schottky in ThinSOT.
Markets and Technologies
Applicable Parts
Documentation & Resources
-
DC637A - Schematic9/24/2009PDF54K
-
DC637A - Demo Manual9/24/2009PDF192K
-
DC637A - Design File9/24/2009ZIP294K
