Overview
Product Details
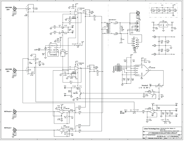
DC261A-A: Demo Board for the LT1795 Dual 500mA/50MHz Current Feedback Line Driver Amplifier.
Applicable Parts
Documentation & Resources
-
DC261A - Schematic9/24/2009PDF107K
-
DC261A - Demo Manual9/24/2009PDF2M
-
DC261A - Design File9/24/2009ZIP445K
