Overview
Product Details
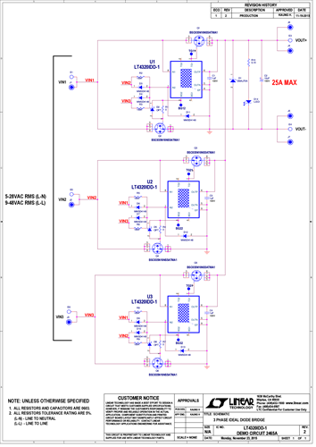
Demonstration circuit 2465A is a 3-phase ideal diode bridge using three LT4320 controllers and six N-channel FETs. This demo board provides highly efficient 3-phase rectification with an input voltage range from 5VAC to 28VAC RMS (line to neutral) and maximum load current of 25A.
Applicable Parts
Documentation & Resources
-
DC2465A - Schematic4/8/2016PDF57K
-
DC2465A - Demo Manual4/8/2016PDF347K
-
DC2465A - Design Files4/8/2016ZIP893K





