Overview
Product Details
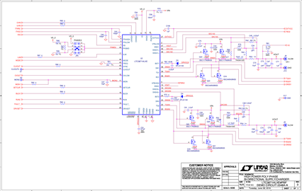
Demonstration circuit 2348A is a high power high efficiency bi-directional synchronous buck or boost converter featuring the LTC3871 and is available in two versions. The DC2348A-A operates with two each LTC3871 devices with four phases and the DC2348A-B utilizes one LTC3871 device with two phases.
Markets and Technologies
Applicable Parts
Documentation & Resources
-
DC2348A-A - Schematic9/1/2016PDF99K
-
DC2348A - Demo Manual9/1/2016PDF1M
-
DC2348A-A - Design Files9/1/2016ZIP5M





