ZLR323

Obsolete

20-/28-/48-Pin Low-Voltage ROM MCU with Infrared Timers

5mW Typical Power Consumption, 1.4µA Stop Mode, and 2.0V to 3.6V Operation Increase Battery Life of Remote Controls

Viewing:

Overview

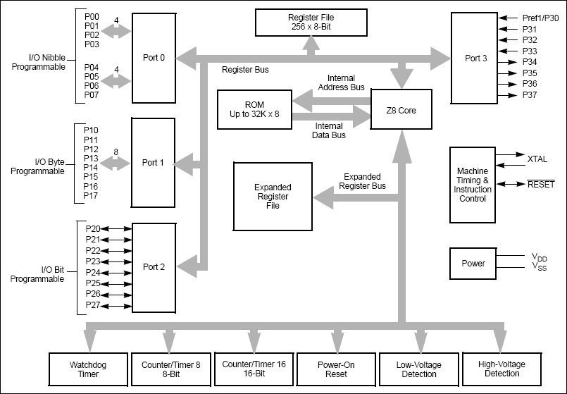
Maxim's Crimzon® ZLR32300 is a ROM-based member of the MCU family of infrared microcontrollers. With 237 bytes of general-purpose RAM and 4KB to 32KB of ROM, the Z8® core offers fast-executing, efficient use of memory, sophisticated interrupts, input/output (I/O) bit manipulation capabilities, automated pulse generation/reception, and internal key-scan pullup transistors.

The Z8 offers a flexible I/O scheme, an efficient register and address space structure, and a number of ancillary features that are useful in many consumer, automotive, computer peripheral, and battery-operated handheld applications.

ZLR323
20-/28-/48-Pin Low-Voltage ROM MCU with Infrared Timers
ZLR32300: Functional Block Diagram
Add to myAnalog

Add product to the Products section of myAnalog (to receive notifications), to an existing project or to a new project.

Create New Project
Ask a Question

Documentation

Learn More
Add to myAnalog

Add media to the Resources section of myAnalog, to an existing project or to a new project.

Create New Project

Software Resources

Can't find the software or driver you need?

Request a Driver/Software

Latest Discussions

No discussions on ZLR323 yet. Have something to say?

Start a Discussion on EngineerZone®

Recently Viewed