MXL1076

Obsolete

5A/2A, Step-Down, PWM, Switch-Mode DC-DC Regulators

Viewing:

Overview

  • Input Range: Up to 40V
  • 5A On-Chip Power Switch (MXL1074)
  • 2A On-Chip Power Switch (MXL1076)
  • Adjustable Output: 2.5V to 35V
  • 100kHz Switching Frequency
  • Excellent Dynamic Characteristics
  • Few External Components
  • 8.5mA Quiescent Current
  • TO-220 Package

The MXL1074/MXL1076 are monolithic, bipolar, pulse-width modulation (PWM), switch-mode DC-DC regulators optimized for step-down applications. The MXL1074 is rated at 5A, while the MXL1076 is rated at 2A. Few external components are needed for standard operation because the power switch, oscillator, and control circuitry are all on-chip. Employing a classic buck topology, these regulators perform high-current step-down functions, but can also be configured as an inverter, a negative boost converter, or a flyback converter.

The regulators have excellent dynamic and transient-response characteristics, while featuring cycle-by-cycle current limiting to protect against overcurrent faults and short-circuit output faults. The MXL1074/MXL1076 also have a wide 8V to 40V input range in the step-down configuration. In inverting and step-up configurations, the input can be as low as 5V.

The MXL1074/MXL1076 are available in a 5-pin TO-220 package. The devices have a preset 100kHz oscillator frequency and a preset current limit of 6.5A for the MXL1074, and 2.6A for the MXL1076. The MXL1074/MXL1076 are pin compatible with the LT1074/LT1076.

Applications

  • Distributed Power from High-Voltage Buses
  • High-Current Inverter
  • High-Current, High-Voltage Step-Down Applications
  • Isolated DC-DC Conversion
  • Multiple-Output Step-Down Converter
  • Negative Step-Up Converter

MXL1076
5A/2A, Step-Down, PWM, Switch-Mode DC-DC Regulators
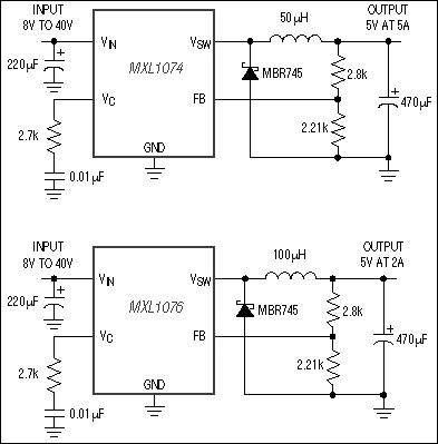
MXL1074, MXL1076: Typical Operating Circuit
Add to myAnalog

Add product to the Products section of myAnalog (to receive notifications), to an existing project or to a new project.

Create New Project
Ask a Question

Documentation

Learn More
Add to myAnalog

Add media to the Resources section of myAnalog, to an existing project or to a new project.

Create New Project

Software Resources

Can't find the software or driver you need?

Request a Driver/Software

Latest Discussions

No discussions on MXL1076 yet. Have something to say?

Start a Discussion on EngineerZone®

Recently Viewed