MAX8785A

Obsolete

Full-Bridge CCFL Controller for Piezoelectric Transformers

Full-Bridge CCFL Controller for Piezoelectric Transformer-Based Backlight Power Supplies

Viewing:

Overview

  • Resonant, All n-Channel, Full-Bridge Topology
  • Wide Input Voltage Range (4.5V to 28V)
  • Frequency Sweeping Guarantees CCFL Striking
  • Feed-Forward Control Provides Excellent Line Transient Response
  • Programmable Maximum Switching Frequency
  • Analog or Digital DPWM
  • Lamp-Out Detection with Adjustable Timeout
  • Fault Protection with Adjustable Timeout
  • Primary Current Limit with RDS(ON) Sensing
  • Strong Gate Drivers Support Large External MOSFETs
  • 28-Pin Thin QFN Package

Liquid-crystal display (LCD) enclosures and cold-cathode fluorescent lamps (CCFL) used in notebook computer and portable electronic displays are becoming increasingly narrow, generating the need for a low-profile CCFL power supply. Recent advances in piezoelectric transformers (PZT) have made it possible to develop smaller, more efficient, and safer backlight inverters for portable displays. Piezoelectric transformers have shown better performance than magnetic transformers with respect to efficiency EMI requirements, human safety, and form factor.

The MAX8785A is a full-bridge CCFL controller for piezoelectric transformer-based backlight power supplies. The full-bridge topology provides a high-spectral purity sinusoidal drive that helps the PZT convert electrical energy to mechanical and back to electrical energy efficiently.

The MAX8785A employs a feed-forward control architecture that provides excellent line and load regulation while maintaining relatively constant switching frequency. The MAX8785A provides protection against open-lamp, secondary short-circuit, lamp arcing, and secondary overvoltage with adjustable timeout periods.

The MAX8785A guarantees lamp striking by sweeping the switching frequency from high to low until the lamp is struck. The MAX8785A achieves 10:1 dimming range using a digital pulse-width modulation (DPWM) method. CCFL brightness can be set with an analog voltage on the CNTL pin or through an external signal at LSYNC. If the controller loses the external signal, it switches over to the internal oscillator and keeps operating. The maximum switching frequency and DPWM frequency can be adjusted with external resistors.

The MAX8785A gate drivers can drive large power MOSFETs typically used in high-power CCFL applications. An internal 5.35V linear regulator powers the MOSFET drivers and most of the internal circuitry. The MAX8785A is available in a low-profile, 28-pin thin QFN package and operates over the -40°C to +85°C temperature range.

Applications

  • LCD TVs and Monitors
  • Notebook LCDs

MAX8785A
Full-Bridge CCFL Controller for Piezoelectric Transformers
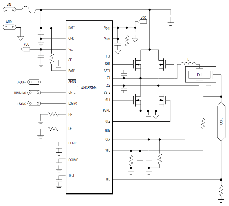
MAX8785A: Simplified Operating Circuit
Add to myAnalog

Add product to the Products section of myAnalog (to receive notifications), to an existing project or to a new project.

Create New Project
Ask a Question

Documentation

Learn More
Add to myAnalog

Add media to the Resources section of myAnalog, to an existing project or to a new project.

Create New Project

Software Resources

Can't find the software or driver you need?

Request a Driver/Software

Hardware Ecosystem

Parts Product Life Cycle Description
Lamp & Tube Drivers 2
MAX8751 PRE-RELEASE Fixed-Frequency, Full-Bridge CCFL Inverter Controller
MAX8759 PRE-RELEASE Low-Cost, SMBus, CCFL Backlight Controller
Modal heading
Add to myAnalog

Add product to the Products section of myAnalog (to receive notifications), to an existing project or to a new project.

Create New Project

Latest Discussions

No discussions on MAX8785A yet. Have something to say?

Start a Discussion on EngineerZone®

Recently Viewed