MAX8709B

Obsolete

High-Efficiency CCFL Backlight Controller with SMBus Interface

Integrated Backlight Controllers Optimized to Drive CCFLs Using a Resonant Full-Bridge Inverter Architecture

Viewing:

Overview

  • Synchronized to Resonant Frequency
    • Longer Lamp Life
    • Guaranteed Striking Capability
    • High Power-to-Light Efficiency
  • Wide Input Voltage Range (4.6V to 28V)
  • Feed Forward for Excellent Line Rejection
  • SMBus Dimming Control Interface
  • 10:1 Dimming Range
  • Guaranteed 200Hz to 220Hz DPWM Frequency
  • Secondary Voltage Limit Reduces Transformer Stress
  • Adjustable Lamp-Out Protection with 1s Timer
  • Secondary Current Limit Protects Against High-Voltage Short Circuits to Ground
  • Small, 5mm x 5mm, Thin QFN Package

The MAX8709B integrated backlight controller is optimized to drive cold-cathode fluorescent lamps (CCFLs) using a resonant full-bridge inverter architecture. The resonant operation maximizes striking capability and provides near-sinusoidal waveforms over the entire input range to improve CCFL lifetime. The controller operates over a wide input voltage range of 4.6V to 28V with high power-to-light efficiency. The device also includes safety features that effectively protect against many single-point fault conditions including lamp-out and short-circuit faults.

The MAX8709B achieves 10:1 dimming range by “chopping” the lamp current on and off using a digital pulse-width-modulation (DPWM) method. The minimum DPWM duty cycle of the MAX8709B is 12.5%. The brightness is controlled with a 2-wire SMBus™-compatible interface. The device directly drives the four external N-channel power MOSFETs of the full-bridge inverter. An internal 5.3V linear regulator powers the MOSFET drivers, the DPWM oscillator, and most of the internal circuitry. The MAX8709B is available in a space-saving 28-pin thin QFN package and operates over a -40°C to +85°C temperature range.

Applications

  • LCD Monitors
  • LCD TVs
  • Notebook Computer Displays

MAX8709B
High-Efficiency CCFL Backlight Controller with SMBus Interface
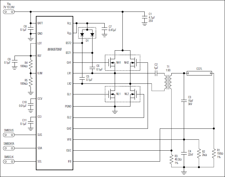
MAX8709B: Typical Operating Circuit
Add to myAnalog

Add product to the Products section of myAnalog (to receive notifications), to an existing project or to a new project.

Create New Project
Ask a Question

Documentation

Learn More
Add to myAnalog

Add media to the Resources section of myAnalog, to an existing project or to a new project.

Create New Project

Software Resources

Can't find the software or driver you need?

Request a Driver/Software

Hardware Ecosystem

Parts Product Life Cycle Description
Lamp & Tube Drivers 2
MAX1995 High-Efficiency, Wide Brightness Range, CCFL Backlight Controllers
MAX1895 Obsolete High-Efficiency, Wide Brightness Range, CCFL Backlight Controllers
Modal heading
Add to myAnalog

Add product to the Products section of myAnalog (to receive notifications), to an existing project or to a new project.

Create New Project

Latest Discussions

No discussions on MAX8709B yet. Have something to say?

Start a Discussion on EngineerZone®

Recently Viewed