MAX8545

PRODUCTION

Low-Cost, Wide Input Range, Step-Down Controllers with Foldback Current Limit

2.7V to 28V Input, 15A, Step-Down, DC-DC Controllers for Desktop and Graphic Card Supplies have Foldback Current Protection

Viewing:

Overview

  • 2.7V to 28V Input Range
  • Foldback Short-Circuit Protection
  • No Additional Bias Supply Needed
  • 0.8V to 0.83 x VIN Output
  • Up to 95% Efficiency
  • Low-Cost External Components
  • No Current-Sense Resistor
  • All n-Channel MOSFET Design
  • Adaptive Gate Drivers Eliminate Shoot-Through
  • Lossless Overcurrent and Short-Circuit Protection
  • 300kHz Switching Frequency (MAX8545/MAX8546)
  • 100kHz Switching Frequency (MAX8548)
  • Pin-Compatible with the MAX1967
  • Thermal Shutdown

The MAX8545/MAX8546/MAX8548 are voltage-mode pulse-width-modulated (PWM), step-down DC-DC controllers ideal for a variety of cost-sensitive applications. They drive low-cost n-channel MOSFETs for both the high-side switch and synchronous rectifier, and require no external current-sense resistor. These devices can supply output voltages as low as 0.8V.

The MAX8545/MAX8546/MAX8548 have a wide 2.7V to 28V input range, and do not need any additional bias voltage. The output voltage can be precisely regulated from 0.8V to 0.83 x VIN. These devices can provide efficiency up to 95%. Lossless short-circuit and current-limit protection is provided by monitoring the RDS(ON) of the low-side MOSFET. The MAX8545 and MAX8548 have a current-limit threshold of 320mV, while the MAX8546 has a current-limit threshold of 165mV. All devices feature foldback-current capability to minimize power dissipation under short-circuit condition. Pulling the COMP/EN pin low with an open-collector or low-capacitance, open-drain device can shut down all devices.

The MAX8545/MAX8546 operate at 300kHz and the MAX8548 operates at 100kHz. The MAX8545/MAX8546/MAX8548 are compatible with low-cost aluminum electrolytic capacitors. Input undervoltage lockout prevents proper operation under power-sag operations to prevent external MOSFETs from overheating. Internal soft-start is included to reduce inrush current. These devices are offered in space-saving 10-pin µMAX® packages.

Applications

  • Cable Modems and Routers
  • Desktops and Desknotes
  • Graphic Card and Video Supplies
  • Networking Power Supplies
  • Notebook Docking Station Supplies
  • PCI Express® Power Supplies
  • Set-Top Boxes
  • Telecom Power Supplies

MAX8545
Low-Cost, Wide Input Range, Step-Down Controllers with Foldback Current Limit
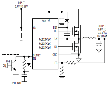
MAX8545, MAX8546, MAX8548: Typical Operating Circuit
Add to myAnalog

Add product to the Products section of myAnalog (to receive notifications), to an existing project or to a new project.

Create New Project
Ask a Question

Documentation

Learn More
Add to myAnalog

Add media to the Resources section of myAnalog, to an existing project or to a new project.

Create New Project

Software Resources

Can't find the software or driver you need?

Request a Driver/Software

Evaluation Kits

MAX8546EVKIT

Evaluation Kit for the MAX8545, MAX8546, MAX8548

Features and Benefits

  • 10V to 24V Input Range (MAX8546)
  • 300kHz Operation
  • 2.5V at 6A Output
  • Foldback Short-Circuit Protection
  • Low-Cost Solution
  • Evaluates the MAX8545, MAX8546, and MAX8548
  • Fully Assembled and Tested

Product Details

The MAX8546 evaluation kit (EV kit) is a fully assembled and tested circuit board that contains all the components necessary to evaluate the performance of the MAX8546 step-down DC-DC converter.

The EV kit comes with a MAX8546 IC installed. The EV kit's circuit is optimized for a 10V to 24V input range and 300kHz switching frequency, and delivers 2.5V at 6A to the output. To evaluate the MAX8545 or MAX8548, replace the IC with the desired part and refer to the MAX8545/MAX8546/MAX8548 data sheet to select the appropriate components for the EV kit.

Applications

  • Cable Modems and Routers
  • Desktops and Desknotes
  • Graphic Card and Video Supplies
  • Networking Power Supplies
  • Notebook Docking Station Supplies
  • PCI Express® Power Supplies
  • Set-Top Boxes
  • Telecom Power Supplies

MAX8546EVKIT
Evaluation Kit for the MAX8545, MAX8546, MAX8548

Latest Discussions

No discussions on MAX8545 yet. Have something to say?

Start a Discussion on EngineerZone®

Recently Viewed