MAX8523

Obsolete

High-Speed, Dual-Phase Gate Driver for Multiphase, Step-Down Converters

Highest Accuracy, Scalable, VRD/VRM-10 Power Chipset Reduces Capacitance by 60% in Servers and Desktops

Viewing:

Overview

  • 6A Peak Gate-Drive Current
  • Up to 1.2MHz Operation
  • Up to 6.5V Gate-Drive Voltage
  • 0.5Ω /0.95Ω Low-Side Drivers
  • Capable of 30A Output per Phase
  • Adaptive Shoot-Through Protection
  • User-Programmable Delay Time
  • TTL and CMOS Input Compatible
  • UVLO for Proper Sequencing
  • Flexible 2- to 8-Phase Implementation with MAX8524 and MAX8525
  • Space-Saving (4.9mm x 6mm) 16-Pin QSOP Package

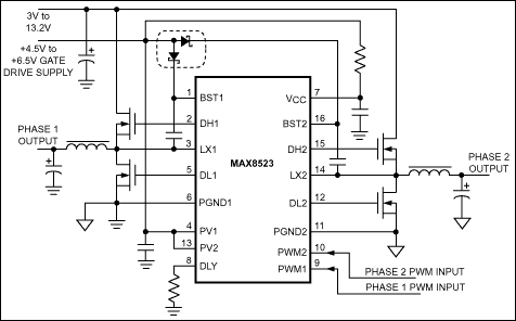
The MAX8523 dual-phase gate driver, along with the MAX8524/MAX8525 multiphase controllers, provides flexible 2- to 8-phase CPU core-voltage supplies. The 0.5Ω/0.95Ω driver resistance allows up to 30A output current per phase.

Each MOSFET driver in the MAX8523 can drive 3000pF capacitive loads with only 15ns propagation delay and 11ns typical rise and fall times, allowing operations up to 1.2MHz per phase. Adaptive dead time controls low-side MOSFET turn-on, and user-programmable dead time controls high-side MOSFET turn-on. This maximizes converter efficiency while allowing operation with a variety of MOSFETs and controller ICs. An undervoltage lockout (UVLO) circuit allows proper power-on sequencing. PWM_ signal inputs are TTL and CMOS compatible.

The MAX8523 is available in a space-saving 16-pin QSOP package and specified for -40°C to +85°C operation.

Applications

  • Core Voltage Supplies for Pentium® IV Microprocessors
  • DC-to-DC Regulator Modules
  • Desktop Computers
  • Servers and Workstations
  • Switches, Routers, and Storage
  • Voltage Regulator Modules (VRMs)

MAX8523
High-Speed, Dual-Phase Gate Driver for Multiphase, Step-Down Converters
MAX8523: Typical Operating Circuit
Add to myAnalog

Add product to the Products section of myAnalog (to receive notifications), to an existing project or to a new project.

Create New Project
Ask a Question

Documentation

Learn More
Add to myAnalog

Add media to the Resources section of myAnalog, to an existing project or to a new project.

Create New Project

Software Resources

Can't find the software or driver you need?

Request a Driver/Software

Latest Discussions

No discussions on MAX8523 yet. Have something to say?

Start a Discussion on EngineerZone®

Recently Viewed