MAX8516

PRODUCTION

1.425V to 3.6V Input, 1A, 0.2V Dropout LDO Regulators

Viewing:

Overview

  • 1.425V to 3.6V Input Voltage Range
  • Guaranteed 200mV Dropout at 1A Output Current
  • ±1.4% Output Accuracy Over Load, Line, and Temperature (0°C to +85°C), ±0.6% Initial Accuracy
  • Compatible with Ceramic Capacitors
  • Fast Transient Response
  • 320µA Operating Supply Current
  • < 25µA Shutdown Supply Current
  • Short-Circuit Protection
  • Thermal-Overload Protection
  • Soft-Start Limits Inrush Current

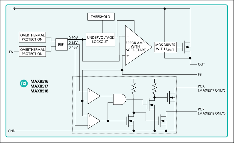
The MAX8516/MAX8517/MAX8518 low-dropout linear regulators operate from input voltages as low as 1.425V and are able to deliver up to 1A of continuous output current with a maximum dropout voltage of only 200mV. The output voltage can be set from 0.5V to (VIN - 0.2V) and is 1.4% accurate over load and line variations, from 0°C to +85°C.

These regulators use small, 1µF ceramic input capacitors and 4.7µF ceramic output capacitors to deliver 1A output current. High bandwidth provides excellent transient response and limits the output voltage deviation to 45mV for a 20mA to 1A load step, with only a 4.7µF ceramic output capacitor, and the voltage deviations can be reduced further by increasing the output capacitor.

Designed with an internal p-channel MOSFET pass transistor, the MAX8516/MAX8517/MAX8518 feature low 340µA (typ) supply current during dropout conditions. Soft-start reduces inrush current. Other features include a logic-controlled shutdown mode, short-circuit protection, and thermal-overload protection.

The MAX8517 features a power-OK (POK) output that transitions high when the regulator output is within ±10% of its nominal output voltage. The MAX8518 features a 150ms power-on reset output.

The parts are packaged in a 10-pin µMAX® package that includes an exposed pad for optimal power dissipation.

Applications

  • Automated Test Equipment (ATE)
  • Networking
  • Notebooks
  • Optical Modules
  • PDAs
  • Post Regulators
  • Servers
  • Storage
  • Wireless Base Stations

MAX8516
1.425V to 3.6V Input, 1A, 0.2V Dropout LDO Regulators
MAX8516, MAX8517, MAX8518: Functional Diagram
Add to myAnalog

Add product to the Products section of myAnalog (to receive notifications), to an existing project or to a new project.

Create New Project
Ask a Question

Documentation

Learn More
Add to myAnalog

Add media to the Resources section of myAnalog, to an existing project or to a new project.

Create New Project

Software Resources

Can't find the software or driver you need?

Request a Driver/Software

Evaluation Kits

MAX8517EVKIT

Evaluation Kit for the MAX8517

Features and Benefits

  • 1.425V to 3.6V Input-Voltage Range
  • 1.2V Output Voltage
  • Up to 1.6A Output Current (Limited by Power Dissipation and Dropout)
  • Low-Dropout Voltage (200mV max at 1A)
  • Power-OK (POK) Output (MAX8517 only)
  • Power-On Reset (POR) Output (MAX8518 only)
  • Fully Assembled and Tested

Product Details

The MAX8517 evaluation kit (EV kit) is a fully assembled and tested surface-mount PCB demonstrating the MAX8517 low-dropout (LDO) regulator. The EV kit comes assembled with a MAX8517EUB+ circuit that steps down a 1.425V to 3.6V input-voltage range to a 1.2V output capable of sourcing up to 1A of continuous output current, with a maximum dropout voltage of only 200mV. The MAX8517 features a POK output that goes high impedance once the output is within ±10% of its regulation value. Other features of the EV kit include a logic-controlled shutdown mode (EN) and adjustable output voltage through feedback resistors R1 and R2.

The EV kit can also be used to evaluate the MAX8518, which features a POR output that goes high impedance 150ms (typ) after the output has risen above 90% of its final value. Both the POK and POR features require an external pullup resistor to IN. See the Detailed Description of Hardware section in the full data sheet for more details. To evaluate the MAX8516, remove R4 and install a MAX8516 IC.

Although the EV kit is optimized for 1A output current, the part is capable of supporting up to 1.6A output current (limited by power dissipation and dropout).

Applications

  • Automated Test Equipment (ATE)
  • Networking
  • Notebooks
  • Optical Modules
  • PDAs
  • Post Regulators
  • Servers
  • Storage
  • Wireless Base Stations

MAX8517EVKIT
Evaluation Kit for the MAX8517

Latest Discussions

No discussions on MAX8516 yet. Have something to say?

Start a Discussion on EngineerZone®

Recently Viewed