MAX843

PRODUCTION

Low-Noise, Regulated, -2V GaAsFET Bias

Operates with Small Capacitors, as Low as 0.22 µF

Viewing:

Overview

  • Fixed -2V or Adjustable -0.5V to -9.4V Output at 4mA (MAX840)
  • 2.5V to 10V Input Voltage Range
  • Operate with Small Capacitors (as low as 0.22µF)
  • 1mVp-p Output Voltage Ripple
  • Charge-Pump Switching Frequency:
    • 100kHz in Normal Operation
    • 20kHz in Shutdown Mode (MAX844)
  • 1µA Max Logic-Level Shutdown Over Temp. (MAX840/MAX843)
  • Small 8-Pin SO Package

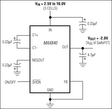
The MAX840/MAX843/MAX844 low-noise, inverting charge-pump power supplies are ideal for biasing GaAsFETs in cellular telephone transmitter amplifiers. They operate with inputs down to 2.5V.

The MAX840 offers both a -2V preset output and a -0.5V to -9.4V adjustable output. The MAX843/MAX844 use an external positive control voltage to set the negative output voltage. Input voltage range for all the devices is 2.5V to 10V, and output current is 4mA with VIN > 2.7V. These circuits can operate with small capacitors, as low as 0.22µF.

An internal linear regulator reduces the MAX840's output voltage ripple to 1mVp-p. With a well-filtered control voltage (VCTRL), the MAX843/MAX844 also achieve less than 1mVp-p typical output ripple. Supply current is 750µA, and reduces to less than 1µA in shutdown (MAX840/MAX843). The MAX844's unregulated output is active in shutdown, with the charge pump switching at 20kHz. It provides a low-power LCD supply.

Applications

  • Cell Phones
  • Continuously Adjustable GaAsFET Bias
  • GaAsFET Power Amplifier Modules
  • LCD-Bias Contrast Control
  • Personal Communicators, PDAs
  • Regulated Negative Power Supplies
  • Wireless Data Loggers

MAX843
Low-Noise, Regulated, -2V GaAsFET Bias
MAX840, MAX843, MAX844: Typical Operating Circuit
Add to myAnalog

Add product to the Products section of myAnalog (to receive notifications), to an existing project or to a new project.

Create New Project
Ask a Question

Documentation

Learn More
Add to myAnalog

Add media to the Resources section of myAnalog, to an existing project or to a new project.

Create New Project

Software Resources

Can't find the software or driver you need?

Request a Driver/Software

Evaluation Kits

MAX840EVKIT

Evaluation Kit for the MAX840, MAX843, MAX844

Features and Benefits

  • 1mVp-p Output Voltage Ripple
  • 2.5V to 10V Input Range
  • Uses 0.22µF Capacitors
  • -2V Regulated Output (or Adjustable)
  • 4mA Output Current
  • Surface-Mount Technology

Product Details

The MAX840/MAX843/MAX844 ICs are inverting, charge-pump DC-DC converters with low-noise, regulated outputs. Their low output ripple voltage makes these devices ideal for biasing the GaAsFETs commonly found in cellular telephone transmitters.

The MAX840 evaluation kit (EV kit) is a fully assembled and tested surface-mount board. The board is shipped with a MAX840 mounted, but it can be replaced by the MAX843 or MAX844. Provisions are made for mounting two additional resistors, which are required for output voltages other than -2V. A special scope-probe socket is also mounted on the board, so output noise can be observed on an oscilloscope.

Applications

  • Cell Phones
  • Continuously Adjustable GaAsFET Bias
  • GaAsFET Power Amplifier Modules
  • LCD-Bias Contrast Control
  • Personal Communicators, PDAs
  • Regulated Negative Power Supplies
  • Wireless Data Loggers

MAX844EVKIT

Evaluation Kit for the MAX840, MAX843, MAX844

Features and Benefits

  • 1mVp-p Output Voltage Ripple
  • 2.5V to 10V Input Range
  • Uses 0.22µF Capacitors
  • -2V Regulated Output (or Adjustable)
  • 4mA Output Current
  • Surface-Mount Technology

Product Details

The MAX840/MAX843/MAX844 ICs are inverting, charge-pump DC-DC converters with low-noise, regulated outputs. Their low output ripple voltage makes these devices ideal for biasing the GaAsFETs commonly found in cellular telephone transmitters.

The MAX840 evaluation kit (EV kit) is a fully assembled and tested surface-mount board. The board is shipped with a MAX840 mounted, but it can be replaced by the MAX843 or MAX844. Provisions are made for mounting two additional resistors, which are required for output voltages other than -2V. A special scope-probe socket is also mounted on the board, so output noise can be observed on an oscilloscope.

Applications

  • Cell Phones
  • Continuously Adjustable GaAsFET Bias
  • GaAsFET Power Amplifier Modules
  • LCD-Bias Contrast Control
  • Personal Communicators, PDAs
  • Regulated Negative Power Supplies
  • Wireless Data Loggers

MAX843EVKIT

Evaluation Kit for the MAX840, MAX843, MAX844

Features and Benefits

  • 1mVp-p Output Voltage Ripple
  • 2.5V to 10V Input Range
  • Uses 0.22µF Capacitors
  • -2V Regulated Output (or Adjustable)
  • 4mA Output Current
  • Surface-Mount Technology

Product Details

The MAX840/MAX843/MAX844 ICs are inverting, charge-pump DC-DC converters with low-noise, regulated outputs. Their low output ripple voltage makes these devices ideal for biasing the GaAsFETs commonly found in cellular telephone transmitters.

The MAX840 evaluation kit (EV kit) is a fully assembled and tested surface-mount board. The board is shipped with a MAX840 mounted, but it can be replaced by the MAX843 or MAX844. Provisions are made for mounting two additional resistors, which are required for output voltages other than -2V. A special scope-probe socket is also mounted on the board, so output noise can be observed on an oscilloscope.

Applications

  • Cell Phones
  • Continuously Adjustable GaAsFET Bias
  • GaAsFET Power Amplifier Modules
  • LCD-Bias Contrast Control
  • Personal Communicators, PDAs
  • Regulated Negative Power Supplies
  • Wireless Data Loggers

MAX840EVKIT
Evaluation Kit for the MAX840, MAX843, MAX844
MAX844EVKIT
Evaluation Kit for the MAX840, MAX843, MAX844
MAX843EVKIT
Evaluation Kit for the MAX840, MAX843, MAX844

Latest Discussions

No discussions on MAX843 yet. Have something to say?

Start a Discussion on EngineerZone®

Recently Viewed