MAX77658

RECOMMENDED FOR NEW DESIGNS

Ultra-Low Power PMIC Featuring Single-Inductor, 3-Output Buck-Boost, 2-LDOs, Power-Path Charger, and Fuel Gauge for Small Li+

Simplify and Shrink Your Power Solution by a Factor of Two with Integrated SIMO and EZ Fuel Gauge

Viewing:

Overview

  • Highly Integrated
    • 3x Output, Single-Inductor Multiple-Output (SIMO) Buck-Boost Regulator
      • Supports Wide Output Voltage Range from 0.5V to 5.5V for all SIMO Channels
      • Delivers up to 750mA Total Load Current
      • SBB2 can be Configured to 1.5A Peak Inductor Current Limit to Support a Heavily Loaded Rail
    • 2x 150mA LDO/LSW
    • Smart Power Selector Li+/Li-Poly Charger
    • 3x GPIO Resources
    • Analog MUX Output for Power Monitoring
    • Lowest Power Mode < 700nA IQ
    • Watchdog Timer
  • Low Power
    • 1μA Shutdown Current
    • 11.2μA Operating Current (3 SIMO Channels + 2 LDOs + Fuel Gauge)
  • Small Size
    • 9.55mm2 Wafer-Level Package (WLP)
    • 36-Bump, 0.5mm Pitch, 6x6 Array
  • Charger Optimized for Small Li-Ion Battery Size
    • Programmable Fast-Charge Current from 7.5mA to 300mA
    • Programmable Battery Regulation Voltage from 3.6V to 4.6V
    • Programmable Termination Current from 0.375mA to 45mA
    • JEITA Battery Temperature Monitor Adjusts Charge Current and Battery Regulation Voltage for SafeCharging
  • Fuel Gauge ModelGauge m5 EZ
    • No Calibration Required for EZ Performance
    • Robust Performance Against Battery Variation
    • Die-Temperature or External Thermistor Measurement Capability
    • Integrated Internal Current Sensing Using Internal Sense Resistor
    • Compensates for Age, Current, and Temperature
    • Does Not Require Empty, Full, or Idle States
  • Flexible and Configurable
    • I2C-Compatible Interface and GPIO

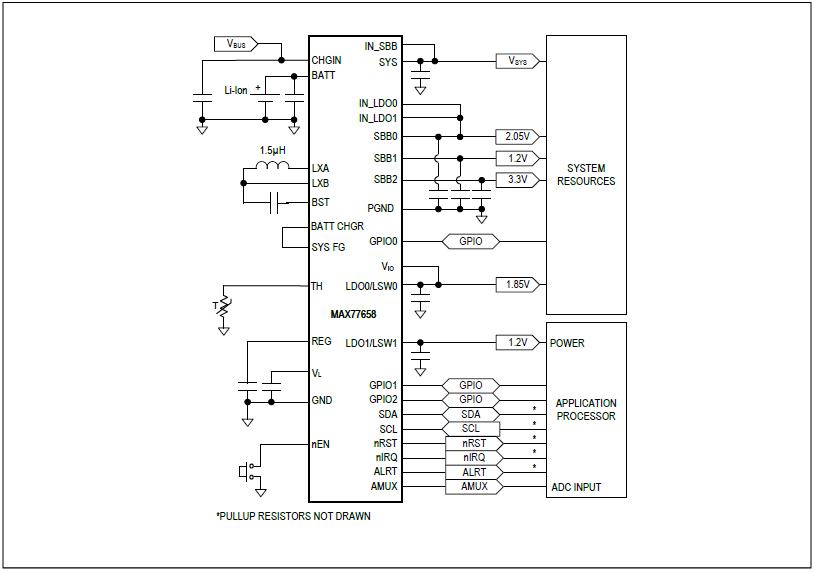
The MAX77658 provides highly-integrated battery charging and power supply solutions for low-power applications where size and efficiency are critical. The IC features a SIMO buck-boost regulator that provides three highly-efficient and independently programmable power rails from a single inductor to minimize total solution size. Two 150mA LDOs provide ripple rejection for audio and other noise-sensitive applications. The LDOs can also be configured as load switches to manage power consumption by disconnecting external blocks when not required. A highly-configurable linear charger supports a wide range of Li+ battery capacities and includes battery temperature monitoring for additional safety (JEITA). The fuel-gauge implements the Maxim ModelGauge™ m5 EZ algorithm with ultra-low power. The IC provides the best performance for batteries with 10mAhr to 1Ahr capacity.

This device includes three GPIOs and an analog multiplexer that selects between several internal voltages and current signals to an external node for monitoring with an external ADC. A bidirectional I2C serial interface allows for configuring and checking the status of the devices. An internal on/off controller provides a controlled startup sequence for the regulators and provides supervisory functionality while they are on. Numerous factory programmable options allow the device to be tailored for many applications, enabling faster time to market.

Applications

  • Bluetooth Headphones, Hearables
  • Wireless Speakers
  • Wearables
  • Safety and Security Monitors
  • Sensor Nodes
  • Internet of Things (IoT)

MAX77658
Ultra-Low Power PMIC Featuring Single-Inductor, 3-Output Buck-Boost, 2-LDOs, Power-Path Charger, and Fuel Gauge for Small Li+
MAX77658 Block Diagram
Add to myAnalog

Add product to the Products section of myAnalog (to receive notifications), to an existing project or to a new project.

Create New Project
Ask a Question

Documentation

Learn More
Add to myAnalog

Add media to the Resources section of myAnalog, to an existing project or to a new project.

Create New Project

Software Resources

Can't find the software or driver you need?

Request a Driver/Software

Tools & Simulations


Evaluation Kits

eval board
MAX77658EVKIT

Evaluation Kit for the MAX77658

Features and Benefits

  • Easy to Use
  • GUI Drives I2C Interface
  • GPIO LEDs
  • Assembled and Fully Tested
  • On-Board Electronic Loads
    • Steady-State, Transient, and Random Modes
  • Evaluates Push-Button, Slide-Switch, and Logic Mode On-Key Options

Product Details

The MAX77658 evaluation kit (EV kit) allows for easy experimentation with various MAX77658 features, including a linear charger, fuel gauge, SIMO buck-boost regulator, linear regulators, on/off controller, and I2C interface.

Windows®-based software provides a user-friendly graphical interface as well as a detailed register-based interface to exercise the features of the MAX77658.

MAX77658EVKIT
Evaluation Kit for the MAX77658
MAX77658EVKIT: Board Photo

Latest Discussions

Recently Viewed