MAX5404
PRODUCTIONDual, 256-Tap, Low-Drift, Digital Potentiometers in 10-µMAX
Industry's Smallest Dual Digital Potentiometer
- Part Models
- 2
- 1ku List Price
- Starting From $2.89
Overview
- 10-Pin µMAX Small Footprint Package
- 256-Tap Positions
- Ultra Low 0.1µA Supply Current
- +2.7V to +5.5V Single-Supply Operation
- Low End-To-End Temperature Coefficient: 35ppm/°C
- Low Ratiometric Temperature Coefficient: 5ppm/°C
- Power-On Reset: Wiper Goes to Midscale (Position 128)
- Glitchless Switching Between Resistor Taps
- 3-Wire SPI-Interface Compatible
- 10kΩ/50kΩ/100kΩ Resistor Values
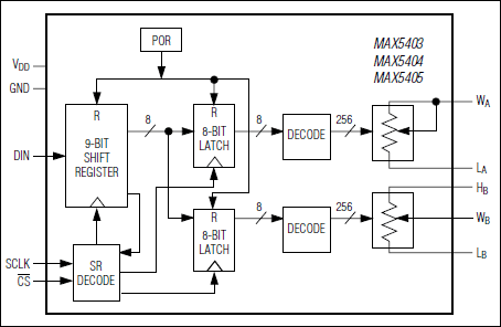
The MAX5403/MAX5404/MAX5405 is a family of dual linear taper digital potentiometers. Each device has one 3-terminal potentiometer and one 2-terminal variable resistor (Figure 1). The MAX5403/MAX5404/MAX5405 operate from +2.7V to +5.5V single-supply voltages and use an ultra-low supply current of 0.1µA. These devices also provide glitchless switching between resistors taps as well as a convenient power-on reset (POR) that sets the wiper to the midscale position at power-up. The potentiometer consists of a fixed resistor with a wiper contact that is digitally controlled through a 3-wire serial interface and has 256-tap points. It performs the same function as a discrete potentiometer or variable resistor.
These parts are ideal for applications requiring digitally controlled resistors. Three resistance values are available: 10kΩ (MAX5403), 50kΩ (MAX5404), and 100kΩ (MAX5405). A nominal resistor-temperature coefficient of 35ppm/°C end-to-end and 5ppm/°C ratiometric make the MAX5403/MAX5404/MAX5405 ideal for applications requiring low temperature-coefficient variable resistors, such as adjustable-gain circuit configurations.
The MAX5403/MAX5404/MAX5405 are available in a 10-pin µMAX® package. Each device is guaranteed over the extended industrial temperature range (-40°C to +85°C).
Applications
- Adjustable Voltage Reference
- Impedance Matching
- LCD Screen Adjustment
- Low-Drift Programmable Gain Amplifier (PGA)
- Mechanical Potentiometer Replacement
- Programmable Filters, Delays, Time Constant
- Volume Control
Documentation
Data Sheet 1
Reliability Data 1
Technical Articles 1
ADI has always placed the highest emphasis on delivering products that meet the maximum levels of quality and reliability. We achieve this by incorporating quality and reliability checks in every scope of product and process design, and in the manufacturing process as well. "Zero defects" for shipped products is always our goal. View our quality and reliability program and certifications for more information.
| Part Model | Pin/Package Drawing | Documentation | CAD Symbols, Footprints, and 3D Models | 
|---|---|---|---|
| MAX5404EUB+ | 10-MINI_SO-N/A | ||
| MAX5404EUB+T | 10-MINI_SO-N/A | 
This is the most up-to-date revision of the Data Sheet.
Hardware Ecosystem
| Parts | Product Life Cycle | Description | 
|---|---|---|
| Digital Potentiometers (DigiPOTs) 3 | ||
| MAX5413 | PRODUCTION | Dual, 256-Tap, Low-Drift, Digital Potentiometers in 14-Pin TSSOP | 
| MAX5414 | PRODUCTION | Dual, 256-Tap, Low-Drift, Digital Potentiometers in 14-Pin TSSOP | 
| MAX5415 | PRODUCTION | Dual, 256-Tap, Low-Drift, Digital Potentiometers in 14-Pin TSSOP | 
Latest Discussions
No discussions on MAX5404 yet. Have something to say?
Start a Discussion on EngineerZone®