MAX5091

PRODUCTION

28V, 100mA, Low-Quiescent-Current LDO with Reset and Power-Fail Input/Output

100mA, 45µA IQ, LDO Regulator in High-Power Thermally Enhanced 8-Pin SO or TDFN Package

Viewing:

Overview

  • +5V to +28V Wide Operating Input Voltage Range
  • Withstands 40V Input Voltage Transients
  • Guaranteed 100mA Output Current
  • 45µA Typical Quiescent Current at 100µA Output Current
  • Preset +5V (MAX5091A) or +3.3V (MAX5091B) Output Voltage
  • Stable with Only 10µF Output Capacitance
  • RESET Output with Adjustable Timeout Period
  • Uncommitted Comparator for Voltage Monitoring/Power-Fail Indication
  • Output Overload and Short-Circuit Protection
  • Thermal Shutdown
  • Available in 8-Pin TDFN (1.95W at TA = +70°C) and 8-Pin SO (1.5W at TA = +70°C)
  • Operates Over -40°C to +125°C Automotive Temperature Range

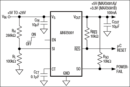
The MAX5091 high-voltage linear regulator is designed to operate from a +5V to +28V input voltage, and withstands up to 40V transients. The device consumes only 45µA of quiescent current at 100µA output current. The MAX5091 delivers up to 100mA of output current with low 50mV maximum dropout voltage. The MAX5091 provides an active-low open-drain microprocessor RESET output. The reset timeout period is programmable and can be set with an external capacitor. The MAX5091 includes an uncommitted comparator for input voltage monitoring/power-fail indication. The device is available with a fixed +5V (MAX5091A) or +3.3V (MAX5091B) output. The MAX5091 is short-circuit protected and includes thermal shutdown.

The MAX5091 operates over the -40°C to +125°C automotive temperature range and is available in 8-pin, thermally enhanced TDFN and SO-EP packages.

Applications

  • Home Security/Safety
  • Industrial
  • Telecom/Networking

MAX5091
28V, 100mA, Low-Quiescent-Current LDO with Reset and Power-Fail Input/Output
MAX5091: Typical Application Circuit
Add to myAnalog

Add product to the Products section of myAnalog (to receive notifications), to an existing project or to a new project.

Create New Project
Ask a Question

Documentation

Learn More
Add to myAnalog

Add media to the Resources section of myAnalog, to an existing project or to a new project.

Create New Project

Software Resources

Can't find the software or driver you need?

Request a Driver/Software

Latest Discussions

No discussions on MAX5091 yet. Have something to say?

Start a Discussion on EngineerZone®

Recently Viewed