MAX5080

PRODUCTION

1A, 40V, MAXPower Step-Down DC-DC Converters

Viewing:

Overview

  • 4.5V to 40V (MAX5080) or 7.5V to 40V (MAX5081) Input Voltage Range
  • 1A Output Current
  • VOUT Range From 1.23V to 32V
  • Internal High-Side Switch
  • Fixed 250kHz Internal Oscillator
  • Automatic Switchover to Pulse-Skip Mode at Light Loads
  • External Frequency Synchronization
  • Thermal Shutdown and Short-Circuit Protection
  • Operates Over the -40°C to +125°C Temperature Range
  • Space-Saving (5mm x 5mm) High-Power 16-Pin TQFN Package

The MAX5080/MAX5081 are 250kHz PWM step-down DC-DC converters with an on-chip, 0.3Ω high-side switch. The input voltage range is 4.5V to 40V for the MAX5080 and 7.5V to 40V for the MAX5081. The output is adjustable from 1.23V to 32V and can deliver up to 1A of load current.

Both devices utilize a voltage-mode control scheme for good noise immunity in the high-voltage switching environment and offer external compensation allowing for maximum flexibility with a wide selection of inductor values and capacitor types. The switching frequency is internally fixed at 250kHz and can be synchronized to an external clock signal through the SYNC input. Light load efficiency is improved by automatically switching to a pulse-skip mode.

All devices include programmable undervoltage lockout and soft-start. Protection features include cycle-by-cycle current limit, hiccup-mode output short-circuit protection, and thermal shutdown. Both devices are available in a space-saving, high-power (2.7W), 16-pin TQFN package and are rated for operation over the -40°C to +125°C temperature range.

Applications

  • Automotive
  • Distributed Power
  • FireWire® Power Supplies
  • Industrial

MAX5080
1A, 40V, MAXPower Step-Down DC-DC Converters
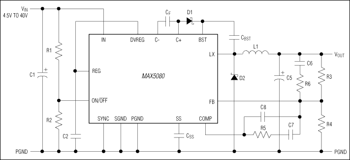
MAX5080, MAX5081: Typical Operating Circuit
Add to myAnalog

Add product to the Products section of myAnalog (to receive notifications), to an existing project or to a new project.

Create New Project
Ask a Question

Documentation

Learn More
Add to myAnalog

Add media to the Resources section of myAnalog, to an existing project or to a new project.

Create New Project

Software Resources

Can't find the software or driver you need?

Request a Driver/Software

Hardware Ecosystem

Parts Product Life Cycle Description
Switching Regulators & Controllers 2
MAX5082 PRODUCTION 1.5A, 40V, MAXPower Step-Down DC-DC Converters
MAX5083 PRODUCTION 1.5A, 40V, MAXPower Step-Down DC-DC Converters
Modal heading
Add to myAnalog

Add product to the Products section of myAnalog (to receive notifications), to an existing project or to a new project.

Create New Project

Evaluation Kits

MAX5080EVKIT

Evaluation Kit for the MAX5080, MAX5081, MAX5082, MAX5083

Features and Benefits

  • 4.5V to 40V Input Voltage Range
  • 3.3V, 1A, 250kHz Step-Down Converter
  • Internal High-Side Switch
  • High Efficiency Up to 90%
  • Automatic PWM/PFM Mode
  • Power-On/Off Control Logic
  • Overcurrent and Thermal Protection
  • Automotive Operating Temperature Range
  • Tiny 5mm x 5mm, 16-Pin TQFN Package
  • Fully Assembled and Tested
  • Product Details

    The MAX5080 evaluation kit (EV kit) is a fully assembled and tested circuit board that evaluates the MAX5080 PWM/PFM step-down converter IC with an integrated high-side switch. The MAX5080 EV kit operates over a wide 4.5V to 40V input voltage range and provides up to 1A at the 3.3V output.

    The MAX5080 internal switching frequency is set to 250kHz. The MAX5080 normally operates as a PWM converter and automatically switches to PFM mode at light loads to improve efficiency. The MAX5080 features a SYNC input to provide external frequency synchronization for noise-sensitive applications. The EV kit features PC board pads to evaluate the SYNC and ON/OFF-bar features of the MAX5080. The MAX5080 can operate over the automotive -40°C to +125°C temperature range. The MAX5080 step-down converter is suitable for FireWire®, automotive, and point-of-load applications.

    Applications

    • Automotive
    • Distributed Power
    • FireWire® Power Supplies
    • Industrial

    MAX5080EVKIT
    Evaluation Kit for the MAX5080, MAX5081, MAX5082, MAX5083

    Latest Discussions

    No discussions on MAX5080 yet. Have something to say?

    Start a Discussion on EngineerZone®

    Recently Viewed