MAX5014

NOT RECOMMENDED FOR NEW DESIGNS

Current-Mode PWM Controllers with Integrated Startup Circuit for Isolated Power Supplies

Viewing:

Overview

  • Wide Input Range: (18V to 110V) or (13V to 36V)
  • Current-Mode Control
  • Leading-Edge Blanking
  • Internally Trimmed 275kHz ±10% Oscillator
  • Low External Component Count
  • Soft-Start
  • High-Voltage Startup Circuit
  • Pulse-by-Pulse Current Limiting
  • Thermal Shutdown
  • SO-8 Package

The MAX5014/MAX5015 integrate all the building blocks necessary for implementing DC-DC fixed-frequency isolated power supplies. These devices are current-mode controllers with an integrated high-voltage startup circuit suitable for isolated telecom/industrial voltage range power supplies. Current-mode control with leading-edge blanking simplifies control-loop design and internal ramp compensation circuitry stabilizes the current loop when operating at duty cycles above 50% (MAX5014). The MAX5014 allows 85% operating duty cycle and could be used to implement flyback converters, whereas the MAX5015 limits the operating duty cycle to less than 50% and can be used in single-ended forward converters. A high-voltage startup circuit allows these devices to draw power directly from the 18V to 110V input supply during startup. The switching frequency is internally trimmed to 275kHz ±10%, thus reducing magnetics and filter component costs.

The MAX5014/MAX5015 are available in 8-pin SO packages. An evaluation kit (MAX5015EVKIT) is also available.

Warning: The MAX5014/MAX5015 are designed to operate with high voltages. Exercise caution.

Applications

  • Industrial Power Supplies
  • Isolated Power Supplies
  • Networking Power Supplies
  • Telecom Power Supplies

MAX5014
Current-Mode PWM Controllers with Integrated Startup Circuit for Isolated Power Supplies
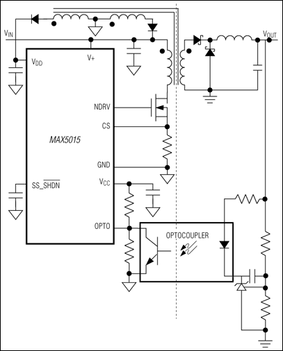
MAX5014, MAX5015: Typical Operating Circuit
Add to myAnalog

Add product to the Products section of myAnalog (to receive notifications), to an existing project or to a new project.

Create New Project
Ask a Question

Documentation

Learn More
Add to myAnalog

Add media to the Resources section of myAnalog, to an existing project or to a new project.

Create New Project

Software Resources

Can't find the software or driver you need?

Request a Driver/Software

Latest Discussions

No discussions on MAX5014 yet. Have something to say?

Start a Discussion on EngineerZone®

Recently Viewed