MAX4992

PRODUCTION

Low RON, Dual-SPDT/Single-DPDT Analog Switches with Slow Turn-On Time

Reduces Clicks and Pops Without Requiring Additional Components

Viewing:

Overview

  • Slow Turn-On for Click-and-Pop Reduction Without Additional Parts
  • Low 0.3Ω On-Resistance
  • Low RON Flatness (1mΩ)
  • Low THD+N: 0.004%
  • +1.8V to +5.5V Single-Supply Operation
  • 1.2µA (typ) Supply Current
  • Space-Saving Packages
    • 10-Pin UTQFN (1.4mm x 1.8mm x 0.55mm)

The MAX4991–MAX4994 low on-resistance analog switches operate from a single +1.8V to +5.5V supply. The MAX4991/MAX4993 feature a slow turn-on time to reduce clicks and pops due to coupling capacitors and audio amplifiers with a DC output bias. This feature provides click-and-pop reduction without adding additional parts for existing architectures.

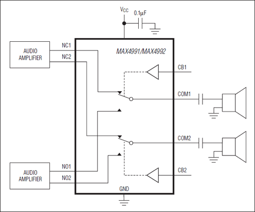
The MAX4991/MAX4992 are dual single-pole/double-throw (SPDT) switches, while the MAX4993/MAX4994 are double-pole/double-throw (DPDT) switches. The MAX4993/MAX4994 feature an active-low enable input (active-low EN) that sets all the channels to high impedance and reduces supply current when driven high. These devices have 0.3Ω on-resistance and 0.004% THD+N to route high fidelity audio signals.

The MAX4991–MAX4994 are available in space-saving 10-pin UTQFN (1.4mm x 1.8mm) package, and are specified for operation over the -40°C to +85°C extended temperature range.

Applications

  • Audio Signal Routing
  • Cellular Phones
  • Portable MP3 Players
  • Speaker Headset Source Switching

MAX4992
Low RON, Dual-SPDT/Single-DPDT Analog Switches with Slow Turn-On Time
MAX4991, MAX4992, MAX4993, MAX4994: Typical Application Circuit
Add to myAnalog

Add product to the Products section of myAnalog (to receive notifications), to an existing project or to a new project.

Create New Project
Ask a Question

Documentation

Learn More
Add to myAnalog

Add media to the Resources section of myAnalog, to an existing project or to a new project.

Create New Project

Software Resources

Can't find the software or driver you need?

Request a Driver/Software

Evaluation Kits

MAX4993EVKIT

Evaluation Kit for the MAX4993

Features and Benefits

  • Demonstrates Slow Turn-On for Built-In Click-and-Pop Reduction
  • Low 0.3Ω On-Resistance (RON)
  • 0.004% THD+N in Audio Applications
  • 1.8V to 5.5V DC Supply Operation
  • Demonstrates USB Power Operation
  • Lead(Pb)-Free and RoHS Compliant
  • Fully Assembled and Tested

Product Details

The MAX4993 evaluation kit (EV kit) demonstrates the MAX4993 double-pole/double-throw (DPDT) analog switch featuring low on-resistance (0.3Ω RON) and slow turn-on time for click-and-pop reduction in portable audio applications. The IC features a space-saving package, low THD+N (0.004%), and low supply current (1.2µA at 3V). The EV kit can operate from a 1.8V to 5.5V DC power supply and comes configured to operate from USB power.

Applications

  • Audio Signal Routing
  • Cellular Phones
  • Portable MP3 Players
  • Speaker Headset Source Switching

MAX4993EVKIT
Evaluation Kit for the MAX4993

Latest Discussions

No discussions on MAX4992 yet. Have something to say?

Start a Discussion on EngineerZone®

Recently Viewed