MAX4910
PRODUCTIONQuad-SPDT Clickless Audio Switches with Negative Signal Handling
- Part Models
- 2
- 1ku List Price
- Starting From $3.36
Overview
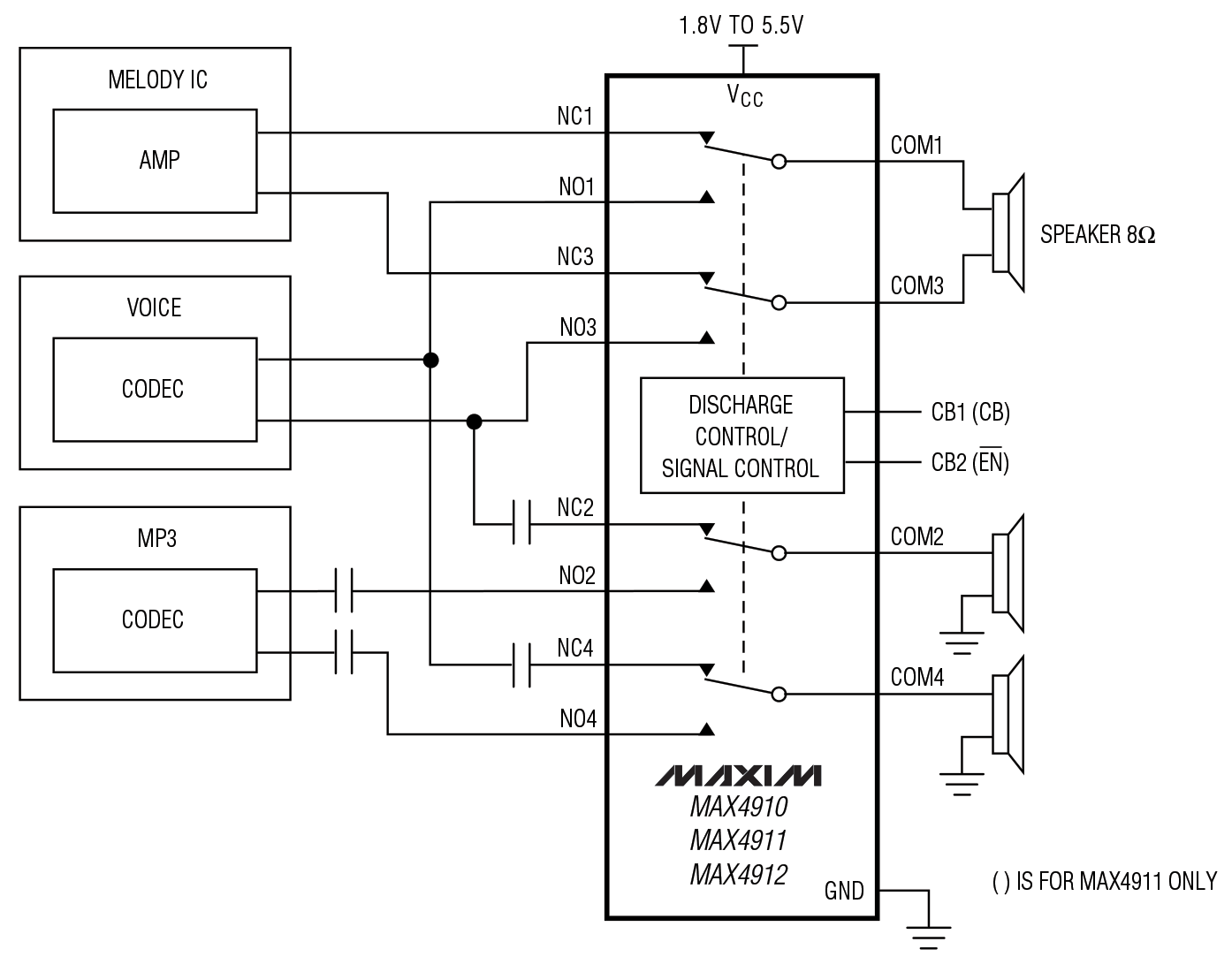
The MAX4910/MAX4911/MAX4912 quad, singlepole/double-throw (SPDT), clickless audio switches feature negative signal capability that allows signals as low as VCC -5.5V to pass through without distortion. These analog switches have a low on-resistance, low supply current, and operate from a single +1.8V to +5.5V supply.
The MAX4910/MAX4911/MAX4912 have internal shunt resistors that automatically discharge the capacitance at the normally open (NO) and normally closed (NC) terminals when they are not connected. The MAX4910/MAX4911 have shunt resistors on all NO and NC terminals and the MAX4912 has shunt resistors on all NO, NC1, and NC3 terminals. These shunt resistors reduce click-and-pop sounds that occur when switching audio signals between precharged points. A break-before-make feature further reduces popping.
The MAX4910/MAX4912 control the switches in pairs with two control bits CB1 and CB2. The MAX4911 has one control bit to switch all four switches and an enable pin active-low EN to put the switches in a high-impedance mode. The MAX4912 has two terminals without shunt resistors for switching applications that do not require pre-discharge switching.
The MAX4910/MAX4911/MAX4912 are available in a tiny 16-pin TQFN-EP (3mm x 3mm) package and operate over the -40°C to +85°C extended temperature range.
Applications
- Cell Phones
- MP3 Players
- Notebook Computers
- PDAs and Handheld Devices
Documentation
Data Sheet 1
Reliability Data 1
ADI has always placed the highest emphasis on delivering products that meet the maximum levels of quality and reliability. We achieve this by incorporating quality and reliability checks in every scope of product and process design, and in the manufacturing process as well. "Zero defects" for shipped products is always our goal. View our quality and reliability program and certifications for more information.
| Part Model | Pin/Package Drawing | Documentation | CAD Symbols, Footprints, and 3D Models |
|---|---|---|---|
| MAX4910ETE+ | Thin Quad Flatpack, No Leads | ||
| MAX4910ETE+T | Thin Quad Flatpack, No Leads |
| Part Models | Product Lifecycle | PCN |
|---|---|---|
|
Aug 2, 2025 - 2505 PIN/ERRATA |
||
| MAX4910ETE+ | PRODUCTION | |
|
Mar 9, 2023 - 2276A WAFER FAB |
||
| MAX4910ETE+ | PRODUCTION | |
| MAX4910ETE+T | PRODUCTION | |
|
Apr 9, 2018 - 1682 ASSEMBLY |
||
| MAX4910ETE+ | PRODUCTION | |
| MAX4910ETE+T | PRODUCTION | |
|
Jun 20, 2016 - 1612 ASSEMBLY |
||
| MAX4910ETE+ | PRODUCTION | |
| MAX4910ETE+T | PRODUCTION | |
This is the most up-to-date revision of the Data Sheet.
Software Resources
Can't find the software or driver you need?
Request a Driver/SoftwareLatest Discussions
No discussions on MAX4910 yet. Have something to say?
Start a Discussion on EngineerZone®