MAX3643

NOT RECOMMENDED FOR NEW DESIGNS

155Mbps to 2.5Gbps Burst-Mode Laser Driver

2ns Burst On/Off-Time for Any PON ONT Applications

Viewing:

Overview

  • 10mA to 85mA Modulation Current
  • 1mA to 70mA Bias Current
  • Monitor Diode Sample and Hold
  • 45ps Output Transition Time
  • 2ns Turn-On/Off Time
  • Reference Voltage Generator
  • LVPECL High-Speed Inputs (Data, Burst Enable)

The MAX3643 burst-mode laser driver provides bias and modulation current drive for PON burst-mode ONT applications. It is specifically designed for use with a low-cost external controller for the APC (and if desired, AMC) loop. A high-speed differential burst-enable input enables the driver to switch the laser from a dark (output off) condition to full on condition in less than 2ns. When BEN is inactive, typical modulation and bias currents are 5µA each.

Laser modulation current can be set from 10mA to 85mA and bias current can be set from 1mA to 70mA using the MODSET and BIASSET inputs. A sample-and-hold circuit is provided to capture the monitor diode output during short PON bursts, if needed, and the BEN high-speed signal is mirrored on an LVCMOS output to be used by the controller operating the APC/AMC loop.

The MAX3643 burst-mode laser driver is packaged in a 4mm x 4mm, 24-pin thin QFN package. It operates from -40°C to +85°C.

Applications

  • 1.25Gbps IEEE EPON ONT Modules
  • A/B/G/XGPON ONT Modules Up to 2.5Gbps

MAX3643
155Mbps to 2.5Gbps Burst-Mode Laser Driver
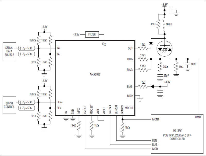
MAX3643: Typical Application Circuit
Add to myAnalog

Add product to the Products section of myAnalog (to receive notifications), to an existing project or to a new project.

Create New Project
Ask a Question

Documentation

Learn More
Add to myAnalog

Add media to the Resources section of myAnalog, to an existing project or to a new project.

Create New Project

Hardware Ecosystem

Parts Product Life Cycle Description
Interface Transceivers & Isolators 1
MAX3656 NOT RECOMMENDED FOR NEW DESIGNS 155Mbps to 2.5Gbps Burst-Mode Laser Driver
Modal heading
Add to myAnalog

Add product to the Products section of myAnalog (to receive notifications), to an existing project or to a new project.

Create New Project

Evaluation Kits

MAX3643EVKIT

Evaluation Kit for the MAX3643

Features and Benefits

  • Fully Assembled and Tested
  • Adjustable Laser Bias Current
  • Adjustable Laser Modulation Current
  • Single +3.3V Power-Supply Operation

Product Details

The MAX3643 evaluation kit (EV kit) is an assembled demonstration board that provides optical evaluation of the MAX3643 155Mbps to 2.5Gbps burst-mode laser driver. The evaluation board allows connection with coaxial laser packages as well as BIDI packages.

Applications

  • 1.25Gbps IEEE EPON ONT Modules
  • 155/622/1244Mbps A/B/GPON ONT Modules

MAX3643EVKIT
Evaluation Kit for the MAX3643

Latest Discussions

No discussions on MAX3643 yet. Have something to say?

Start a Discussion on EngineerZone®

Recently Viewed