MAX31760

PRODUCTION

Precision Fan-Speed Controller with Nonvolatile Lookup Table

Customizable Lookup Table-Based Fan Controller Enables Smooth Control of Fan Speed to Reduce Acoustic Noise

Viewing:

Overview

  • Operating Settings Stored in Nonvolatile Memory for Automatic Operation at Power-On
  • 48-Step Nonvolatile LUT Maps Temperature to PWM Duty Cycle
  • Smooth PWM Duty-Cycle Transitions Minimize Audibility of Fan Noise
  • Two Tachometer Inputs for Measuring the RPM of Two Fans Independently
  • Active-Low FF/FS Pin Multiplexes Fan-Failure Output with Full-Speed Fan-Drive Input
  • Accurately Senses Remote and Local Temperature
  • Programmable Thermal Diode Ideality Factor Minimizes Ideality Factor Mismatch
  • Automatic Series Resistance Cancellation
  • Dedicated Active-Low ALERT Pin for Temperature Faults
  • Active-Low SHDN Pin Available for System Overtemperature Shutdown
  • 3.0V to 3.6V Operating Voltage Range
  • -40°C to +125°C Operating Temperature Range

The MAX31760 integrates temperature sensing along with precision PWM fan control. It accurately measures its local die temperature and the remote temperature of a discrete diode-connected transistor, such as a 2N3906, or a thermal diode commonly found on CPUs, graphics processor units (GPUs), and other ASICs. Multiple temperature thresholds, such as local high/overtemperature (OT) and remote high/overtemperature, can be set by an I2C-compatible interface.

Fan speed is controlled based on the temperature reading as an index to a 48-byte lookup table (LUT) containing user-programmed PWM values. The flexible LUT-based architecture enables the user to program a smooth nonlinear fan speed vs. temperature transfer function to minimize acoustic fan noise. Two tachometer inputs allow measuring the speeds of two fans independently. The active-low FF/FS pin multiplexes an open-drain fan-failure output with a full-speed fan-drive input. When the local or remote OT threshold is exceeded, the active-low SHDN pin is asserted low and can be used to shut down the system. A dedicated active-low ALERT pin reports that either a local or remote high-temperature threshold has been exceeded. Active-low ALERT can be programmed to work in either fault indicator mode or interrupt mode. These features make the device a compact and complete solution for a single-fan or two-fan cooling system. 

Applications

  • NAS/DAS
  • Networking Equipment
  • Servers
  • STB/DVR

MAX31760
Precision Fan-Speed Controller with Nonvolatile Lookup Table
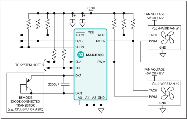
MAX31760: Typical Application Circuit
Add to myAnalog

Add product to the Products section of myAnalog (to receive notifications), to an existing project or to a new project.

Create New Project
Ask a Question

Documentation

Learn More
Add to myAnalog

Add media to the Resources section of myAnalog, to an existing project or to a new project.

Create New Project

Software Resources


Tools & Simulations


Evaluation Kits

MAX31760EVKIT

Evaluation Kit for the MAX31760

Features and Benefits

  • Controls and Monitors Up to Two Fans
  • 2-Wire, 3-Wire, and 4-Wire Fan Configurations
  • EV Kit Hardware is USB Powered (USB Cable Included)
  • USB HID Interface
  • Windows XP®-, and Windows® 7-Compatible Software
  • RoHS Compliant
  • Proven PCB Layout
  • Fully Assembled and Tested

Product Details

The MAX31760 evaluation kit (EV kit) provides the hardware and software graphical user interface (GUI) necessary to evaluate the MAX31760 precision fan-speed controller with nonvolatile lookup table.

The EV kit comes with a MAX31760AEE+ installed, as well as mounting holes and headers for 4-wire, 3-wire, and 2-wire fans. The kit also includes a USB-to-I2C interface for easy communication with a PC. 

Applications

  • NAS/DAS
  • Networking Equipment
  • Servers
  • STB/DVR

MAX31760EVKIT
Evaluation Kit for the MAX31760

Latest Discussions

Recently Viewed