MAX3059
PRODUCTION5V, 1Mbps, Low Supply Current CAN Transceivers
- Part Models
- 2
- 1ku List Price
- Starting From $1.31
Overview
- Four Operating Modes
- High-Speed Operation Up to 1Mbps
- Slope-Control Mode to Reduce EMI (40kbps to 500kbps)
- Low-Current Shutdown Mode
- Standby Mode (MAX3058 Only)
- Thermal Shutdown
- Current Limiting
- ESD Protection
- ±12kV Human Body Model
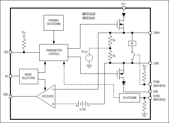
The MAX3058/MAX3059 interface between the controller area network (CAN) protocol controller and the physical wires of the bus lines in a CAN. They are primarily intended for printer and telecom backplane applications requiring data rates up to 1Mbps. These devices provide differential transmit capability to the bus and differential receive capability to the CAN controller.
The MAX3058 output common-mode range is from -7V to +12V. The MAX3059 output common-mode range is from 0V to VCC. The MAX3059 contains an internal switch termination resistor that makes it ideal for JetLink® applications.
The MAX3058 features four different modes of operation: high speed, slope control, standby, and shutdown. The MAX3059 features three different modes of operation: high speed, slope control, and shutdown. High-speed mode allows data rates up to 1Mbps. In slope-control mode, the slew rate may be optimized for data rates up to 500kbps, so the effects of EMI are reduced, and unshielded twisted or parallel cable can be used. In standby mode, the transmitters are shut off and the receivers are put into low-current mode. In shutdown mode, the transmitter and receiver are switched off.
The MAX3058/MAX3059 are available in an 8-pin SO package and are specified over the -40°C to +125°C temperature range.
Applications
- Consumer Applications
- Industrial Control Networks
- Printers JetLink
- Telecom Backplanes
Documentation
ADI has always placed the highest emphasis on delivering products that meet the maximum levels of quality and reliability. We achieve this by incorporating quality and reliability checks in every scope of product and process design, and in the manufacturing process as well. "Zero defects" for shipped products is always our goal. View our quality and reliability program and certifications for more information.
| Part Model | Pin/Package Drawing | Documentation | CAD Symbols, Footprints, and 3D Models |
|---|---|---|---|
| MAX3059ASA+ | Small-Outline IC, Narrow (0.15in) | ||
| MAX3059ASA+T | Small-Outline IC, Narrow (0.15in) |
| Part Models | Product Lifecycle | PCN |
|---|---|---|
|
May 22, 2018 - 1702N ASSEMBLY |
||
| MAX3059ASA+ | PRODUCTION | |
| MAX3059ASA+T | PRODUCTION | |
This is the most up-to-date revision of the Data Sheet.
Hardware Ecosystem
| Parts | Product Life Cycle | Description |
|---|---|---|
| Interface Transceivers 3 | ||
| MAX3053 | PRODUCTION | ±80V Fault-Protected, 2Mbps, Low Supply Current CAN Transceiver |
| MAX3050 | PRODUCTION | ±80V Fault-Protected, 2Mbps, Low Supply Current CAN Transceivers |
| MAX3057 | PRODUCTION | ±80V Fault-Protected, 2Mbps, Low Supply Current CAN Transceivers |