MAX1937

Obsolete

Two-Phase Desktop CPU Core Supply Controllers with Controlled VID Change

Viewing:

Overview

  • ±0.75% Output Voltage Accuracy
  • Instant Load-Transient Response
  • Up to 90% Efficiency Eliminates Heatsinks
  • Up to 60A Output Current
  • 8V to 24V Input Range
  • User-Programmable Voltage Positioning
  • Controlled VID Voltage Transition
  • 500kHz Effective Switching Frequency
  • MAX1937: AMD Hammer Compatible
  • MAX1938: Intel VRM 9.0/9.1 Compatible
  • MAX1939: AMD Athlon Mobile Compatible
  • Soft-Start
  • Power-Good (PWRGD) Output
  • Cycle-by-Cycle Current Limit
  • Output Overvoltage Protection (OVP)
  • RDS(ON) or RSENSE Current Sensing
  • Remote Voltage Sensing
  • 28-Pin QSOP Package

The MAX1937/MAX1938/MAX1939 comprise a family of synchronous, two-phase, step-down controllers capable of delivering load currents up to 60A. The controllers utilize Quick-PWM™ control architecture in conjunction with active load-current voltage positioning. Quick-PWM control provides instantaneous load-step response, while programmable voltage positioning allows the converter to utilize full transient regulation limits, reducing the output capacitance requirement. The two phases operate 180° out-of-phase with an effective 500kHz switching frequency, thus reducing input and output current ripple, as well as reducing input filter capacitor requirements.

The MAX1937/MAX1938/MAX1939 are compliant with AMD Hammer, Intel®‚ Voltage-Regulator Module (VRM) 9.0/9.1, and AMD Athlon™ Mobile VID code specifications (see Table 1 for VID codes). The internal DAC provides ultra-high accuracy of ±0.75%. A controlled VID voltage transition is implemented to minimize both undervoltage and overvoltage overshoot during VID input change.

Remote sensing is available for high output-voltage accuracy. The MOSFET switches are driven by a 6V gate-drive circuit to minimize switching and crossover conduction losses to achieve efficiency as high as 90%. The MAX1937/MAX1938/MAX1939 feature cycle-by-cycle current limit to ensure that the current limit is not exceeded. Crowbar protection is available to protect against output overvoltage.

Applications

  • Blade Servers
  • High-End Switches and Routers
  • High-End Switches and Routers
  • Macro Base Stations
  • Notebook and Desktop Computers
  • Servers and Workstations

MAX1937
Two-Phase Desktop CPU Core Supply Controllers with Controlled VID Change
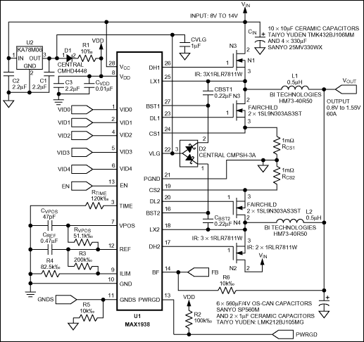
MAX1937, MAX1938, MAX1939: Typical Application Circuit
Add to myAnalog

Add product to the Products section of myAnalog (to receive notifications), to an existing project or to a new project.

Create New Project
Ask a Question

Documentation

Learn More
Add to myAnalog

Add media to the Resources section of myAnalog, to an existing project or to a new project.

Create New Project

Software Resources

Can't find the software or driver you need?

Request a Driver/Software

Hardware Ecosystem

Parts Product Life Cycle Description
Switching Regulators & Controllers 2
MAX1917 PRODUCTION Tracking, Sinking and Sourcing, Synchronous Buck Controller for DDR Memory and Termination Supplies
MAX1953 PRODUCTION Low-Cost, High-Frequency, Current-Mode PWM Buck Controllers
Modal heading
Add to myAnalog

Add product to the Products section of myAnalog (to receive notifications), to an existing project or to a new project.

Create New Project

Latest Discussions

No discussions on MAX1937 yet. Have something to say?

Start a Discussion on EngineerZone®

Recently Viewed