MAX1779

NOT RECOMMENDED FOR NEW DESIGNS

Low-Power Triple-Output TFT LCD DC-DC Converter

Industry's-First High-Performance Boost Regulator with Dual Charge-Pump Regulators for Small-Sized Battery-Powered LCD Applications

Viewing:

Overview

  • Three Integrated DC-DC Converters
  • 250kHz Current-Mode PWM Boost Regulator
    • Up to +13V Main High-Power Output
    • ±1% Accuracy
    • High Efficiency (91%)
  • Dual Charge-Pump Outputs
    • Up to +40V Positive Charge-Pump Output
    • Down to -40V Negative Charge-Pump Output
  • Internal Supply Sequencing
  • Internal Power MOSFETs
  • +2.7V to +5.5V Input Supply
  • 0.1µA Shutdown Current
  • 0.5mA Quiescent Current
  • Internal Soft-Start
  • Power-Ready Output
  • Ultra-Small External Components
  • Thin TSSOP Package (1.1mm max)

The MAX1779 triple-output DC-DC converter provides highly efficient regulated voltages required by small active matrix, thin-film transistor (TFT) liquid-crystal displays (LCDs). One high-power DC-DC converter and two low-power charge pumps convert the +2.7V to +5.5V input supply voltage into three independent output voltages.

The primary high-power DC-DC converter generates a boosted output voltage (VMAIN) up to 13V that is regulated within ±1%. The low-power BiCMOS control circuitry and the low on-resistance (1 ohm) of the integrated power MOSFET allows efficiency up to 91%. The 250kHz current-mode pulse-width modulation (PWM) architecture provides fast transient response and allows the use of ultra-small inductors and ceramic capacitors.

The dual charge pumps independently regulate one positive output (VPOS) and one negative output (VNEG). These low-power outputs use external diode and capacitor stages (as many stages as required) to regulate output voltages up to +40V and down to -40V. A proprietary regulation algorithm minimizes output ripple, as well as capacitor sizes for both charge pumps.

The MAX1779 is available in the ultra-thin TSSOP package (1.1mm max height).

Applications

  • Camcorders
  • Digital Still Cameras
  • Passive-Matrix LCD Displays
  • PDAs
  • TFT Active-Matrix LCD Displays

MAX1779
Low-Power Triple-Output TFT LCD DC-DC Converter
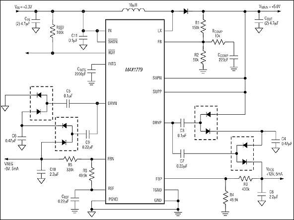
MAX1779: Typical Operating Circuit
Add to myAnalog

Add product to the Products section of myAnalog (to receive notifications), to an existing project or to a new project.

Create New Project
Ask a Question

Documentation

Learn More
Add to myAnalog

Add media to the Resources section of myAnalog, to an existing project or to a new project.

Create New Project

Software Resources

Can't find the software or driver you need?

Request a Driver/Software

Hardware Ecosystem

Parts Product Life Cycle Description
Switching Regulators & Controllers 3
MAX1664 Obsolete Active Matrix Liquid Crystal Display (AMLCD) Supply
MAX1790 NOT RECOMMENDED FOR NEW DESIGNS Low-Noise Step-Up DC-DC Converters
MAX1748 PRODUCTION Triple-Output TFT-LCD DC-DC Converters
Modal heading
Add to myAnalog

Add product to the Products section of myAnalog (to receive notifications), to an existing project or to a new project.

Create New Project

Evaluation Kits

MAX1748EVKIT

Evaluation Kit for the MAX1748, MAX1779

Features and Benefits

  • +2.7V to +5.5V Input Range (as Configured)
  • Output Voltages
    • +10V Output at 200mA (Boost Switching)
    • +15V Output > 20mA (Positive Charge-Pump Regulator)
    • -5V Output > 20mA (Negative Charge-Pump Regulator)
  • Outputs Are Adjustable with Resistors
  • >85% Efficiency
  • Internal MOSFET Switches
  • 0.1µA (typ) IC Shutdown Current
  • 1MHz Boost Switching Frequency, 500kHz Charge-Pump Switching Frequency
  • Low Profile
  • Evaluates MAX1779 (Component Replacement Required)
  • Surface-Mount Components
  • Fully Assembled and Tested

Product Details

The MAX1748 evaluation kit (EV kit) is a fully assembled and tested surface-mount circuit board that contains a boost switching regulator and two charge-pump voltage- regulator circuits. The boost switching circuit is configured for a +10V output that provides up to 200mA of current from a supply voltage of +2.7V to +5.5V.

The positive charge-pump circuit is configured for a +15V output that provides > 20mA of current. The negative charge-pump circuit is configured for a -5V output and provides > 20mA of current. Power for either or both charge-pump inputs can be provided from the +2.7VDC to +5.5VDC source or from the boost switching- regulator output.

The MAX1748 EV kit demonstrates low-quiescent current and high efficiency (over 86%) for maximum battery life. Operation at 1MHz allows the use of tiny surface- mount components. The MAX1748 TSSOP package (1.1mm max) with low-profile external components allows this circuit to be less than 1.2mm high. The MAX1748 EV kit can also be used to evaluate the MAX1779 IC.

Applications

  • LCD Displays and Panels
  • Notebook Computers
  • Organizers
  • Palmtop Computers
  • PDAs

MAX1748EVKIT
Evaluation Kit for the MAX1748, MAX1779

Latest Discussions

No discussions on MAX1779 yet. Have something to say?

Start a Discussion on EngineerZone®

Recently Viewed